Suppr超能文献

C18:0 GM3神经节苷脂在脂多糖诱导的帕金森症中的功效:神经保护、炎症抑制和神经胶质增生缓解

C18:0 GM3 ganglioside's efficacy in LPS-induced parkinsonism: neuroprotection, inflammatory inhibition and gliosis mitigation.

作者信息

Liu Tsung-Ta, Liu Cheng-Tsung, Li I-Hsun, Chu Yu-Chieh, Hung Hao-Yuan, Chiu Chuang-Hsin, Chou Ta-Kai, Li Shiao-Yun, Wang Tin-An, Shih Jui-Hu

机构信息

School of Pharmacy, National Defense Medical Center, Taipei, Taiwan.

Institute of Preventive Medicine, National Defense Medical Center, Taipei, Taiwan.

出版信息

Behav Brain Funct. 2025 Jul 26;21(1):25. doi: 10.1186/s12993-025-00289-8.

Abstract

BACKGROUND

Parkinson's disease (PD) is an incurable neurological disorder, and current pharmacological therapies primarily address symptoms without halting disease progression. Emerging evidence highlights PD as a neuroinflammatory disease, with chronic brain inflammation preceding the onset of motor dysfunction. This study investigates the role of C18:0 GM3, a long-chain fatty acids-containing ganglioside, in modulating inflammatory responses in PD, exploring its therapeutic potential in mitigating LPS-induced parkinsonism.

METHODS

Male C57BL/6 mice were utilized in an LPS-induced PD model to evaluate the neuroprotective effects of C18:0 GM3 ganglioside. Pre-treatment with C18:0 GM3 was assessed through behavioral tests, including rotarod and beam-walking, to determine motor function improvements. Dopaminergic neurotoxicity was quantified using [F]FE-PE2I positron emission tomography (PET) imaging and tyrosine hydroxylase (TH) staining. The anti-inflammatory and anti-gliosis effects of C18:0 GM3 were analyzed by measuring cytokine levels (IL-1β, TNF-α) and by assessing Iba1 and GFAP immunoreactivity as indicators of microglial and astrocytic changes, respectively.

RESULTS

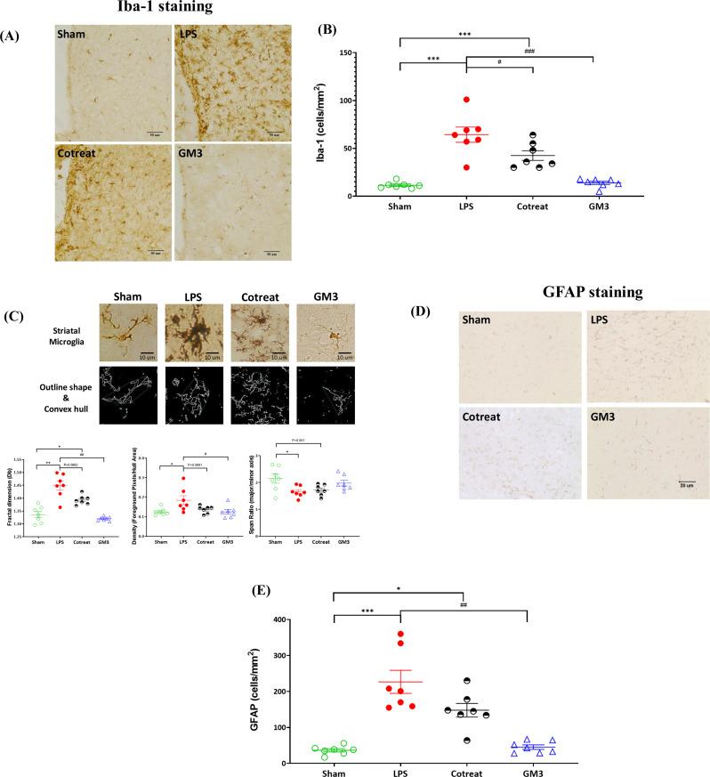
Pre-treatment with C18:0 GM3 ganglioside significantly enhanced motor coordination and balance, as evidenced by improved performance in rotarod and beam-walking tests. Furthermore, C18:0 GM3 ganglioside effectively attenuated LPS-induced dopaminergic neurotoxicity, evidenced by increased striatal dopamine transporter availability on [F]FE-PE2I PET imaging and the preservation of TH-positive neurons in the striatum. In addition, C18:0 GM3 markedly suppressed the expression of pro-inflammatory cytokines, including IL-1β and TNF-α, along with cyclooxygenase-2 levels. C18:0 GM3 also reduced gliosis, as demonstrated by a decrease in Iba1-positive microglial cells and GFAP-positive astrocytes.

CONCLUSION

Our data indicate that C18:0 GM3 primarily attenuates the TLR4-driven inflammatory cascade initiated by intrastriatal LPS, thereby secondarily preserving striatal dopaminergic terminals and improving motor deficits. Although these results highlight anti-inflammatory neuroprotection, additional studies are required to determine whether GM3 also modulates downstream Parkinson-specific processes such as α-synuclein aggregation or progressive neurodegeneration.

摘要

背景

帕金森病(PD)是一种无法治愈的神经障碍疾病,目前的药物治疗主要针对症状,无法阻止疾病进展。新出现的证据表明,PD是一种神经炎症性疾病,慢性脑部炎症先于运动功能障碍出现。本研究调查了含有长链脂肪酸的神经节苷脂C18:0 GM3在调节PD炎症反应中的作用,探索其减轻脂多糖(LPS)诱导的帕金森综合征的治疗潜力。

方法

利用雄性C57BL/6小鼠建立LPS诱导的PD模型,以评估C18:0 GM3神经节苷脂的神经保护作用。通过行为测试,包括转棒试验和走杆试验,评估C18:0 GM3预处理对运动功能改善的情况。使用[F]FE-PE2I正电子发射断层扫描(PET)成像和酪氨酸羟化酶(TH)染色来量化多巴胺能神经毒性。通过测量细胞因子水平(IL-1β、TNF-α)以及评估Iba1和GFAP免疫反应性,分别作为小胶质细胞和星形胶质细胞变化的指标,来分析C18:0 GM3的抗炎和抗胶质增生作用。

结果

C18:0 GM3神经节苷脂预处理显著增强了运动协调性和平衡能力,转棒试验和走杆试验表现的改善证明了这一点。此外,C18:0 GM3神经节苷脂有效减轻了LPS诱导的多巴胺能神经毒性,[F]FE-PE2I PET成像显示纹状体多巴胺转运体可用性增加以及纹状体中TH阳性神经元的保留证明了这一点。此外,C18:0 GM3显著抑制了促炎细胞因子的表达,包括IL-1β和TNF-α,以及环氧合酶-2水平。C18:0 GM3还减少了胶质增生,Iba1阳性小胶质细胞和GFAP阳性星形胶质细胞数量减少证明了这一点。

结论

我们的数据表明,C18:0 GM3主要减弱由纹状体内LPS引发的TLR4驱动的炎症级联反应,从而间接保护纹状体多巴胺能终末并改善运动缺陷。尽管这些结果突出了抗炎神经保护作用,但还需要进一步研究来确定GM3是否也调节下游帕金森病特异性过程,如α-突触核蛋白聚集或进行性神经退行性变。

https://cdn.ncbi.nlm.nih.gov/pmc/blobs/c040/12297849/452c4c091542/12993_2025_289_Fig1_HTML.jpg

文献AI研究员

20分钟写一篇综述,助力文献阅读效率提升50倍。

立即体验

用中文搜PubMed

大模型驱动的PubMed中文搜索引擎

马上搜索

文档翻译

学术文献翻译模型,支持多种主流文档格式。

立即体验