Suppr超能文献

TRIM3 通过泛素化 YAP1 抑制黑色素瘤细胞的致瘤性。

TRIM3 suppressed the tumorigenicity of melanoma cells by ubiquitinating YAP1.

作者信息

Wang Yi-Tong, Zhao Jing-Chen, Song Ding-Ming, Chen Jun-Jiang

机构信息

Department of Burns and Plastic Surgery, The First Affiliated Hospital of Jinzhou Medical University, Jinzhou, China.

Department of Urology, The First Affiliated Hospital of Jinzhou Medical University, Jinzhou, China.

出版信息

Sci Rep. 2025 Jul 26;15(1):27264. doi: 10.1038/s41598-025-11317-y.

Abstract

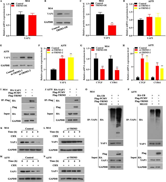
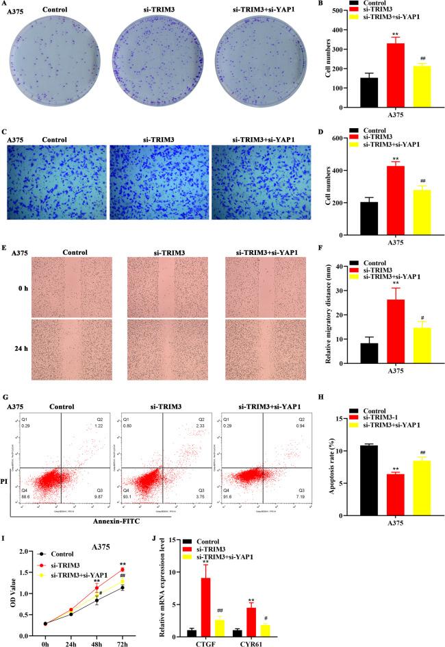
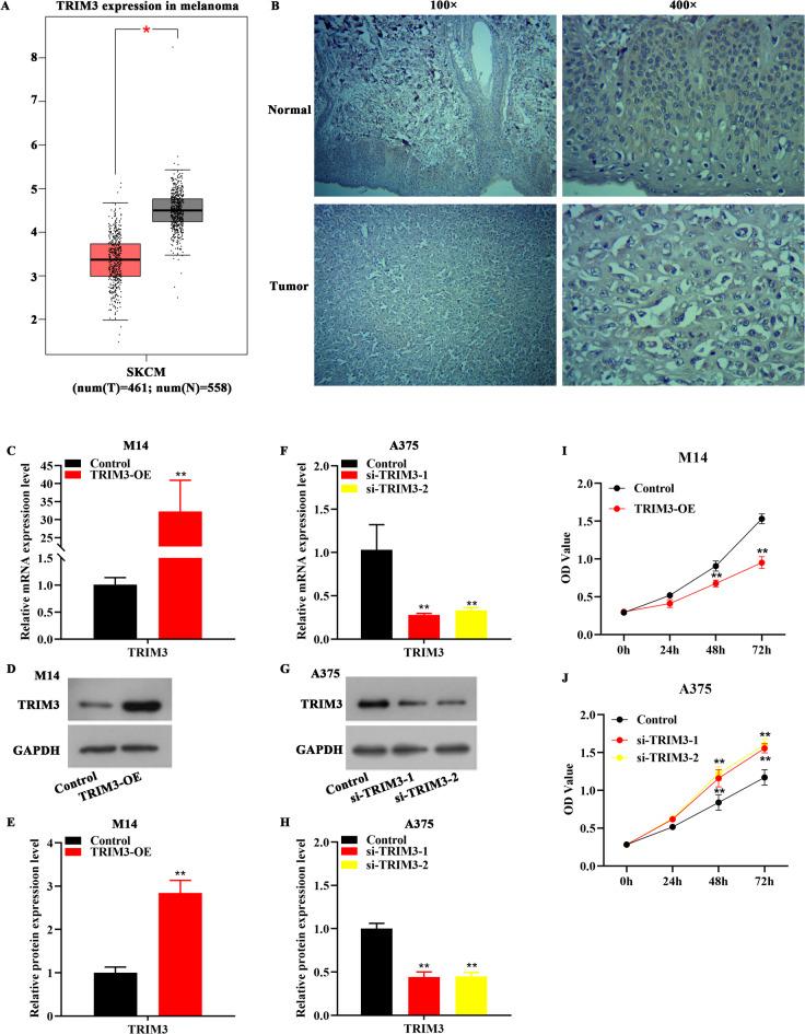
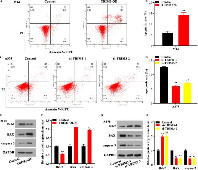
Tripartite motif-containing 3 (TRIM 3), as a vital member of TRIM family, has been receiving significant attention in cancer research. This research aims to detect the effect and relevant molecular functions of TRIM3 in melanoma cells.GEPIA website and immunohistochemical analysis were performed to investigate TRIM3 level in melanoma samples. The growth ability, the mobility, and the apoptosis of M14 and A375 cells were determined by biological experiments. qPCR and western blot assays were performed to evaluate the expression of key genes. The interaction between TRIM3 and YAP1 was verified by immunoprecipitation and ubiquitination assays.A reduction of TRIM3 was observed in melanoma samples, and the loss of TRIM3 strengthened the proliferation and mobility of M14 and A375 cells and diminished apoptosis, and vice versa. TRIM3 expression only affected the protein level of YAP1, while YAP1 mRNA was not changed. Then, we demonstrated that TRIM3 directly interacted with YAP1, and TRIM3 reduced YAP1 stability by inducing ubiquitination modification. Finally, rescue assays showed that si-YAP1 treatment alleviated the effects of si-TRIM3 on melanoma cells.This study indicated that depletion of TRIM3 strengthened the proliferation and mobility of M14 and A375 cells, suppressed cell apoptosis, but these phenomena were counteracted by YAP1 down-regulation.

摘要

含三联基序蛋白3(TRIM 3)作为TRIM家族的重要成员,在癌症研究中受到了广泛关注。本研究旨在检测TRIM3在黑色素瘤细胞中的作用及相关分子功能。通过GEPIA网站和免疫组化分析来研究黑色素瘤样本中TRIM3的水平。通过生物学实验测定M14和A375细胞的生长能力、迁移能力和凋亡情况。采用qPCR和蛋白质印迹分析来评估关键基因的表达。通过免疫沉淀和泛素化实验验证TRIM3与YAP1之间的相互作用。在黑色素瘤样本中观察到TRIM3水平降低,TRIM3缺失增强了M14和A375细胞的增殖和迁移能力,并减少了凋亡,反之亦然。TRIM3的表达仅影响YAP1的蛋白质水平,而YAP1的mRNA未发生变化。随后,我们证明TRIM3直接与YAP1相互作用,并且TRIM3通过诱导泛素化修饰降低YAP1的稳定性。最后,挽救实验表明,si - YAP1处理减轻了si - TRIM3对黑色素瘤细胞的影响。本研究表明,TRIM3缺失增强了M14和A375细胞的增殖和迁移能力,抑制了细胞凋亡,但YAP1下调可抵消这些现象。

https://cdn.ncbi.nlm.nih.gov/pmc/blobs/d5b2/12297579/fc3b5ef5ceb0/41598_2025_11317_Fig3_HTML.jpg

文献AI研究员

20分钟写一篇综述,助力文献阅读效率提升50倍。

立即体验

用中文搜PubMed

大模型驱动的PubMed中文搜索引擎

马上搜索

文档翻译

学术文献翻译模型,支持多种主流文档格式。

立即体验