Suppr超能文献

EZH2过表达与侵袭性行为相关,并促进中枢神经系统WHO 3级脑膜瘤的细胞增殖。

EZH2 overexpression is associated with aggressive behavior and promotes cell proliferation in CNS WHO grade 3 meningiomas.

作者信息

Szőke Péter, Sztankovics Dániel, Dankó Titanilla, Mohammed Alzahra Ahmed, Váncza Loránd, Papp Gergő, Márk Ágnes, Bödör Csaba, Sebestyén Anna, Dezső Katalin, Scheich Bálint

机构信息

Department of Pathology and Experimental Cancer Research, Semmelweis University, Budapest, Hungary.

HCEMM-SE Molecular Oncohematology Research Group, Department of Pathology and Experimental Cancer Research, Semmelweis University, Budapest, Hungary.

出版信息

Neurooncol Adv. 2025 Jun 5;7(1):vdaf112. doi: 10.1093/noajnl/vdaf112. eCollection 2025 Jan-Dec.

Abstract

BACKGROUND

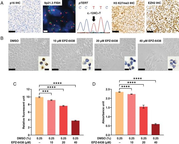
Central nervous system (CNS) World Health Organization (WHO) grade 3 meningiomas are aggressive tumors of the CNS whose clinical management is particularly challenging due to the lack of effective systemic treatment options. Recent multiomic studies revealed increasing expression and activity of the histone methyltransferase enhancer of zeste homolog 2 (EZH2) in parallel with the increase in meningioma grade. This study primarily aims to characterize in detail the clinical and molecular correlates of EZH2 expression in grade 3 meningiomas and to investigate its functional role both in vitro and in vivo.

METHODS

EZH2 expression was correlated with clinical outcome data as well as with the loss of p16 and H3 K27me3, 9p21.3 deletion, and mutational status in a cohort of 49 grade 3 meningiomas. Effects of the EZH2 methyltransferase inhibitor EPZ-6438 were investigated on the IOMM-Lee human grade 3 meningioma cell line.

RESULTS

Higher levels of EZH2 overexpression were associated with shorter overall and local progression-free survival and higher proliferative activity in our grade 3 meningioma cohort. Deletion of the 9p21.3 region and loss of H3 K27me3 were related to higher EZH2 expression, while loss of p16 and mutations did not show significant correlation. EPZ-6438 treatment exerted concentration-dependent inhibitory effect on IOMM-Lee cell proliferation through inhibition of cell cycle progression, increased p21, and decreased FOXM1 expression. Upon EPZ-6438 treatment, a slight inhibition of tumor growth with different underlying mechanisms was detected in a mouse heterotopic xenograft model.

CONCLUSIONS

Our findings demonstrate that EZH2 is functionally relevant in grade 3 meningiomas, primarily through promoting cell proliferation.

摘要

背景

中枢神经系统(CNS)世界卫生组织(WHO)3级脑膜瘤是中枢神经系统的侵袭性肿瘤,由于缺乏有效的全身治疗选择,其临床管理极具挑战性。最近的多组学研究表明,组蛋白甲基转移酶zeste同源物2(EZH2)的表达和活性随着脑膜瘤分级的增加而升高。本研究主要旨在详细描述3级脑膜瘤中EZH2表达的临床和分子相关性,并研究其在体外和体内的功能作用。

方法

在一组49例3级脑膜瘤中,将EZH2表达与临床结局数据以及p16和H3 K27me3缺失、9p21.3缺失和突变状态相关联。研究了EZH2甲基转移酶抑制剂EPZ-6438对IOMM-Lee人3级脑膜瘤细胞系的作用。

结果

在我们的3级脑膜瘤队列中,较高水平的EZH2过表达与较短的总生存期和局部无进展生存期以及较高的增殖活性相关。9p21.3区域的缺失和H3 K27me3的缺失与较高的EZH2表达相关,而p16的缺失和突变未显示出显著相关性。EPZ-6438处理通过抑制细胞周期进程、增加p21和降低FOXM1表达,对IOMM-Lee细胞增殖产生浓度依赖性抑制作用。在小鼠异位异种移植模型中,经EPZ-6438处理后,检测到肿瘤生长有轻微抑制,其潜在机制不同。

结论

我们的研究结果表明,EZH2在3级脑膜瘤中具有功能相关性,主要是通过促进细胞增殖。

https://cdn.ncbi.nlm.nih.gov/pmc/blobs/56cb/12290454/817cdad73a29/vdaf112_fig1.jpg

文献AI研究员

20分钟写一篇综述,助力文献阅读效率提升50倍。

立即体验

用中文搜PubMed

大模型驱动的PubMed中文搜索引擎

马上搜索

文档翻译

学术文献翻译模型,支持多种主流文档格式。

立即体验