Suppr超能文献

靶向钠转运揭示CHP1下调是透明细胞肾细胞癌恶性进展的一种新分子特征:来自综合多组学分析的见解

Targeting Sodium Transport Reveals CHP1 Downregulation as a Novel Molecular Feature of Malignant Progression in Clear Cell Renal Cell Carcinoma: Insights from Integrated Multi-Omics Analyses.

作者信息

Wu Yun, Zhu Ri-Ting, Chen Jia-Ru, Liu Xiao-Min, Huang Guo-Liang, Zeng Jin-Cheng, Yu Hong-Bing, Liu Xin, Han Cui-Fang

机构信息

Guangdong Provincial Key Laboratory of Medical Immunology and Molecular Diagnostics, Guangdong Medical University, Dongguan 523808, China.

School of Pharmacy, Guangdong Medical University, Dongguan 523808, China.

出版信息

Biomolecules. 2025 Jul 15;15(7):1019. doi: 10.3390/biom15071019.

Abstract

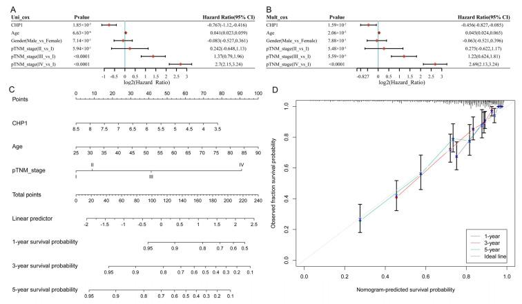
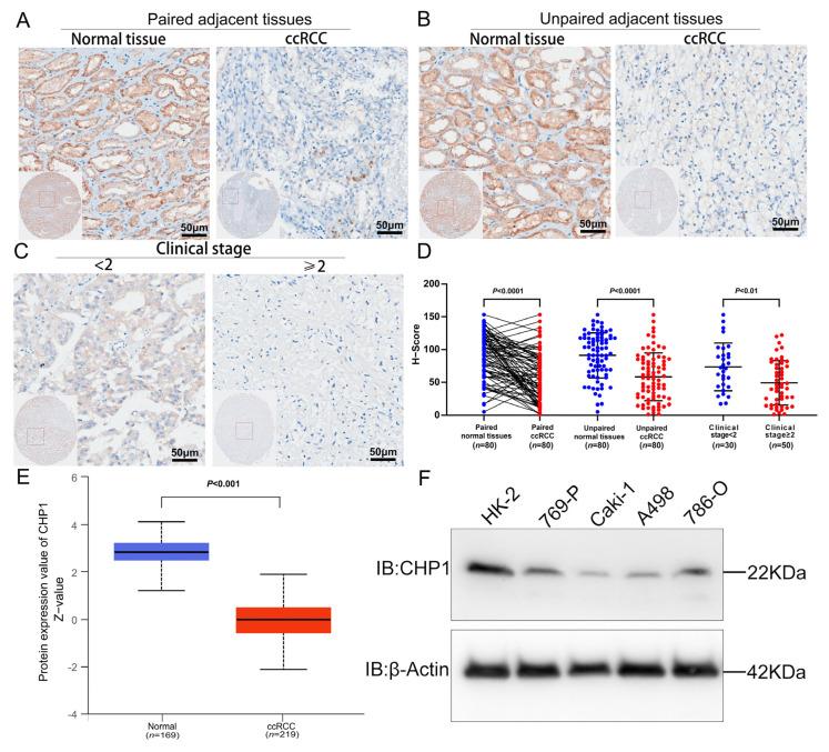
Clear cell renal cell carcinoma (ccRCC), the most common RCC subtype, displays significant intratumoral heterogeneity driven by metabolic reprogramming, which complicates our understanding of disease progression and limits treatment efficacy. This study aimed to construct a comprehensive cellular and transcriptional landscape of ccRCC, with emphasis on gene expression dynamics during malignant progression. An integrated analysis of 90 scRNA-seq samples comprising 534,227 cells revealed a progressive downregulation of sodium ion transport-related genes, particularly CHP1 (calcineurin B homologous protein isoform 1), which is predominantly expressed in epithelial cells. Reduced CHP1 expression was confirmed at both mRNA and protein levels using bulk RNA-seq, CPTAC proteomics, immunohistochemistry, and ccRCC cell lines. Survival analysis showed that high CHP1 expression correlated with improved prognosis. Functional analyses, including pseudotime trajectory, Mfuzz clustering, and cell-cell communication modeling, indicated that CHP1 epithelial cells engage in immune interaction via PPIA-BSG signaling. Transcriptomic profiling and molecular docking suggested that CHP1 modulates amino acid transport through SLC38A1. ZNF460 was identified as a potential transcription factor of CHP1. Virtual screening identified arbutin and imatinib mesylate as candidate CHP1-targeting compounds. These findings establish CHP1 downregulation as a novel molecular feature of ccRCC progression and support its utility as a prognostic biomarker.

摘要

透明细胞肾细胞癌(ccRCC)是最常见的肾细胞癌亚型,其肿瘤内存在显著的异质性,由代谢重编程驱动,这使得我们对疾病进展的理解变得复杂,并限制了治疗效果。本研究旨在构建ccRCC全面的细胞和转录图谱,重点关注恶性进展过程中的基因表达动态。对包含534,227个细胞的90个单细胞RNA测序(scRNA-seq)样本进行综合分析,发现钠离子转运相关基因逐渐下调,尤其是CHP1(钙调神经磷酸酶B同源蛋白亚型1),其主要在上皮细胞中表达。使用批量RNA测序、CPTAC蛋白质组学、免疫组织化学和ccRCC细胞系在mRNA和蛋白质水平均证实了CHP1表达降低。生存分析表明,CHP1高表达与预后改善相关。功能分析,包括伪时间轨迹分析、Mfuzz聚类分析和细胞间通讯建模,表明CHP1上皮细胞通过PPIA-BSG信号通路参与免疫相互作用。转录组分析和分子对接表明,CHP1通过SLC38A1调节氨基酸转运。ZNF460被鉴定为CHP1的潜在转录因子。虚拟筛选确定熊果苷和甲磺酸伊马替尼为靶向CHP1的候选化合物。这些发现确立了CHP1下调作为ccRCC进展的一种新的分子特征,并支持其作为预后生物标志物的实用性。

https://cdn.ncbi.nlm.nih.gov/pmc/blobs/d4d9/12292469/4617022a1e42/biomolecules-15-01019-g001.jpg

文献AI研究员

20分钟写一篇综述,助力文献阅读效率提升50倍。

立即体验

用中文搜PubMed

大模型驱动的PubMed中文搜索引擎

马上搜索

文档翻译

学术文献翻译模型,支持多种主流文档格式。

立即体验