Suppr超能文献

阳离子单胆碱-β-环糊精衍生物与白藜芦醇的包合物:制备、表征及伤口愈合活性

Inclusion Complex of a Cationic Mono-Choline-β-Cyclodextrin Derivative with Resveratrol: Preparation, Characterization, and Wound-Healing Activity.

作者信息

Pedotti Sonia, Ferreri Loredana, Granata Giuseppe, Gambera Giovanni, D'Antona Nicola, Leotta Claudia Giovanna, Pitari Giovanni Mario, Consoli Grazia Maria Letizia

机构信息

CNR-Institute of Biomolecular Chemistry, 95126 Catania, Italy.

Dream Factory Lab, Vera Salus Ricerca S.r.l., 96100 Siracusa, Italy.

出版信息

Int J Mol Sci. 2025 Jul 18;26(14):6911. doi: 10.3390/ijms26146911.

Abstract

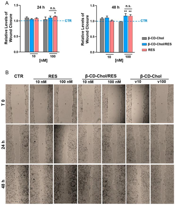
Resveratrol is one of the most extensively studied natural products due to its pleiotropic health benefits. However, its low water solubility and limited stability hinder its application in the nutraceutical, cosmetic, and pharmaceutical sectors. In this work, we investigated the ability of a cationic mono-choline-β-cyclodextrin derivative to complex -resveratrol. The complex was prepared using a phase solubility method without using organic solvents and was found to be stable after freeze-drying. The complex was characterized by a phase solubility study, NMR spectroscopy, and molecular modeling simulations, which revealed a 1:1 stoichiometry, a stability constant of 2051 M (), and structural details. Complexation improved resveratrol's solubility and dissolution rate, reduced its photoinduced -to- isomerization, and preserved its radical scavenging activity. The wound-healing activity of the complex was demonstrated via in vitro experiments on human keratinocyte cells.

摘要

白藜芦醇因其多效的健康益处而成为研究最为广泛的天然产物之一。然而,其低水溶性和有限的稳定性阻碍了它在营养保健品、化妆品和制药领域的应用。在本研究中,我们考察了一种阳离子单胆碱-β-环糊精衍生物与白藜芦醇形成复合物的能力。该复合物采用相溶解度法制备,未使用有机溶剂,冻干后发现其具有稳定性。通过相溶解度研究、核磁共振光谱和分子模拟对该复合物进行了表征,结果显示其化学计量比为1:1,稳定常数为2051 M(),并揭示了其结构细节。复合作用提高了白藜芦醇的溶解度和溶解速率,减少了其光诱导的顺反异构化,并保留了其自由基清除活性。通过对人角质形成细胞的体外实验证明了该复合物的伤口愈合活性。

https://cdn.ncbi.nlm.nih.gov/pmc/blobs/9757/12295991/604aa5601685/ijms-26-06911-g001.jpg

文献AI研究员

20分钟写一篇综述,助力文献阅读效率提升50倍。

立即体验

用中文搜PubMed

大模型驱动的PubMed中文搜索引擎

马上搜索

文档翻译

学术文献翻译模型,支持多种主流文档格式。

立即体验