Suppr超能文献

原位靶向RGD修饰的环糊精包合物/水凝胶杂化系统用于增强胶质母细胞瘤治疗

In Situ Targeting RGD-Modified Cyclodextrin Inclusion Complex/Hydrogel Hybrid System for Enhanced Glioblastoma Therapy.

作者信息

Yuan Xiaofeng, Wang Zhenhua, Qiu Pengcheng, Tong Zhenhua, Wang Bingwen, Sun Yingjian, Sun Xue, Sui Lu, Jia Haiqiang, Wang Jiajun, Tang Haifeng, Ye Weiliang

机构信息

Department of Pharmaceutics, School of Pharmacy, Fourth Military Medical University, Xi'an 710032, China.

Department of Chinese Materia Medical and Natural Medicines, School of Pharmacy, Fourth Military Medical University, Xi'an 710032, China.

出版信息

Pharmaceutics. 2025 Jul 20;17(7):938. doi: 10.3390/pharmaceutics17070938.

Abstract

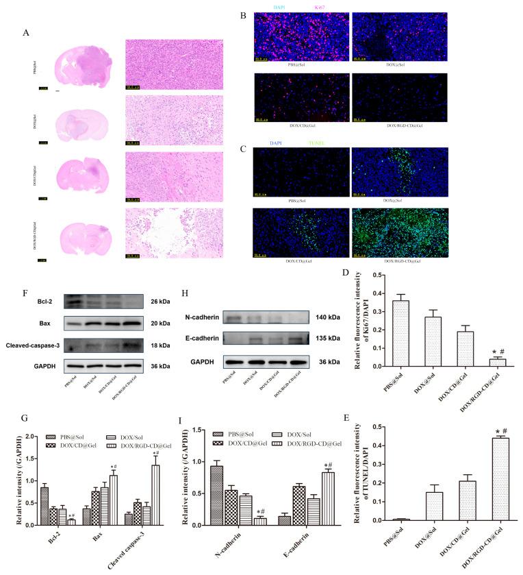
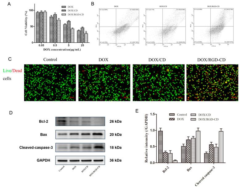
: Glioblastoma (GBM) remains the most aggressive primary brain tumor, characterized by high malignancy, recurrence rate, and dismal prognosis, thereby demanding innovative therapeutic strategies. In this study, we report a novel in situ targeting inclusion complex hydrogel hybrid system (DOX/RGD-CD@Gel) that integrates doxorubicin (DOX) with RGD-conjugated cyclodextrin (RGD-CD) and a thermosensitive hydrogel for enhanced GBM therapy. : The DOX/RGD-CD@Gel system was prepared by conjugating doxorubicin (DOX) with RGD-modified cyclodextrin (RGD-CD) and embedding it into a thermosensitive hydrogel. The drug delivery and antitumor efficacy of this system were evaluated in vitro and in vivo. : In vitro and in vivo evaluations demonstrated that DOX/RGD-CD@Gel significantly enhanced cytotoxicity compared to free DOX or DOX/CD formulations. The targeted delivery system effectively promoted apoptosis and inhibited cell proliferation and metastasis in GBM cells. Moreover, the hydrogel-based system exhibited prolonged drug retention in the brain, as evidenced by its temperature- and pH-responsive release characteristics. In a GBM mouse model, DOX/RGD-CD@Gel significantly suppressed tumor growth and improved survival rates. : This study presents a paradigm of integrating a targeted inclusion complex with a thermosensitive hydrogel, offering a safe and efficacious strategy for localized GBM therapy with potential translational value.

摘要

胶质母细胞瘤(GBM)仍然是最具侵袭性的原发性脑肿瘤,其特点是恶性程度高、复发率高且预后不佳,因此需要创新的治疗策略。在本研究中,我们报告了一种新型的原位靶向包合物水凝胶混合系统(DOX/RGD-CD@Gel),该系统将阿霉素(DOX)与RGD共轭环糊精(RGD-CD)以及一种热敏水凝胶相结合,以增强对GBM的治疗效果。

DOX/RGD-CD@Gel系统是通过将阿霉素(DOX)与RGD修饰的环糊精(RGD-CD)共轭,并将其嵌入热敏水凝胶中制备而成。对该系统的药物递送和抗肿瘤效果进行了体外和体内评估。

体外和体内评估表明,与游离DOX或DOX/CD制剂相比,DOX/RGD-CD@Gel显著增强了细胞毒性。该靶向递送系统有效地促进了GBM细胞的凋亡,抑制了细胞增殖和转移。此外,基于水凝胶的系统在脑中表现出延长的药物滞留时间,其温度和pH响应释放特性证明了这一点。在GBM小鼠模型中,DOX/RGD-CD@Gel显著抑制了肿瘤生长并提高了生存率。

本研究提出了一种将靶向包合物与热敏水凝胶相结合的范例,为局部GBM治疗提供了一种安全有效的策略,具有潜在的转化价值。

https://cdn.ncbi.nlm.nih.gov/pmc/blobs/2e7d/12298666/5f5fedf164d7/pharmaceutics-17-00938-sch001.jpg

文献AI研究员

20分钟写一篇综述,助力文献阅读效率提升50倍。

立即体验

用中文搜PubMed

大模型驱动的PubMed中文搜索引擎

马上搜索

文档翻译

学术文献翻译模型,支持多种主流文档格式。

立即体验