Suppr超能文献

大豆(L.)中VDAC基因家族的全基因组特征分析及干旱和盐胁迫下的电子表达谱分析

Genome-Wide Characterization of VDAC Gene Family in Soybean ( L.) and In Silico Expression Profiling in Response to Drought and Salt Stress.

作者信息

Ullah Muhammad Muneeb, Aleem Muqadas, Iqbal Muhammad Mudassar, Riaz Awais, Shi Ainong

机构信息

Department of Horticulture, University of Arkansas, Fayetteville, AR 72701, USA.

Department of Plant breeding and Genetics, University of Agriculture, Faisalabad 38000, Pakistan.

出版信息

Plants (Basel). 2025 Jul 8;14(14):2101. doi: 10.3390/plants14142101.

Abstract

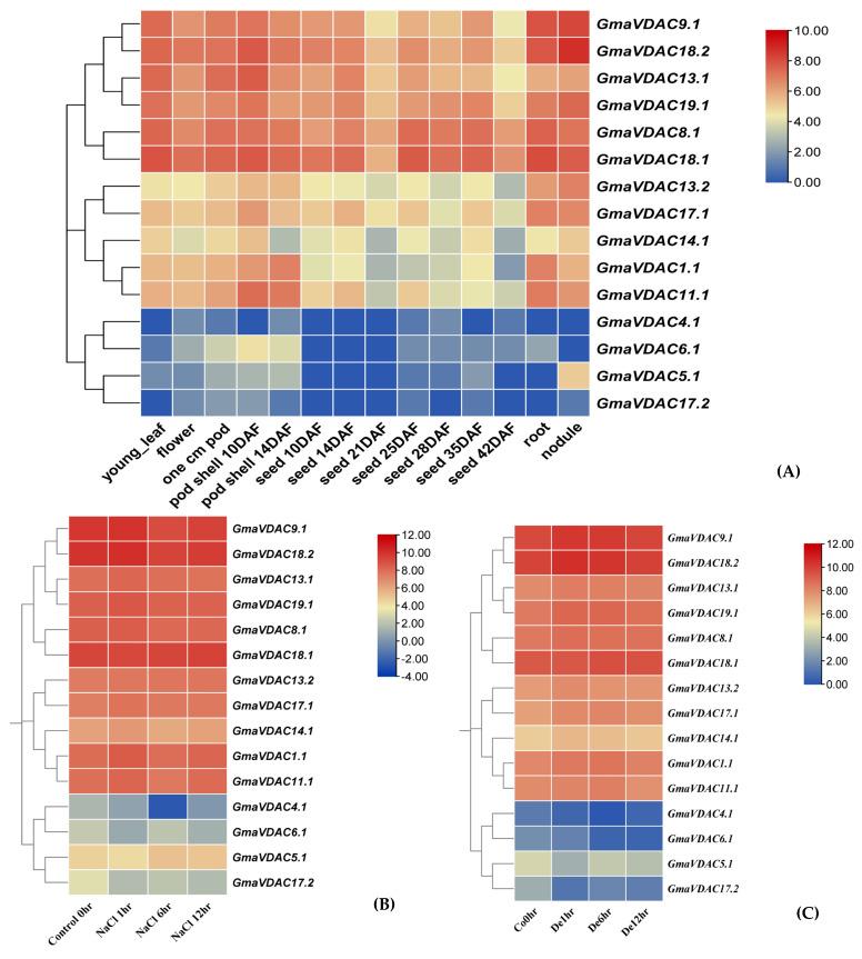
Soybean ( L.) is grown worldwide to obtain edible oil, livestock feed, and biodiesel. However, drought and salt stress are becoming serious challenges to global soybean cultivation as they retard the growth of soybean plants and cause significant yield losses. Voltage-dependent anion-selective channel (VDAC) proteins are well-known for their role in drought and salt tolerance in crop plants. In this study, we identified 111 putative VDAC genes randomly distributed in genomes of 14 plant species, including cultivated soybean () and wild soybean (). The comparative phylogenetic studies classified these genes into six different clades and found the highest structural similarities among VDAC genes of and . From the conserved domain database, porin-3 (PF01459) was found to be the conserved domain in all VDAC proteins. Furthermore, gene annotation studies revealed the role of proteins in voltage-gated anion channel activity. These proteins were also found to interact with other proteins, especially mitochondrial receptors. A total of 103 miRNAs were predicted to target fifteen genes. In , these genes were found to be segmentally duplicated and randomly distributed on twelve chromosomes. Transcriptomic analysis revealed that the gene showed overexpression in root nodules, whereas the 1, , and genes showed overexpression under drought and salt stress conditions.

摘要

大豆(Glycine max (L.) Merr.)在全球范围内种植,用于获取食用油、牲畜饲料和生物柴油。然而,干旱和盐胁迫正成为全球大豆种植面临的严峻挑战,因为它们会阻碍大豆植株的生长并导致显著的产量损失。电压依赖性阴离子选择性通道(VDAC)蛋白因其在作物抗旱和耐盐性中的作用而闻名。在本研究中,我们在包括栽培大豆(Glycine max (L.) Merr.)和野生大豆(Glycine soja Sieb. & Zucc.)在内的14种植物的基因组中随机鉴定出111个假定的VDAC基因。比较系统发育研究将这些基因分为六个不同的进化枝,并发现Glycine max和Glycine soja的VDAC基因之间结构相似性最高。从保守结构域数据库中发现,孔蛋白-3(PF01459)是所有VDAC蛋白中的保守结构域。此外,基因注释研究揭示了GmVDA蛋白在电压门控阴离子通道活性中的作用。还发现这些蛋白与其他蛋白相互作用,尤其是线粒体受体。总共预测有103个miRNA靶向15个GmVDA基因。在Glycine max中,这些基因被发现是片段重复的,并随机分布在12条染色体上。转录组分析表明,GmVDA1基因在根瘤中过表达,而GmVDA1、GmVDA2和GmVDA3基因在干旱和盐胁迫条件下过表达。

https://cdn.ncbi.nlm.nih.gov/pmc/blobs/97ec/12300895/433ea3805961/plants-14-02101-g001.jpg

文献AI研究员

20分钟写一篇综述,助力文献阅读效率提升50倍。

立即体验

用中文搜PubMed

大模型驱动的PubMed中文搜索引擎

马上搜索

文档翻译

学术文献翻译模型,支持多种主流文档格式。

立即体验