Suppr超能文献

使用人类益生菌孢子作为佐剂的针对严重急性呼吸综合征冠状病毒2(SARS-CoV-2)的黏膜疫苗可诱导强大的全身和黏膜免疫。

Mucosal Vaccination Against SARS-CoV-2 Using Human Probiotic Spores as an Adjuvant Induces Potent Systemic and Mucosal Immunity.

作者信息

Ramos Pupo Raul, Reyes Diaz Laura M, Suarez Formigo Gisela M, Borrego Gonzalez Yusnaby, Lastre Gonzalez Miriam, Saavedra Hernandez Danay, Crombet Ramos Tania, Sanchez Ramirez Belinda, Grau Roberto, Hellings Niels, Stinissen Piet, Perez Oliver, Bogie Jeroen F J

机构信息

Instituto de Ciencias Básicas y Preclínicas "Victoria de Girón", Universidad de Ciencias Médicas de La Habana, Havana 11300, Cuba.

Department of Immunology and Infection, Biomedical Research Institute, Hasselt University, 3590 Diepenbeek, Belgium.

出版信息

Vaccines (Basel). 2025 Jul 21;13(7):772. doi: 10.3390/vaccines13070772.

Abstract

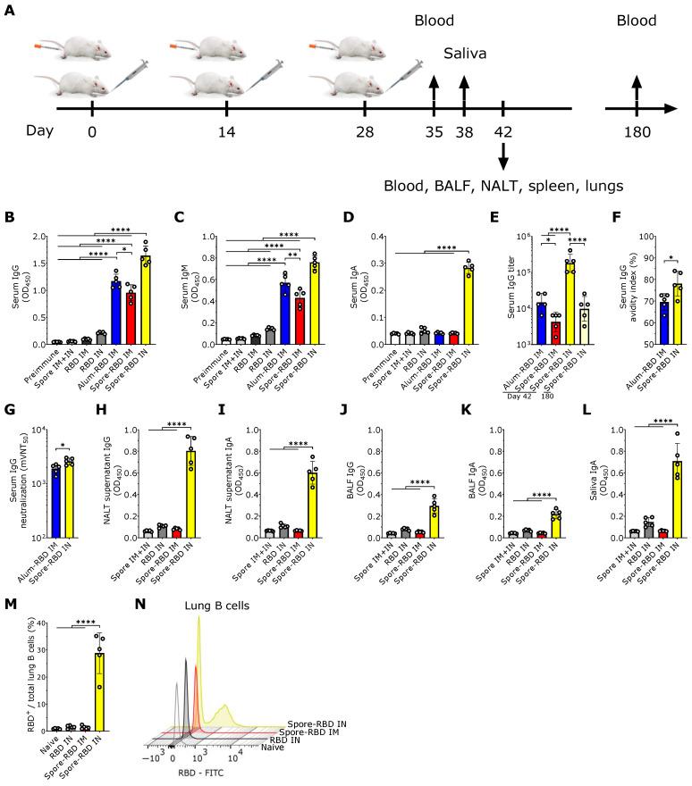
: The ongoing evolution of SARS-CoV-2 has highlighted the limitations of parenteral vaccines in preventing viral transmission, largely due to their failure to elicit robust mucosal immunity. : Here, we evaluated an intranasal (IN) vaccine formulation consisting of recombinant receptor-binding domain (RBD) adsorbed onto human probiotic DG101 spores. : In BALB/c mice, IN spore-RBD immunization induced strong systemic and mucosal humoral responses, including elevated specific IgG, IgM, and IgA levels in serum, bronchoalveolar lavage fluid (BALF), nasal-associated lymphoid tissue (NALT), and saliva. It further promoted mucosal B cell and T cell memory, along with a Th1/Tc1-skewed T cell response, characterized by increased IFN-γ-expressing CD4 and CD8 T cells in the lungs. : All in all, these findings highlight the potential of intranasal vaccines adjuvanted with probiotic spores in inducing sterilizing immunity and limiting SARS-CoV-2 transmission.

摘要

严重急性呼吸综合征冠状病毒2(SARS-CoV-2)的持续进化凸显了注射用疫苗在预防病毒传播方面的局限性,这主要是由于它们未能引发强大的黏膜免疫。在此,我们评估了一种鼻内(IN)疫苗制剂,该制剂由吸附在人类益生菌DG101孢子上的重组受体结合域(RBD)组成。在BALB/c小鼠中,鼻内接种孢子-RBD疫苗可诱导强烈的全身和黏膜体液反应,包括血清、支气管肺泡灌洗液(BALF)、鼻相关淋巴组织(NALT)和唾液中特异性IgG、IgM和IgA水平升高。它还进一步促进了黏膜B细胞和T细胞记忆,以及Th1/Tc1偏向的T细胞反应,其特征是肺中表达IFN-γ的CD4和CD8 T细胞增加。总而言之,这些发现凸显了用益生菌孢子佐剂的鼻内疫苗在诱导无菌免疫和限制SARS-CoV-2传播方面的潜力。

https://cdn.ncbi.nlm.nih.gov/pmc/blobs/4e17/12298100/51f91502df6b/vaccines-13-00772-g001.jpg

文献AI研究员

20分钟写一篇综述,助力文献阅读效率提升50倍。

立即体验

用中文搜PubMed

大模型驱动的PubMed中文搜索引擎

马上搜索

文档翻译

学术文献翻译模型,支持多种主流文档格式。

立即体验