Suppr超能文献

蒽醌类物质通过调节棕色脂肪组织和肝功能减轻肥胖中的脂质积累。

Anthraquinones of alleviate lipid accumulation in obesity by regulating brown adipose tissue and liver function.

作者信息

Li Yijie, Wu Ruiyu, Li Xin, Li Jianan, Zhang Yinhao, Huang Yanbo, Fan Guifang, Li Xiaojiaoyang

机构信息

School of Life Sciences, Beijing University of Chinese Medicine, Beijing 100029, China.

School of Chinese Materia Medica, Beijing University of Chinese Medicine, Beijing 100029, China.

出版信息

Chin Herb Med. 2025 Feb 14;17(3):488-499. doi: 10.1016/j.chmed.2025.02.003. eCollection 2025 Jul.

Abstract

OBJECTIVE

(CS, Juemingzi in Chinese) is a widely used traditional Chinese medicine with a variety of pharmacological effects. This study aimed to investigate the potential therapeutic effects and molecular mechanisms of anthraquinones of CS (AQS) for adiposity.

METHODS

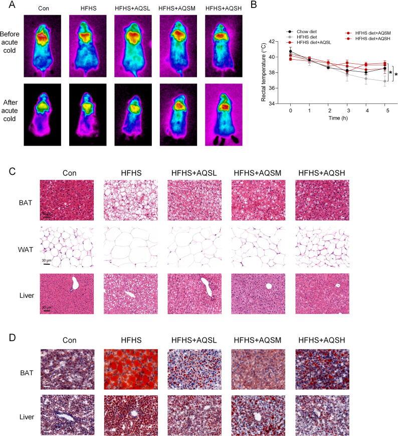
The chemical components of the AQS were determined using high-performance liquid chromatography (HPLC). Network pharmacology analysis was used to predict potential anti-obesity targets of action for AQS. We constructed high fat with high sugar water diet-induced obese mice and observed their body weight and whole-body lipid metabolism to evaluate the efficacy of AQS in promoting lipid metabolism. Subsequently, the epidermal temperature at the brown adipose tissue (BAT) before and after cold stimulation was observed and the expression of lipid metabolism-related genes in the liver and BAT tissues was detected to clarify the mechanism of action of AQS.

RESULTS

Network pharmacology analysis showed that AQS was involved in the regulation of liver and adipose tissue function under obesity. Pathological and biochemical results showed that AQS reduced lipid accumulation in the liver and adipose tissue induced by an unhealthy diet. With the increase of cold tolerance, the volume and weight of BAT were increased by AQS, suggesting that it regulated the body heat production dominated by BAT. After AQS treatment, the levels of genes related to uncoupling protein1 (UCP1)-mediated adaptive thermogenesis in BAT tissues and lipid metabolism in the liver were also increased, which further proved that AQS activated BAT function to promote lipid metabolism in the whole body.

CONCLUSION

This study revealed the pharmacological effects of AQS, thereby providing a scientific basis for regulating BAT thermogenesis and liver lipid metabolism to alleviate obesity and providing clues for further exploring the application of natural active ingredients in the treatment of metabolism-related diseases.

摘要

目的

决明子是一种广泛应用的具有多种药理作用的中药。本研究旨在探讨决明子蒽醌(AQS)对肥胖的潜在治疗作用及分子机制。

方法

采用高效液相色谱法(HPLC)测定AQS的化学成分。运用网络药理学分析预测AQS潜在的抗肥胖作用靶点。构建高脂高糖饮食诱导的肥胖小鼠模型,观察其体重和全身脂质代谢情况,以评估AQS促进脂质代谢的功效。随后,观察冷刺激前后棕色脂肪组织(BAT)的表皮温度,并检测肝脏和BAT组织中脂质代谢相关基因的表达,以阐明AQS的作用机制。

结果

网络药理学分析表明,AQS参与肥胖状态下肝脏和脂肪组织功能的调节。病理和生化结果显示,AQS减少了不健康饮食诱导的肝脏和脂肪组织中的脂质积累。随着耐寒性的增强,AQS增加了BAT的体积和重量,表明其调节了以BAT为主导的机体产热。AQS处理后,BAT组织中与解偶联蛋白1(UCP1)介导的适应性产热相关基因以及肝脏中脂质代谢相关基因的水平也升高,进一步证明AQS激活了BAT功能以促进全身脂质代谢。

结论

本研究揭示了AQS的药理作用,从而为调节BAT产热和肝脏脂质代谢以减轻肥胖提供了科学依据,并为进一步探索天然活性成分在治疗代谢相关疾病中的应用提供了线索。

https://cdn.ncbi.nlm.nih.gov/pmc/blobs/8cba/12301913/12b3a57d9020/gr1.jpg

文献AI研究员

20分钟写一篇综述,助力文献阅读效率提升50倍。

立即体验

用中文搜PubMed

大模型驱动的PubMed中文搜索引擎

马上搜索

文档翻译

学术文献翻译模型,支持多种主流文档格式。

立即体验