Suppr超能文献

鉴定和验证整合应激反应相关基因作为年龄相关性黄斑变性的生物标志物

Identification and validation of integrated stress-response-related genes as biomarkers for age-related macular degeneration.

作者信息

Niu Jingyi, Jin Ling, Hu Yijun, Wang Yiting, Hao Xiaoning, Geng Wenwen, Ma Ruirui

机构信息

Department of Ophthalmology, The People's Hospital of Baoan Shenzhen, The Second Affiliated Hospital of Shenzhen University, Shenzhen, China.

Department of Ophthalmology, Guangdong Provincial People's Hospital, Guangdong Academy of Medical Sciences, Guangdong Provincial People's Hospital of Southern Medical University, Guangzhou, China.

出版信息

Front Mol Biosci. 2025 Jul 16;12:1583237. doi: 10.3389/fmolb.2025.1583237. eCollection 2025.

Abstract

BACKGROUND

Age-related macular degeneration (AMD) is a prevalent ocular condition associated with aging, serving as a significant contributor to vision loss among middle-aged and older individuals. Studies have shown that AMD and integrated stress response (ISR) are associated with oxidative stress, but no specific molecular mechanisms have been identified. Therefore, this study aimed to identify potential biomarkers for AMD through bioinformatics analysis based on the transcriptome database and integrated stress response related genes (ISR-RGs).

METHODS

Transcriptomic data GSE76237, GSE247168, and ISR-RGs were sourced from public databases and related literature. The biomarkers associated with AMD were identified by differentially expressed gene (DEG) analysis, intersection of common DEGs, and ISR-RGs machine algorithm. After that, nomograms, GSEA, and immune infiltration analysis were performed for the biomarkers. The effects of transcription factors (TFs) and miRNAs on biomarkers were then explored by constructing a TF-biomarker-miRNA regulatory network. In addition, potential effective drugs of the biomarkers were explored by constructing a biomarker-effective drug interaction network. Finally, we verified the gene expression of the biomarkers by RT-qPCR.

RESULTS

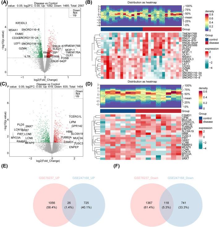
We obtained 2,567 and 1,454 DEGs in GSE76237 and GSE247168, respectively. The up- and downregulated genes shared in both datasets were intersected with ISR-RGs taken to obtain eight candidate genes. SLFN11 and GRIN1 were identified as common biomarkers for AMD. An analysis of the nomogram model of biomarkers revealed good diagnostic predictive abilities (AUC > 0.7). SLFN11 and GRIN1 were mainly enriched in pathways such as proteasome, lysosome, and neuroactive ligand receptor interaction. In addition, the disease group's monocyte expression was significantly higher than that of the control group in GSE76237 (p < 0.01). We obtained thirteen relevant miRNAs and 27 TFs by prediction, with three shared TFs, and seventeen potentially effective drugs were predicted. RT-qPCR validation showed in AMD patients, and SLFN11 and GRIN1 expression was significantly higher than controls (p < 0.05). Only SLFN11 expression was consistent with the bioinformatics analysis.

CONCLUSION

SLFN11 and GRIN1 were identified as AMD biomarkers, exhibiting robust diagnostic performance and providing new insights into the condition.

摘要

背景

年龄相关性黄斑变性(AMD)是一种与衰老相关的常见眼部疾病,是中老年人群视力丧失的重要原因。研究表明,AMD与综合应激反应(ISR)均与氧化应激相关,但尚未确定具体的分子机制。因此,本研究旨在通过基于转录组数据库和综合应激反应相关基因(ISR-RGs)的生物信息学分析,确定AMD的潜在生物标志物。

方法

转录组数据GSE76237、GSE247168和ISR-RGs来自公共数据库和相关文献。通过差异表达基因(DEG)分析、共同DEG的交集以及ISR-RGs机器学习算法,确定与AMD相关的生物标志物。之后,对生物标志物进行列线图、基因集富集分析(GSEA)和免疫浸润分析。然后通过构建转录因子(TF)-生物标志物-miRNA调控网络,探索TF和miRNA对生物标志物的影响。此外,通过构建生物标志物-有效药物相互作用网络,探索生物标志物的潜在有效药物。最后,我们通过逆转录定量聚合酶链反应(RT-qPCR)验证了生物标志物的基因表达。

结果

我们在GSE76237和GSE247168中分别获得了2567个和1454个DEG。将两个数据集中上调和下调的基因与ISR-RGs进行交集,得到8个候选基因。筛选出SLFN11和GRIN1作为AMD的共同生物标志物。对生物标志物列线图模型的分析显示出良好的诊断预测能力(曲线下面积>0.7)。SLFN11和GRIN1主要富集在蛋白酶体、溶酶体和神经活性配体受体相互作用等通路中。此外,在GSE76237中,疾病组的单核细胞表达明显高于对照组(p<0.01)。通过预测我们获得了13个相关miRNA和27个TF,其中有3个共同的TF,并预测了17种潜在的有效药物。RT-qPCR验证显示,在AMD患者中,SLFN11和GRIN1的表达明显高于对照组(p<0.05)。只有SLFN11的表达与生物信息学分析结果一致。

结论

SLFN11和GRIN1被确定为AMD生物标志物,具有强大的诊断性能,为该疾病提供了新的见解。

https://cdn.ncbi.nlm.nih.gov/pmc/blobs/046c/12307159/a32b993d79c9/fmolb-12-1583237-g001.jpg

文献AI研究员

20分钟写一篇综述,助力文献阅读效率提升50倍。

立即体验

用中文搜PubMed

大模型驱动的PubMed中文搜索引擎

马上搜索

文档翻译

学术文献翻译模型,支持多种主流文档格式。

立即体验