Suppr超能文献

以及喹西诺司他对……的活性。 (原文表述不完整,此译文仅针对现有内容翻译)

and activity of quisinostat against .

作者信息

Qiu Hui-Jie, Zheng Wen-Bin, Zeng Ting, Yang Shu-Feng, Liu Dai-Ang, Wang Li-Yan, Liu Zhi-Rong, Zhu Xing-Quan, Zhou Chun-Xue

机构信息

Laboratory of Parasitic Diseases, College of Veterinary Medicine, Shanxi Agricultural University, Taigu, Shanxi, China.

Department of Pathogen Biology, School of Basic Medical Sciences, Cheeloo College of Medicine, Shandong University, Jinan, Shandong, China.

出版信息

Antimicrob Agents Chemother. 2025 Sep 3;69(9):e0181924. doi: 10.1128/aac.01819-24. Epub 2025 Jul 31.

Abstract

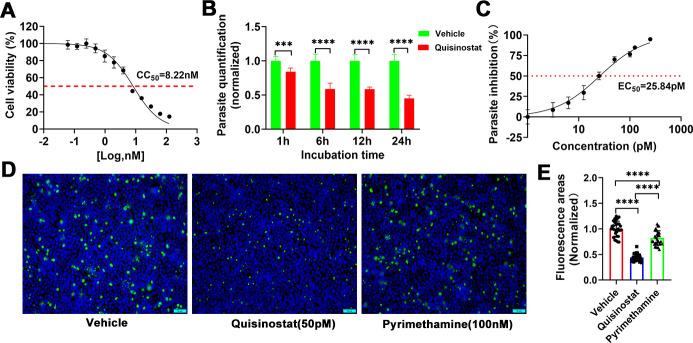
an opportunistic pathogen, poses severe threats to immunocompromised individuals and fetuses of newly infected pregnant women. The current gold-standard treatment, a combination of pyrimethamine and sulfadiazine, is limited by severe adverse events, necessitating the development of novel therapeutic agents. , a CCK8 assay demonstrated that quisinostat inhibited HeLa cell proliferation in a dose-dependent manner, with a CC of 8.22 nM. Regarding tachyzoites, quisinostat exhibited time-dependent inhibition of extracellular parasite activity and suppressed intracellular parasite proliferation, with an EC of 25.84 pM, and a high selectivity index (SI = 318.11). Quisinostat disrupted the lytic cycle by decreasing invasion rates, inducing G1 cell cycle arrest, reducing replication, and shrinking plaque size. Ultrastructural analysis indicated that quisinostat treatment led to membrane damage, enhanced lactate dehydrogenase (LDH) release, and apoptotic cell death in tachyzoites, whereas no significant change in reactive oxygen species (ROS) levels was detected. Proteome analysis identified 77 upregulated and 205 downregulated proteins, which were enriched in functions associated with protein dephosphorylation and ion transport, as well as pathways, such as non-homologous end-joining. Molecular docking studies revealed a strong interaction between quisinostat and HDAC3. , treatment with quisinostat increased the survival time of mice infected with virulent RH strain. In mice infected with low-virulent ME49 tachyzoites, quisinostat treatment decreased parasite burden in multiple organs and increased the survival to 80%. Taken together, these findings demonstrate that quisinostat has potent anti- activity both and , which offers promise for treatment of human toxoplasmosis.

摘要

作为一种机会性病原体,对免疫功能低下的个体以及新感染孕妇的胎儿构成严重威胁。目前的金标准治疗方法,即乙胺嘧啶和磺胺嘧啶联合使用,受到严重不良事件的限制,因此需要开发新型治疗药物。通过CCK8检测表明,喹西诺司他以剂量依赖性方式抑制HeLa细胞增殖,半数细胞毒性浓度(CC)为8.22 nM。对于速殖子,喹西诺司他表现出对细胞外寄生虫活性的时间依赖性抑制,并抑制细胞内寄生虫增殖,半数有效浓度(EC)为25.84 pM,且具有高选择性指数(SI = 318.11)。喹西诺司他通过降低侵袭率、诱导G1期细胞周期停滞、减少复制以及缩小噬斑大小来破坏裂解周期。超微结构分析表明,喹西诺司他处理导致速殖子膜损伤、乳酸脱氢酶(LDH)释放增加和凋亡性细胞死亡,而未检测到活性氧(ROS)水平有显著变化。蛋白质组分析鉴定出77种上调蛋白和205种下调蛋白,这些蛋白在与蛋白质去磷酸化和离子转运相关的功能以及非同源末端连接等途径中富集。分子对接研究揭示了喹西诺司他与HDAC3之间有强烈的相互作用。此外,喹西诺司他治疗可延长感染强毒株RH的小鼠的存活时间。在感染低毒株ME49速殖子的小鼠中,喹西诺司他治疗可降低多个器官中的寄生虫负荷,并使存活率提高到80%。综上所述,这些发现表明喹西诺司他在体外和体内均具有强大的抗弓形虫活性,为人类弓形虫病的治疗提供了希望。

https://cdn.ncbi.nlm.nih.gov/pmc/blobs/f3e8/12406659/db35d0c5d74d/aac.01819-24.f001.jpg

文献AI研究员

20分钟写一篇综述,助力文献阅读效率提升50倍。

立即体验

用中文搜PubMed

大模型驱动的PubMed中文搜索引擎

马上搜索

文档翻译

学术文献翻译模型,支持多种主流文档格式。

立即体验