Suppr超能文献

MIAT通过激活JAK3/STAT3信号通路促进肾细胞癌肿瘤浸润性CD8 T细胞耗竭和恶性进展。

MIAT promotes tumor-infiltrating CD8 T-cell exhaustion and malignant progression of renal cell carcinoma via activating JAK3/STAT3 pathway.

作者信息

Zhang Ming-Xiao, Jing Lan-Yu, Tan Hao-Tian, Dai Zi-Ran, Long Da-Zhi, Liu Han-Chao, Yu An-Ze, Wang Bin, Chen Zi-Yin, Luo Jun-Hang, Chen Zhen-Hua, Wang Jian-Feng

机构信息

Department of Urology, China-Japan Friendship Hospital, Beijing, China.

Breast Department, Guangdong Provincial Hospital of Chinese Medicine, The Second Affiliated Hospital of Guangzhou University of Chinese Medicine, The Second Clinical College of Guangzhou University of Chinese Medicine, Guangdong Provincial Academy of Medical Sciences, Guangzhou, China.

出版信息

J Immunother Cancer. 2025 Jul 31;13(7):e011162. doi: 10.1136/jitc-2024-011162.

Abstract

BACKGROUND

The hyporesponsiveness of tumor-infiltrating exhausted CD8 T cells to tumor cells contributes to immune escape of renal cell carcinoma (RCC), representing a major challenge in current immunotherapy. However, the underlying molecular mechanism of CD8 T-cell exhaustion in the tumor microenvironment remains largely unknown.

METHODS

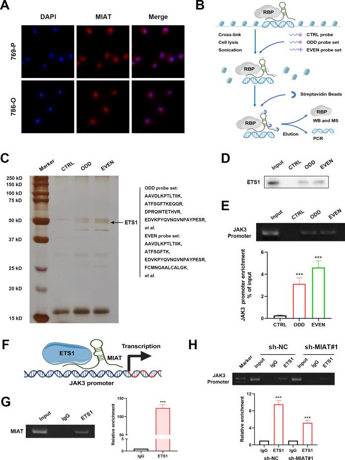
We first examined myocardial infarction associated transcript (MIAT) expression in RCC cell lines and clinical specimens, and analyzed its correlation with CD8 T-cell exhaustion markers. To investigate the immunoregulatory role of MIAT, we evaluated its effects on CD8 T-cell function using T-cell co-culture systems and humanized-peripheral blood mononuclear cells RCC patient-derived xenograft models. To determine the direct effects of MIAT on tumor cells, we assessed RCC cell malignant phenotypes following MIAT knockdown both in vitro and in immunodeficient nude mouse orthotopic xenograft models. Mechanistically, we employed RNA fluorescence in situ hybridization, chromatin isolation by RNA purification followed by mass spectrometry, RNA immunoprecipitation, and chromatin immunoprecipitation assays to identify the molecular interactions between MIAT, transcription factors, and target genes.

RESULTS

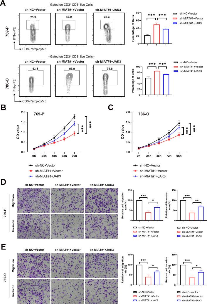
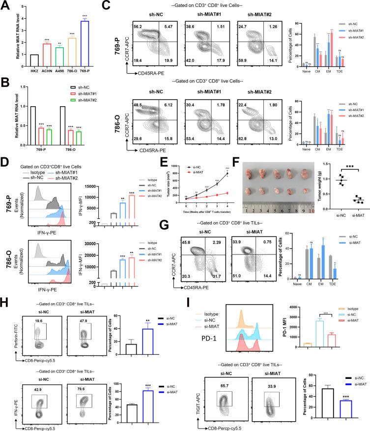
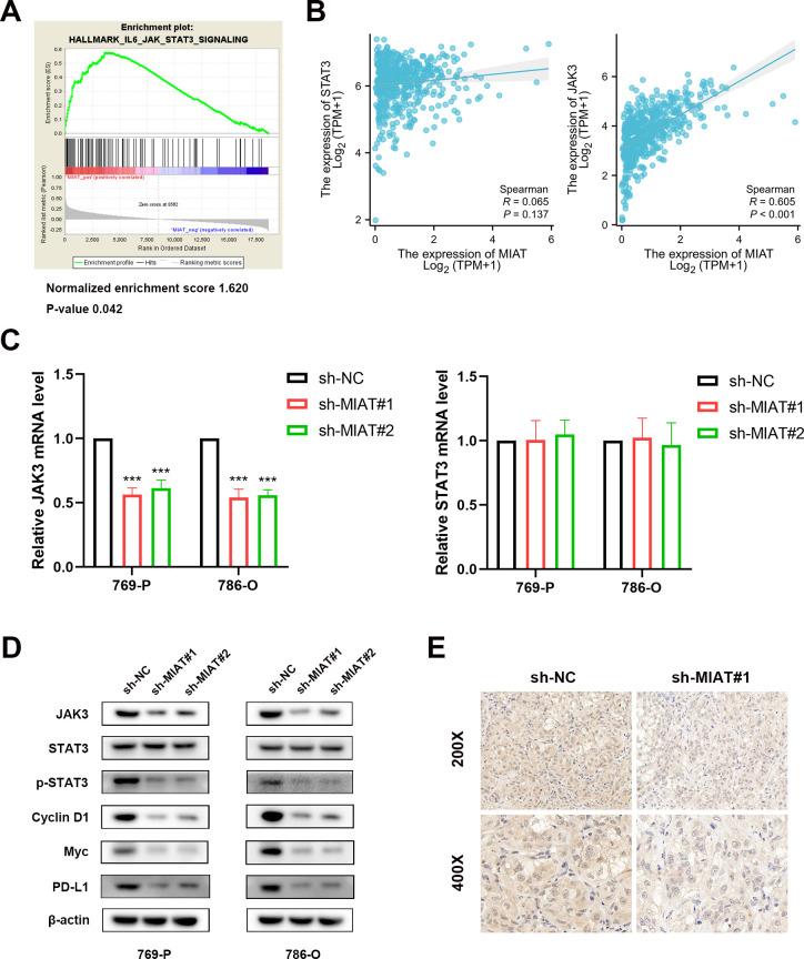
MIAT was highly expressed in RCC cells and positively correlated with CD8 T-cell exhaustion status. MIAT knockdown significantly enhanced CD8 T-cell function with increased perforin and interferon-γ production, while reducing the expression of exhaustion markers programmed cell death protein 1 and T-cell immunoreceptor with Ig and ITIM domains. Mechanistically, MIAT was predominantly localized in the nucleus and formed a trimeric complex with transcription factor ETS proto-oncogene 1 (ETS1) and janus kinase 3 (JAK3) promoter, thereby upregulating JAK3 expression and activating the JAK3/signal transducer and activator of transcription 3 (STAT3) signaling pathway. Importantly, ectopic expression of JAK3 largely abolished both the tumor-suppressive effects and enhanced T-cell function induced by MIAT depletion.

CONCLUSIONS

Our study demonstrates that the MIAT/JAK3/STAT3 pathway plays a critical role in malignant progression and immune escape of RCC through regulating CD8 T-cell exhaustion, suggesting its potential as a therapeutic target for RCC immunotherapy.

摘要

背景

肿瘤浸润的耗竭性CD8 T细胞对肿瘤细胞的低反应性导致肾细胞癌(RCC)的免疫逃逸,这是当前免疫治疗中的一个主要挑战。然而,肿瘤微环境中CD8 T细胞耗竭的潜在分子机制仍 largely未知。

方法

我们首先检测了RCC细胞系和临床标本中心肌梗死相关转录本(MIAT)的表达,并分析其与CD8 T细胞耗竭标志物的相关性。为了研究MIAT的免疫调节作用,我们使用T细胞共培养系统和人源化外周血单核细胞RCC患者来源的异种移植模型评估了其对CD8 T细胞功能的影响。为了确定MIAT对肿瘤细胞的直接作用,我们在体外和免疫缺陷裸鼠原位异种移植模型中评估了MIAT敲低后RCC细胞的恶性表型。机制上,我们采用RNA荧光原位杂交、RNA纯化后染色质分离并结合质谱分析、RNA免疫沉淀和染色质免疫沉淀实验来鉴定MIAT、转录因子和靶基因之间的分子相互作用。

结果

MIAT在RCC细胞中高表达,且与CD8 T细胞耗竭状态呈正相关。MIAT敲低显著增强了CD8 T细胞功能,穿孔素和干扰素-γ产生增加,同时降低了耗竭标志物程序性细胞死亡蛋白1和具有Ig和ITIM结构域的T细胞免疫受体的表达。机制上,MIAT主要定位于细胞核,并与转录因子ETS原癌基因1(ETS1)和janus激酶3(JAK3)启动子形成三聚体复合物,从而上调JAK3表达并激活JAK3/信号转导和转录激活因子3(STAT3)信号通路。重要的是,JAK3的异位表达在很大程度上消除了MIAT缺失诱导的肿瘤抑制作用和增强的T细胞功能。

结论

我们的研究表明,MIAT/JAK3/STAT3通路通过调节CD8 T细胞耗竭在RCC的恶性进展和免疫逃逸中起关键作用,提示其作为RCC免疫治疗靶点的潜力。

https://cdn.ncbi.nlm.nih.gov/pmc/blobs/fac3/12314945/9842cc475531/jitc-13-7-g001.jpg

文献AI研究员

20分钟写一篇综述,助力文献阅读效率提升50倍。

立即体验

用中文搜PubMed

大模型驱动的PubMed中文搜索引擎

马上搜索

文档翻译

学术文献翻译模型,支持多种主流文档格式。

立即体验