Suppr超能文献

在气道疾病小鼠模型中,一种黏膜疫苗通过调节对过敏原的免疫反应来预防嗜酸性粒细胞性过敏性气道炎症。

A mucosal vaccine prevents eosinophilic allergic airway inflammation by modulating immune responses to allergens in a murine model of airway disease.

作者信息

Sevilla-Ortega Carmen, Angelina Alba, Martín-Cruz Leticia, Pérez-Diego Mario, Maldonado Angel, Lavín Begoña, Marcos-Ramiro Beatriz, Pérez de Llano Luis, Gayá Auba, Real Francisco X, Conejero Laura, Subiza José Luis, Palomares Oscar

机构信息

Department of Biochemistry and Molecular Biology, School of Chemistry, Complutense University of Madrid, Madrid, Spain.

Inmunotek, Alcalá de Henares, Madrid, Spain.

出版信息

Nat Commun. 2025 Aug 3;16(1):7129. doi: 10.1038/s41467-025-62632-x.

Abstract

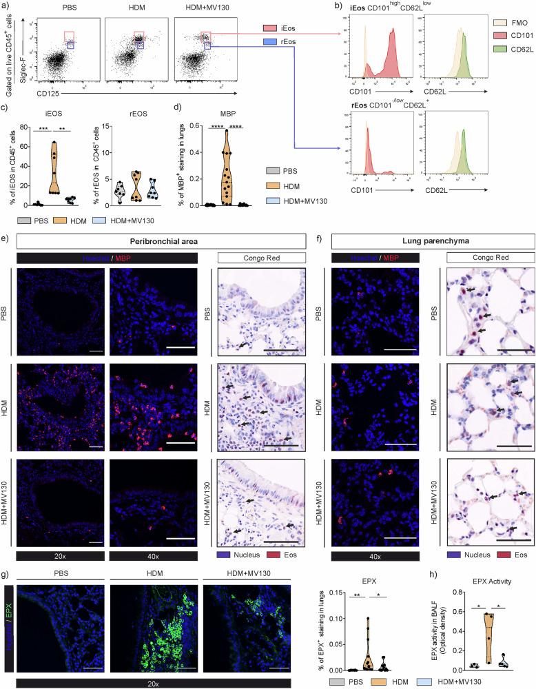
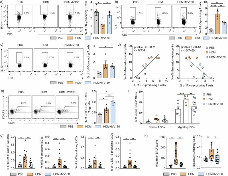
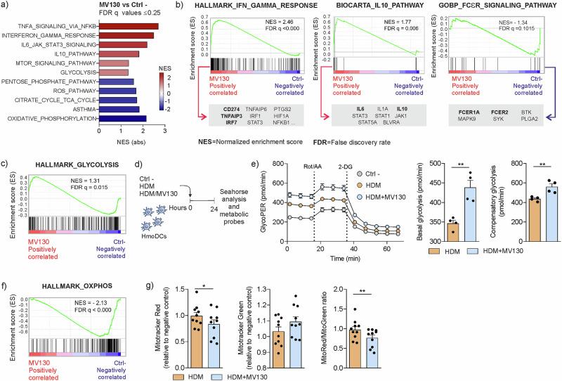
Allergic sensitization and viral infections are risk factors for asthma development and progression. Sublingual vaccination with MV130, a whole heat-inactivated polybacterial preparation, protects against viral infections, but its impact on allergic sensitization and asthma development remains unknown. Here we show MV130 prevents house dust mite (HDM)-induced local type 2 immune responses and associated eosinophilic airway inflammation, conferring protection up to 9 weeks after vaccination. MV130 reduces pathophysiological and clinical asthma features in an in vivo experimental mouse model of HDM-induced allergic eosinophilic asthma, restoring normal airway functionality. MV130 impairs allergen-specific IgE sensitization and systemic type 2 inflammation endorsing type 1 and IL-10 responses. In human DCs, MV130 induces a transcriptomic and metabolic reprogramming, and restores non-pathological immune responses to allergens in healthy and asthmatic donors. Additionally, the adoptive transfer of MV130-stimulated BMDCs was sufficient to reproduce the protective features of the vaccine administration in vivo. Collectively, we show MV130 reduces allergic sensitization and eosinophilic asthma. Our findings support the exploration of mucosal interventions aimed at reducing the risk of allergen-induced asthma development.

摘要

过敏致敏和病毒感染是哮喘发生和发展的危险因素。用MV130(一种完全热灭活的多细菌制剂)进行舌下接种可预防病毒感染,但其对过敏致敏和哮喘发展的影响尚不清楚。在此我们表明,MV130可预防屋尘螨(HDM)诱导的局部2型免疫反应及相关的嗜酸性气道炎症,在接种疫苗后长达9周都具有保护作用。在HDM诱导的过敏性嗜酸性哮喘的体内实验小鼠模型中,MV130可减轻病理生理和临床哮喘特征,恢复正常的气道功能。MV130会损害过敏原特异性IgE致敏和全身性2型炎症,支持1型反应和IL-10反应。在人树突状细胞中,MV130可诱导转录组和代谢重编程,并恢复健康和哮喘供体对过敏原的非病理性免疫反应。此外,MV130刺激的骨髓来源树突状细胞(BMDC)的过继转移足以在体内重现疫苗接种的保护特性。总体而言,我们表明MV130可减轻过敏致敏和嗜酸性哮喘。我们的研究结果支持探索旨在降低过敏原诱导的哮喘发生风险的黏膜干预措施。

https://cdn.ncbi.nlm.nih.gov/pmc/blobs/bed8/12317988/407c2b998c6f/41467_2025_62632_Fig1_HTML.jpg

文献AI研究员

20分钟写一篇综述,助力文献阅读效率提升50倍。

立即体验

用中文搜PubMed

大模型驱动的PubMed中文搜索引擎

马上搜索

文档翻译

学术文献翻译模型,支持多种主流文档格式。

立即体验