Suppr超能文献

一项多组织人类膝关节单细胞图谱研究表明,骨关节炎会减少再生组织干细胞,同时增加炎性疼痛巨噬细胞。

A multi-tissue human knee single-cell atlas identifies that osteoarthritis reduces regenerative tissue stem cells while increasing inflammatory pain macrophages.

作者信息

Raut Rajnikant Dilip, Chakraborty Amit Kumar, Neogi Tuhina, Albro Michael, Snyder Brian, Schaer Thomas P, Zhang Chao, Grinstaff Mark W, Bais Manish V

机构信息

Translational Dental Medicine, Boston University Henry M. Goldman School of Dental Medicine, Boston, MA, USA.

Section of Rheumatology, Boston University Chobanian & Avedisian School of Medicine, Boston, MA, USA.

出版信息

Commun Biol. 2025 Aug 2;8(1):1146. doi: 10.1038/s42003-025-08586-8.

Abstract

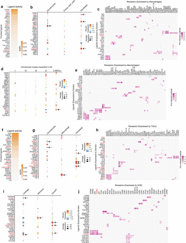
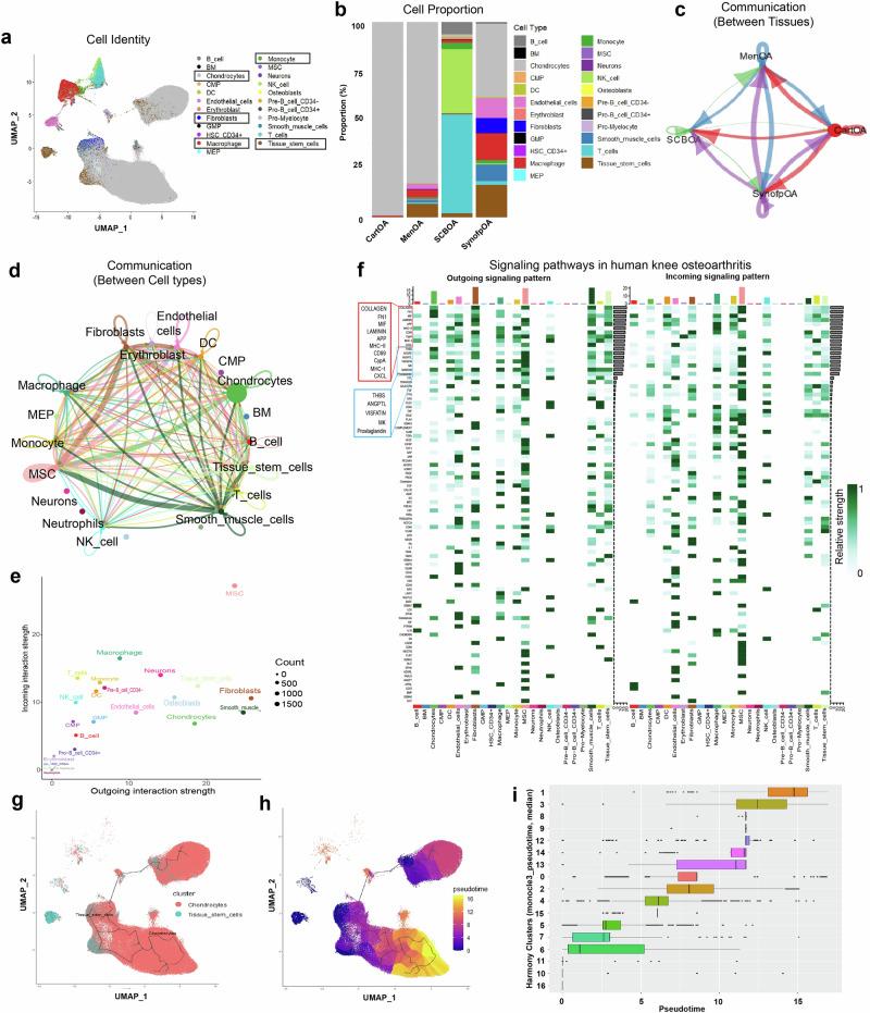
Osteoarthritis (OA) affects the entire knee joint, yet cross-tissue molecular interplay remains poorly understood. To address this, we constructed the first single-cell RNA sequencing atlas of knee OA, profiling articular cartilage, meniscus, synovium, and subchondral bone. Our analysis revealed that healthy synovium and meniscus harbor abundant tissue stem cells (TSCs) and immune cells, which are significantly altered in OA. Regenerative TSCs expressing SDF1, SOX9, CD146, PDGFRB, and CD105 are reduced, while osteogenic TSCs marked by NT5E are expanded. OA cartilage has distinct MMP13-producing detrimental chondrocytes while increasing RUNX2-producing chondrocytes and fibroblasts. OA tissues are enriched with inflammatory (IL1B-IL6-NOS2-TNF) and pain-marker (P2RX7)-specific macrophages, inflammatory genes expression and immune cells. Cell-cell communication contributes to OA progression, promotes proinflammatory macrophages, and osteogenic TSCs. By identifying these OA-specific cells and molecular interplay, and constructing the first multi-tissue comprehensive atlas, we bridge the critical knowledge gaps and lay the foundation for advancing targeted OA therapies.

摘要

骨关节炎(OA)会影响整个膝关节,但跨组织的分子相互作用仍知之甚少。为了解决这个问题,我们构建了首个膝关节OA单细胞RNA测序图谱,对关节软骨、半月板、滑膜和软骨下骨进行了分析。我们的分析表明,健康的滑膜和半月板含有丰富的组织干细胞(TSCs)和免疫细胞,这些细胞在OA中会发生显著变化。表达SDF1、SOX9、CD146、PDGFRB和CD105的再生性TSCs减少,而以NT5E为标记的成骨性TSCs则增多。OA软骨有产生MMP13的有害软骨细胞,同时产生RUNX2的软骨细胞和成纤维细胞增加。OA组织富含炎症(IL1B-IL6-NOS2-TNF)和疼痛标记物(P2RX7)特异性巨噬细胞、炎症基因表达和免疫细胞。细胞间通讯促进OA进展,促进促炎性巨噬细胞和成骨性TSCs。通过识别这些OA特异性细胞和分子相互作用,并构建首个多组织综合图谱,我们填补了关键的知识空白,为推进靶向OA治疗奠定了基础。

https://cdn.ncbi.nlm.nih.gov/pmc/blobs/7d53/12317986/f31fc0f5645c/42003_2025_8586_Fig1_HTML.jpg

文献AI研究员

20分钟写一篇综述,助力文献阅读效率提升50倍。

立即体验

用中文搜PubMed

大模型驱动的PubMed中文搜索引擎

马上搜索

文档翻译

学术文献翻译模型,支持多种主流文档格式。

立即体验