Suppr超能文献

基于转录组数据和孟德尔随机化分析探索膀胱癌免疫相关基因及潜在治疗靶点

Exploring of bladder cancer immune-related genes and potential therapeutic targets based on transcriptomic data and Mendelian randomization analysis.

作者信息

Xu Zhangxiao, Yang Juan, Ma Yira, Tao Bo, He Yunpeng, Wu Jian, Zhao Yuan, Niu Yuanjian, Wang Lijun

机构信息

Department of Urinary Surgery, Anning First People's Hospital Affiliated to Kunming University of Science and Technology, Anning, China.

Faculty of Life Science and Technology, Kunming University of Science and Technology, Kunming, China.

出版信息

Front Immunol. 2025 Jul 18;16:1607098. doi: 10.3389/fimmu.2025.1607098. eCollection 2025.

Abstract

BACKGROUND

Despite advancements in clinical treatment modalities, immune-related molecular mechanisms underlying bladder cancer remain unclear. Therefore, this study aimed to identify immune-related biomarkers and potential therapeutic targets for bladder cancer, thereby contributing to the development of novel therapeutic interventions.

METHODS

By integrating data from The Cancer Genome Atlas (TCGA), Gene Expression Omnibus (GEO), and genome-wide association study (GWAS) databases, combined with differential expression analysis, weighted gene co-expression network analysis (WGCNA), and Mendelian randomization analysis, key immune-related genes in bladder cancer were identified. The correlation between these key genes and immune cell infiltration was also analyzed. The diagnostic efficacy of the key genes was evaluated using Receiver Operating Characteristic (ROC) curves and validated using independent public datasets. Finally, Quantitative real-time polymerase chain reaction (qRT-PCR) was performed to confirm the potential value of these molecular markers in bladder cancer.

RESULTS

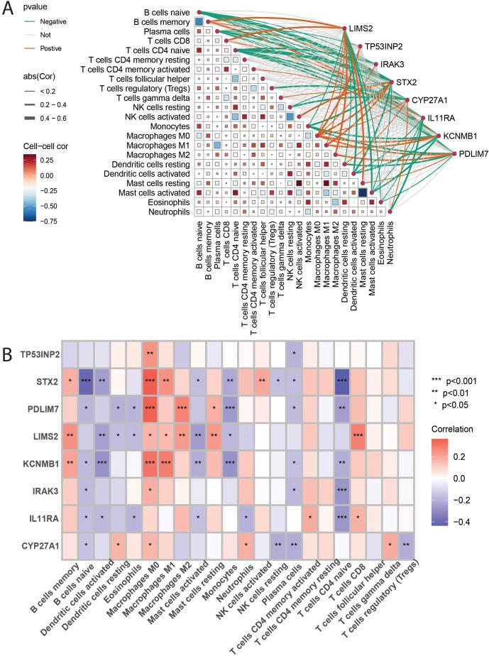
Differential expression analysis revealed 2,033 bladder cancer-related genes. WGCNA identified 1,391 immune-related genes and Mendelian randomization analysis identified 187 candidate genes with causal relationships. Eight significantly downregulated genes were identified: LIMS2, TP53INP2, IRAK3, STX2, CYP27A1, IL11RA, KCNMB1, and PDLM7. These genes were significantly associated with immune cell infiltration and exhibited good diagnostic efficacy, as demonstrated by ROC curve analysis and validated in independent public datasets. Furthermore, qRT-PCR experiments showed that LIMS2, IRAK3, STX2, IL11RA, KCNMB1, and PDLM7 were significantly downregulated in the tumor group, consistent with the bioinformatic analysis results, suggesting their potential clinical value.

CONCLUSION

This study identified six immunoregulatory genes that were significantly negatively associated with bladder cancer risk. These genes may serve not only as potential biomarkers for bladder cancer immunity but also contribute to a deeper understanding of the molecular mechanisms of bladder cancer.

摘要

背景

尽管临床治疗方式取得了进展,但膀胱癌潜在的免疫相关分子机制仍不清楚。因此,本研究旨在识别膀胱癌的免疫相关生物标志物和潜在治疗靶点,从而为新型治疗干预措施的开发做出贡献。

方法

通过整合来自癌症基因组图谱(TCGA)、基因表达综合数据库(GEO)和全基因组关联研究(GWAS)数据库的数据,结合差异表达分析、加权基因共表达网络分析(WGCNA)和孟德尔随机化分析,确定了膀胱癌中关键的免疫相关基因。还分析了这些关键基因与免疫细胞浸润之间的相关性。使用受试者工作特征(ROC)曲线评估关键基因的诊断效能,并使用独立的公共数据集进行验证。最后,进行定量实时聚合酶链反应(qRT-PCR)以确认这些分子标志物在膀胱癌中的潜在价值。

结果

差异表达分析揭示了2033个与膀胱癌相关的基因。WGCNA识别出1391个免疫相关基因,孟德尔随机化分析识别出187个具有因果关系的候选基因。确定了8个显著下调的基因:LIMS2、TP53INP2、IRAK3、STX2、CYP27A1、IL11RA、KCNMB1和PDLM7。这些基因与免疫细胞浸润显著相关,并表现出良好的诊断效能,ROC曲线分析证明了这一点,并在独立公共数据集中得到验证。此外,qRT-PCR实验表明,LIMS2、IRAK3、STX2、IL11RA、KCNMB1和PDLM7在肿瘤组中显著下调,与生物信息学分析结果一致,表明它们具有潜在的临床价值。

结论

本研究确定了六个与膀胱癌风险显著负相关的免疫调节基因。这些基因不仅可能作为膀胱癌免疫的潜在生物标志物,还有助于更深入地了解膀胱癌的分子机制。

https://cdn.ncbi.nlm.nih.gov/pmc/blobs/fec0/12313568/405a59d628e7/fimmu-16-1607098-g001.jpg

文献AI研究员

20分钟写一篇综述,助力文献阅读效率提升50倍。

立即体验

用中文搜PubMed

大模型驱动的PubMed中文搜索引擎

马上搜索

文档翻译

学术文献翻译模型,支持多种主流文档格式。

立即体验