Suppr超能文献

用于同时抑制p53野生型肺腺癌中MDM2和β-连环蛋白的双靶向N-PMI@CA纳米平台

Dual-targeted N-PMI@CA nanoplatform for concurrent MDM2 and β-catenin inhibition in p53 wild-type lung adenocarcinoma.

作者信息

Zhao Ni, You Weiming, Zheng Xiaoqiang, Yan Jin, Wang Peili, Yao Yu, He Wangxiao, Liu Tianya

机构信息

Department of Medical Oncology, The First Affiliated Hospital of Xi'an Jiaotong University, Xi'an, 710061, China.

Institute for Stem Cell & Regenerative Medicine, The Second Affiliated Hospital of Xi'an Jiaotong University, Xi'an, 710004, China.

出版信息

Mater Today Bio. 2025 Jul 26;34:102136. doi: 10.1016/j.mtbio.2025.102136. eCollection 2025 Oct.

Abstract

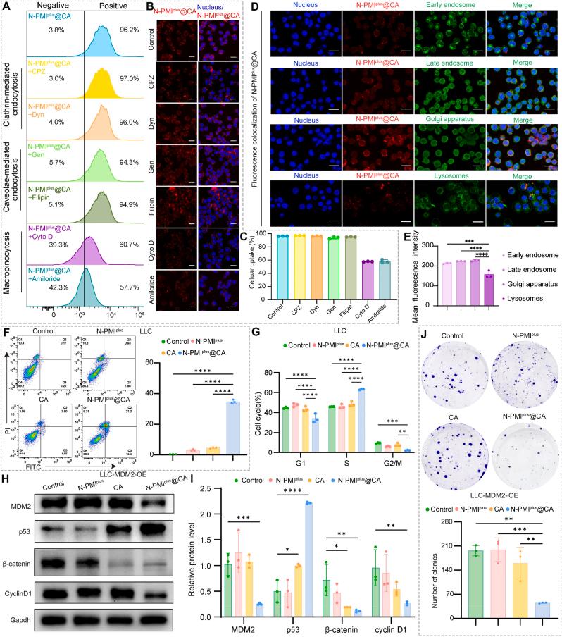
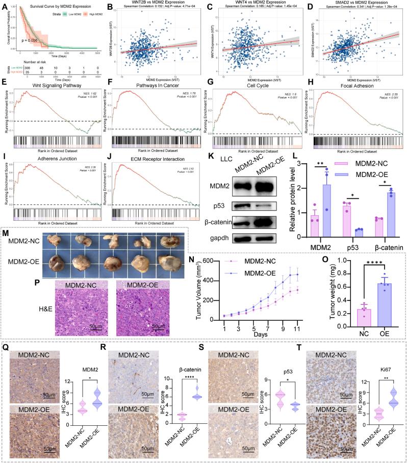
Lung adenocarcinoma (LUAD) harboring wild-type p53 remains therapeutically challenging because of the oncogenic MDM2-driven suppression of p53 activity and compensatory activation of Wnt/β-catenin signaling. Here, we report a self-assembled nanoparticle system (N-PMI@CA) enabling simultaneous inhibition of both MDM2 and the Wnt/β-catenin pathway. We observed that concurrent activation of these two pathways is significantly correlated with poor clinical outcomes in patients with LUAD. N-PMI@CA efficiently accumulated in tumor tissues via enhanced permeability and retention (EPR) effects and macropinocytosis, delivering both an optimized MDM2-inhibitory peptide and a β-catenin antagonist (carnosic acid). The dual-inhibition strategy significantly restored p53 function, downregulated β-catenin signaling, suppressed tumor proliferation, and promoted apoptosis in LUAD cell lines and murine models. Remarkably, treatment with N-PMI@CA yielded superior antitumor efficacy in subcutaneous and orthotopic LUAD models compared with monotherapy controls, without detectable systemic toxicity. The unified pharmacokinetic profile achieved by coencapsulation ensured synchronized intracellular delivery and maximal synergistic effects at tumor sites. This nanomedicine approach effectively circumvents traditional dual-drug therapy limitations, such as differential metabolism and systemic adverse effects. Collectively, our findings highlight N-PMI@CA as a promising clinical candidate that addresses a critical unmet need in p53 wild-type LUAD treatment, demonstrating strong translational potential and providing a paradigm for simultaneous targeting of multiple oncogenic pathways.

摘要

携带野生型p53的肺腺癌(LUAD)由于致癌的MDM2驱动的p53活性抑制和Wnt/β-连环蛋白信号通路的代偿性激活,在治疗上仍然具有挑战性。在此,我们报告了一种自组装纳米颗粒系统(N-PMI@CA),能够同时抑制MDM2和Wnt/β-连环蛋白通路。我们观察到这两条通路的同时激活与LUAD患者的不良临床结局显著相关。N-PMI@CA通过增强渗透和滞留(EPR)效应及巨胞饮作用有效地在肿瘤组织中积累,递送优化的MDM2抑制肽和β-连环蛋白拮抗剂(肌醇六磷酸)。这种双重抑制策略显著恢复了p53功能,下调了β-连环蛋白信号,抑制了LUAD细胞系和小鼠模型中的肿瘤增殖并促进了细胞凋亡。值得注意的是,与单一疗法对照相比,用N-PMI@CA治疗在皮下和原位LUAD模型中产生了更好的抗肿瘤疗效,且未检测到全身毒性。通过共包封实现的统一药代动力学概况确保了在肿瘤部位同步的细胞内递送和最大的协同效应。这种纳米药物方法有效地规避了传统双药疗法的局限性,如代谢差异和全身不良反应。总的来说,我们的研究结果突出了N-PMI@CA作为一种有前景的临床候选药物,可满足p53野生型LUAD治疗中一项关键的未满足需求,显示出强大的转化潜力,并为同时靶向多种致癌通路提供了范例。

https://cdn.ncbi.nlm.nih.gov/pmc/blobs/25b8/12320182/72122afcd987/ga1.jpg

文献AI研究员

20分钟写一篇综述,助力文献阅读效率提升50倍。

立即体验

用中文搜PubMed

大模型驱动的PubMed中文搜索引擎

马上搜索

文档翻译

学术文献翻译模型,支持多种主流文档格式。

立即体验