Suppr超能文献

六味地黄丸通过上调Sirt1表达并抑制Wnt/β-连环蛋白信号通路来抑制内皮-间充质转化,从而减轻肾纤维化。

Liu Wei Di Huang Decoction Alleviates Renal Fibrosis by Inhibiting Endothelial Mesenchymal Transitions via Upregulating Sirt1 Expression and Inhibiting the Wnt/β-Catenin Signaling Pathway.

作者信息

Wang Hui, Chen Shuang-Shuang, Zhang Yong-Xian, Gao Hai-Bo, Meng Bin, Wu Wei-Yu, Tang Qun

机构信息

Medical School, Hunan University of Chinese Medicine, Changsha, 410208, People's Republic of China.

The 960th Hospital of the PLA Joint Logistics Support Force, Jinan, Shandong, 250000, People's Republic of China.

出版信息

Drug Des Devel Ther. 2025 Jul 30;19:6587-6603. doi: 10.2147/DDDT.S517938. eCollection 2025.

Abstract

BACKGROUND

Renal fibrosis (RF) is the final outcome of chronic kidney disease (CKD), which can be triggered by various factors. Liuwei Dihuang Decoction (LWDHD) has been clinically established as an effective treatment for CKD, demonstrating anti-inflammatory, antioxidant, and antifibrotic effects. However, the specific molecular mechanisms underlying the therapeutic effectiveness of LWDHD remain unknown.

AIM

Prediction of key active ingredients, targets, and mechanistic pathways of LWDHD in RF treatment.

MATERIALS AND METHODS

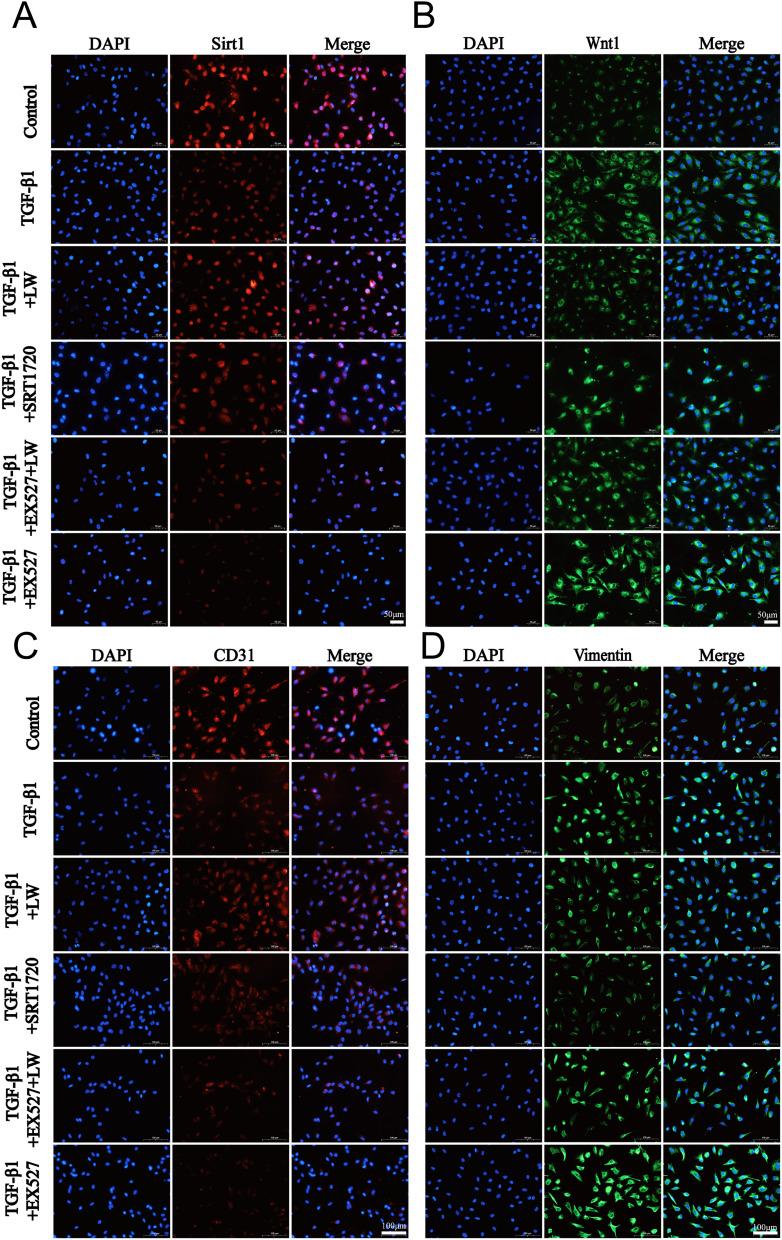
The bioactive components of LWDHD were identified and quantified using ultra-performance liquid chromatography-tandem quadrupole mass spectrometry (UHPLC-MS/MS). A network pharmacology approach was employed to predict the key targets of these bioactive components. A rat model of renal tubulointerstitial fibrosis was created through unilateral ureteral obstruction (UUO). Rats were divided into six groups: sham operation, UUO, low-dose LWDHD (LW-L), medium-dose LWDHD (LW-M), high-dose LWDHD (LW-H), and enalapril group. Continuous gavage of treatments was administered for 2 weeks. The renal tissues were histopathologically assessed, including HE, Masson's trichrome, and Sirius red staining, immunohistochemistry, co-staining and Western blot analysis to evaluate the effects of LWDHD on renal fibrosis. Transforming growth factor beta-1 (TGF-β1) was employed to stimulate endothelial-mesenchymal transition (EndMT) in EA.hy926 cells. The inhibitory effect of LWDHD on EndMT was validated through cellular morphology observations, Western blotting, and immunofluorescence assays.

RESULTS

LWDHD showed promise as a therapeutic agent by alleviating renal pathological injury and lowering collagen fiber accumulation. It enhanced Sirt1 expression while inhibiting the Wnt/β-catenin signaling pathway. Moreover, LWDHD increased the levels of the endothelial marker CD31 and decreased the expression of fibrosis-associated proteins, such as α-smooth muscle actin (α-SMA) and vimentin, thereby mitigating renal fibrosis.

CONCLUSION

LWDHD has the potential to alleviate renal fibrosis, possibly through the upregulation of Sirt1, which inhibits the Wnt/β-catenin signaling pathway and thereby reduces EndMT.

摘要

背景

肾纤维化(RF)是慢性肾脏病(CKD)的最终结局,可由多种因素引发。六味地黄丸(LWDHD)在临床上已被确认为治疗CKD的有效药物,具有抗炎、抗氧化和抗纤维化作用。然而,LWDHD治疗效果的具体分子机制尚不清楚。

目的

预测LWDHD在RF治疗中的关键活性成分、靶点和作用机制途径。

材料与方法

采用超高效液相色谱-串联四极杆质谱(UHPLC-MS/MS)对LWDHD的生物活性成分进行鉴定和定量。采用网络药理学方法预测这些生物活性成分的关键靶点。通过单侧输尿管梗阻(UUO)建立肾小管间质纤维化大鼠模型。将大鼠分为六组:假手术组、UUO组、低剂量LWDHD组(LW-L)、中剂量LWDHD组(LW-M)、高剂量LWDHD组(LW-H)和依那普利组。连续灌胃给药2周。对肾组织进行组织病理学评估,包括苏木精-伊红(HE)染色、Masson三色染色和天狼星红染色、免疫组织化学、共染色和蛋白质印迹分析,以评估LWDHD对肾纤维化的影响。采用转化生长因子β1(TGF-β1)刺激EA.hy926细胞发生内皮-间质转化(EndMT)。通过细胞形态观察、蛋白质印迹和免疫荧光分析验证LWDHD对EndMT的抑制作用。

结果

LWDHD通过减轻肾脏病理损伤和降低胶原纤维积累,显示出作为治疗药物的潜力。它增强了Sirt1的表达,同时抑制了Wnt/β-连环蛋白信号通路。此外,LWDHD增加了内皮标志物CD31的水平,降低了纤维化相关蛋白如α-平滑肌肌动蛋白(α-SMA)和波形蛋白的表达,从而减轻了肾纤维化。

结论

LWDHD有可能减轻肾纤维化,可能是通过上调Sirt1,抑制Wnt/β-连环蛋白信号通路,从而减少EndMT实现的。

https://cdn.ncbi.nlm.nih.gov/pmc/blobs/eb0a/12320141/d1785bab86dc/DDDT-19-6587-g0001.jpg

文献AI研究员

20分钟写一篇综述,助力文献阅读效率提升50倍。

立即体验

用中文搜PubMed

大模型驱动的PubMed中文搜索引擎

马上搜索

文档翻译

学术文献翻译模型,支持多种主流文档格式。

立即体验