Suppr超能文献

过表达可减少培养的脑内皮细胞中与衰老相关的DNA损伤,并改善老年小鼠的认知能力。

Overexpression Reduces Aging-Associated DNA Damage in Cultured Cerebral Endothelial Cells and Improves Cognitive Performance in Aged Mice.

作者信息

Monga Sheelu, Flores Samantha, Blasco-Conesa Maria Pilar, Rahman Syed M, Noh Brian, Peesh Pedram, Ganesh Bhanu Priya, Marrelli Sean P, McCullough Louise D, Moruno-Manchon Jose Felix

机构信息

Department of Neurology, McGovern Medical School at the University of Texas Health Science Center at Houston, 6431 Fannin Street, Houston 77030, Texas, USA.

出版信息

Oxid Med Cell Longev. 2025 Jul 28;2025:3242282. doi: 10.1155/omcl/3242282. eCollection 2025.

Abstract

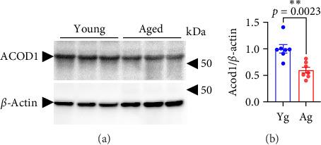
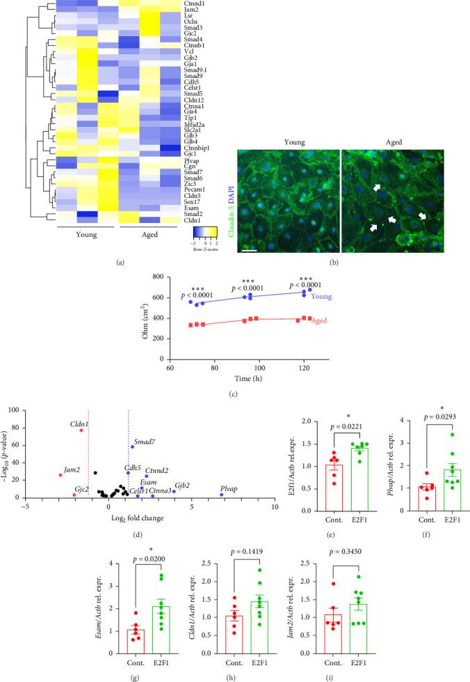
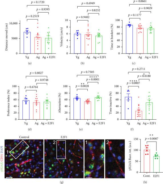
As we age, cerebral endothelial cells (CECs) are less efficient in maintaining genome integrity and accumulate DNA damage. DNA damage in the brain endothelium can lead to the impairment of the blood-brain barrier (BBB), which is a major factor in brain dysfunction and dementia. Thus, identifying factors that regulate DNA repair in the brain endothelium can prevent brain dysfunction associated with aging. E2F1 is a transcription factor that regulates the expression of genes associated with DNA repair, among other functions. We hypothesize that E2F1 is downregulated in the brain vasculature of mice with aging and that E2F1 upregulation can improve cognitive function. We found that in the brain endothelium, E2F1 was significantly less phosphorylated, which is associated with its transcriptional activity, in the brain vasculature of aged mice and cultured CEC derived from aged mice compared with those from young mice. We found that overexpression reduced DNA damage in cultured CEC, and targeting the brain vasculature to overexpress improved cognition and increased the expression of genes associated with BBB integrity in aged mice. From RNA sequencing data from cultured CEC, we found that overexpression significantly upregulated , which codes for aconitate decarboxylase-1 (ACOD1), an enzyme that produces itaconate. We also found that 4-octyl itaconate (4-OI), a derivative of itaconate, reduced DNA damage, promoted cell proliferation, and restored endothelial barrier function from oxidative stress in cultured CEC. Thus, our study identifies the E2F1-ACOD1 axis as a molecular pathway that can protect the brain endothelium from oxidative stress and aging.

摘要

随着年龄的增长,脑内皮细胞(CECs)在维持基因组完整性方面的效率降低,并积累DNA损伤。脑内皮中的DNA损伤会导致血脑屏障(BBB)受损,这是脑功能障碍和痴呆的主要因素。因此,识别调节脑内皮细胞DNA修复的因素可以预防与衰老相关的脑功能障碍。E2F1是一种转录因子,除其他功能外,还调节与DNA修复相关的基因表达。我们假设E2F1在衰老小鼠的脑血管中表达下调,并且E2F1的上调可以改善认知功能。我们发现,与年轻小鼠相比,在老年小鼠的脑血管和源自老年小鼠的培养CEC中,脑内皮中的E2F1磷酸化程度明显较低,这与其转录活性相关。我们发现过表达减少了培养的CEC中的DNA损伤,并且靶向脑血管过表达可改善老年小鼠的认知并增加与血脑屏障完整性相关的基因表达。从培养的CEC的RNA测序数据中,我们发现过表达显著上调了编码乌头酸脱羧酶-1(ACOD1)的基因,ACOD1是一种产生衣康酸的酶。我们还发现衣康酸衍生物4-辛基衣康酸(4-OI)减少了DNA损伤,促进了细胞增殖,并从氧化应激中恢复了培养的CEC中的内皮屏障功能。因此,我们的研究确定E2F1-ACOD1轴是一种可以保护脑内皮免受氧化应激和衰老影响的分子途径。

https://cdn.ncbi.nlm.nih.gov/pmc/blobs/b708/12321429/435b5f9553e1/OMCL2025-3242282.001.jpg

文献AI研究员

20分钟写一篇综述,助力文献阅读效率提升50倍。

立即体验

用中文搜PubMed

大模型驱动的PubMed中文搜索引擎

马上搜索

文档翻译

学术文献翻译模型,支持多种主流文档格式。

立即体验