Suppr超能文献

探索癌症检查点免疫疗法的预测性“心理生物标志物”。

Exploring the predictive "psycho-biomarkers" for checkpoint immunotherapy in cancer.

作者信息

Zuo Qian, Chen Jieting, Xiao Xi, Dai Yan, Chen Liushan, Liang Yuqi, Wu Yingchao, Huang Junfeng, Cui Rutao, Xu Rui, Chen Qianjun

机构信息

Department of Breast, Guangdong Provincial Hospital of Chinese Medicine, Guangzhou, China.

State Key Laboratory of Traditional Chinese Medicine Syndrome, The Second Affiliated Hospital of Guangzhou University of Chinese Medicine, Guangzhou, China.

出版信息

Front Immunol. 2025 Jul 21;16:1590670. doi: 10.3389/fimmu.2025.1590670. eCollection 2025.

Abstract

BACKGROUND

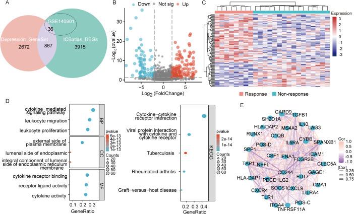
In recent decades, cancer immunotherapy has transformed the treatment landscape, offering significant advantages over traditional therapies by improving progression-free survival (PFS) and overall survival (OS). However, immune checkpoint inhibitors (ICIs) treatment has been associated with an increased risk of mortality in its early stages. Therefore, identifying reliable biomarkers to predict which patients will benefit clinically from ICIs therapy is critical. Depression, a common form of chronic psychological stress, has emerged as a regulator of tumor immunity and is gaining attention as a target for novel cancer treatments. To date, no studies have explored the potential of depression-related genes in predicting response to ICIs therapy.

METHODS

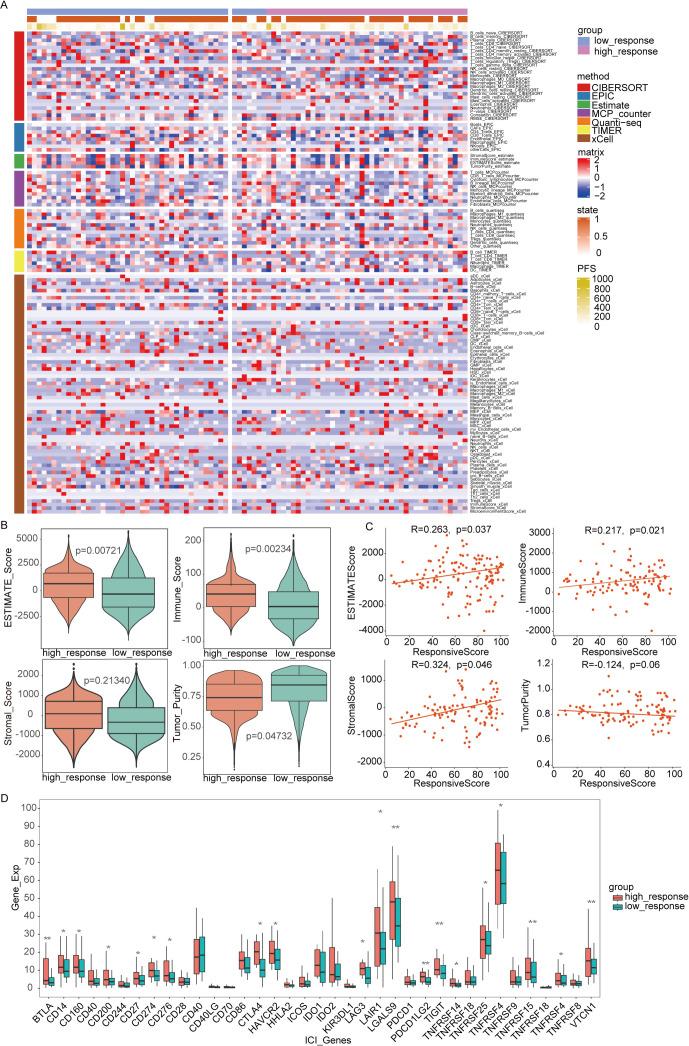
Public datasets of ICIs-treated patients were obtained from the TCGA and GEO databases, followed by comprehensive analyses, including bulk mRNA sequencing (mRNA-seq), co-expression network construction, and Gene Ontology enrichment. Regression analysis, using Cox proportional hazards and least absolute shrinkage and selection operator (Lasso), identified eight depression-related genes to build a predictive model for clinical outcomes in ICIs therapy. Additionally, correlations were explored between the depression-related predictive score and clinical parameters, including tumor mutational burden (TMB) and immune cell infiltration, establishing the score as a potential predictor of ICIs response.

RESULTS

The model categorized patients into high- and low-responsiveness groups, with significant differences in disease-free survival (DFS) between them. Validation using both internal and external datasets demonstrated the model's strong predictive accuracy. Further analysis revealed that this response stratification correlates with immune cell abundance and TMB in cancer patients.

CONCLUSION

This study suggests that depression-related genetic traits could serve as biomarkers for ICIs therapy response, tumor mutations, and immune system alterations. Our findings offer insights into personalized therapeutic strategies for early intervention and prognosis in specific cancer types.

摘要

背景

近几十年来,癌症免疫疗法改变了治疗格局,通过提高无进展生存期(PFS)和总生存期(OS),相较于传统疗法具有显著优势。然而,免疫检查点抑制剂(ICI)治疗在早期阶段与死亡风险增加相关。因此,识别可靠的生物标志物以预测哪些患者将从ICI治疗中临床获益至关重要。抑郁症是慢性心理压力的常见形式,已成为肿瘤免疫的调节因子,并作为新型癌症治疗的靶点受到关注。迄今为止,尚无研究探讨抑郁症相关基因在预测ICI治疗反应方面的潜力。

方法

从TCGA和GEO数据库获取接受ICI治疗患者的公共数据集,随后进行全面分析,包括批量mRNA测序(mRNA-seq)、共表达网络构建和基因本体富集。使用Cox比例风险模型和最小绝对收缩和选择算子(Lasso)进行回归分析,确定了八个抑郁症相关基因,以构建ICI治疗临床结果的预测模型。此外,还探讨了抑郁症相关预测评分与临床参数之间的相关性,包括肿瘤突变负荷(TMB)和免疫细胞浸润,将该评分确立为ICI反应的潜在预测指标。

结果

该模型将患者分为高反应性和低反应性组,两组之间的无病生存期(DFS)存在显著差异。使用内部和外部数据集进行验证均表明该模型具有很强的预测准确性。进一步分析表明,这种反应分层与癌症患者的免疫细胞丰度和TMB相关。

结论

本研究表明,抑郁症相关的遗传特征可作为ICI治疗反应、肿瘤突变和免疫系统改变的生物标志物。我们的研究结果为特定癌症类型的早期干预和预后的个性化治疗策略提供了见解。

https://cdn.ncbi.nlm.nih.gov/pmc/blobs/c600/12318748/e81c637058de/fimmu-16-1590670-g001.jpg

文献AI研究员

20分钟写一篇综述,助力文献阅读效率提升50倍。

立即体验

用中文搜PubMed

大模型驱动的PubMed中文搜索引擎

马上搜索

文档翻译

学术文献翻译模型,支持多种主流文档格式。

立即体验