Suppr超能文献

Z-颗粒酶B免疫亲和毒素的研发:通过抑制上皮-间质转化和诱导细胞死亡靶向人乳头瘤病毒16型阳性宫颈癌的双重机制

Development of Z- granzyme B immunoaffitoxin: dual mechanisms targeting hpv16-positive cervical cancer through epithelial-mesenchymal transition inhibition and cell death.

作者信息

Tan Xiaochun, Yang Jiani, Li Yanheng, Wan Kairong, Feng Sicong, Jing Xishang, Xie Zhenyun, Zhang Lifang, Li Wenshu

机构信息

Institute of Molecular Virology and Immunology, Department of Microbiology & Immunology, School of Basic Medical Sciences, Wenzhou Medical University, Wenzhou, China.

Department of Laboratory Medicine, The First Hospital of Jiaxing, Affiliated Hospital of Jiaxing University, Jiaxing, China.

出版信息

Front Immunol. 2025 Jul 21;16:1616715. doi: 10.3389/fimmu.2025.1616715. eCollection 2025.

Abstract

INTRODUCTION

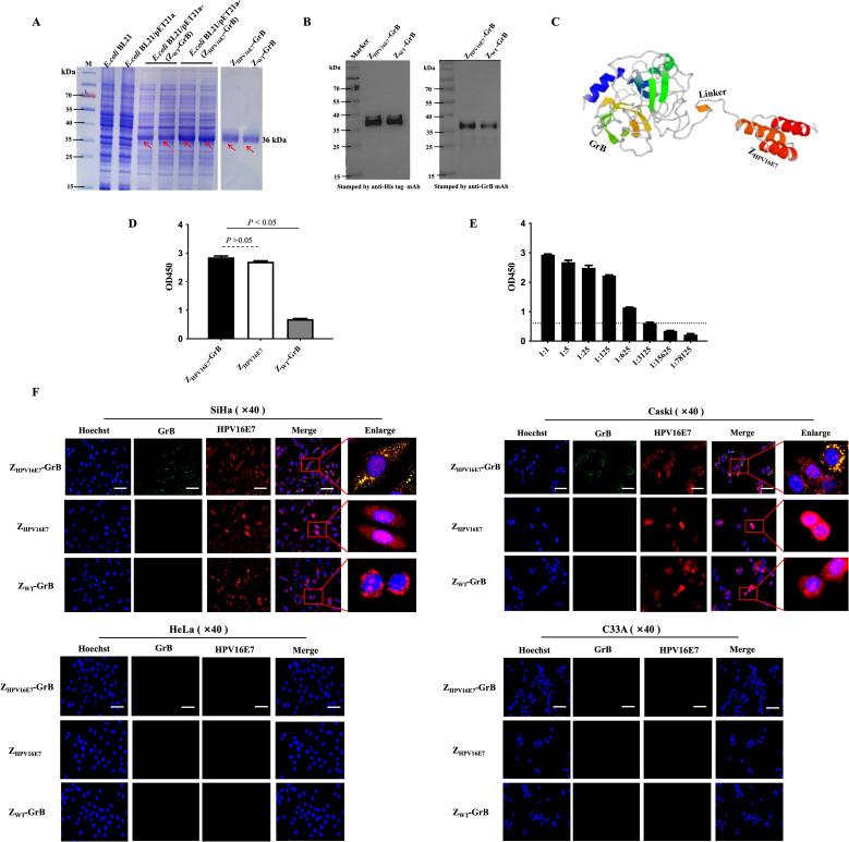
Cervical cancer, predominantly caused by high-risk human papillomavirus (HPV), remains a major global health challenge. HPV16 is the most prevalent type, and its oncoprotein E7 promotes epithelial-mesenchymal transition (EMT), a critical step in metastasis. Current therapies for HPV16-related cancers are often insufficient, highlighting the need for targeted treatments. We engineered a novel immunotoxin, ZHPV16E7-GrB, by fusing an HPV16E7-specific affibody (ZHPV16E7) with the cytotoxic immune effector granzyme B (GrB). This construct was designed for precise targeting and therapeutic activity against HPV16-positive cervical cancer cells.

METHODS

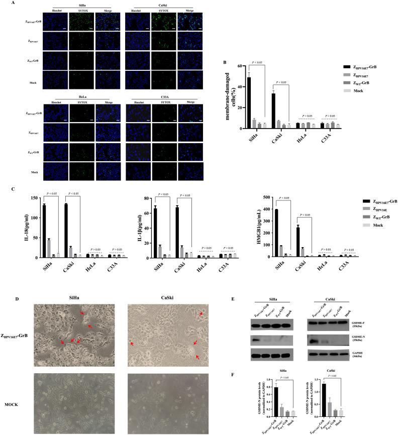
ZHPV16E7-GrB was engineered, expressed in , and purified. Binding specificity was assessed via ELISA and immunofluorescence using HPV16-positive (SiHa, CaSki), HPV18-positive (HeLa), and HPV-negative (C33A) cervical cancer cells. Functional assays evaluated cell viability (LDH release, luminescence), migration (Transwell), EMT markers (Western blot for E-cadherin, N-cadherin, Vimentin, Snail), apoptosis (TUNEL, flow cytometry, caspase activation), and pyroptosis (SYTOX Green uptake, cytokine release ELISA, GSDME cleavage). Caspase-3 knockdown and in vitro cleavage assays determined pyroptosis mechanisms.

RESULTS

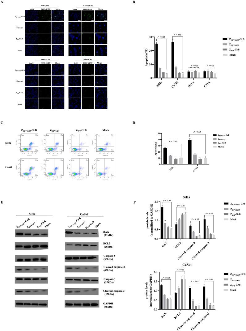
ZHPV16E7-GrB exhibited strong binding specificity for HPV16E7. It significantly inhibited cell growth and suppressed EMT in HPV16-positive cells, evidenced by reduced migration and invasion, downregulation of Vimentin and Snail, increased E-cadherin, and decreased N-cadherin expression. Furthermore, ZHPV16E7-GrB induced apoptosis via caspase-3/caspase-8 activation and triggered pyroptosis through direct cleavage of gasdermin E (GSDME), independent of caspase-3, accompanied by membrane rupture and proinflammatory cytokine release. Crucially, ZHPV16E7-GrB demonstrated selective toxicity, effectively killing HPV16-positive cells while sparing non-HPV16-positive cells, minimizing off-target effects.

DISCUSSION

This study highlights the dual mechanism of ZHPV16E7-GrB, inhibiting EMT and inducing cell death (apoptosis and pyroptosis). These findings demonstrate its significant promise as a targeted therapeutic agent for HPV16-associated cervical cancer, addressing critical unmet needs in current treatment strategies.

摘要

引言

宫颈癌主要由高危型人乳头瘤病毒(HPV)引起,仍然是一项重大的全球健康挑战。HPV16是最常见的类型,其癌蛋白E7促进上皮-间质转化(EMT),这是转移过程中的关键步骤。目前针对HPV16相关癌症的治疗方法往往不足,凸显了靶向治疗的必要性。我们通过将HPV16E7特异性亲和体(ZHPV16E7)与细胞毒性免疫效应分子颗粒酶B(GrB)融合,构建了一种新型免疫毒素ZHPV16E7-GrB。该构建体旨在精确靶向并对HPV16阳性宫颈癌细胞具有治疗活性。

方法

构建ZHPV16E7-GrB,在[具体表达系统]中表达并纯化。使用HPV16阳性(SiHa、CaSki)、HPV18阳性(HeLa)和HPV阴性(C33A)宫颈癌细胞,通过酶联免疫吸附测定(ELISA)和免疫荧光评估结合特异性。功能测定评估细胞活力(乳酸脱氢酶释放、发光)、迁移(Transwell)、EMT标志物(E-钙黏蛋白、N-钙黏蛋白、波形蛋白、Snail的蛋白质免疫印迹法)、凋亡(末端脱氧核苷酸转移酶介导的缺口末端标记法、流式细胞术、半胱天冬酶激活)和焦亡(SYTOX Green摄取、细胞因子释放ELISA、Gasdermin E(GSDME)切割)。半胱天冬酶-3敲低和体外切割试验确定焦亡机制。

结果

ZHPV16E7-GrB对HPV16E7表现出强烈的结合特异性。它显著抑制HPV16阳性细胞的生长并抑制EMT,表现为迁移和侵袭减少、波形蛋白和Snail下调、E-钙黏蛋白增加以及N-钙黏蛋白表达降低。此外,ZHPV16E7-GrB通过半胱天冬酶-3/半胱天冬酶-8激活诱导凋亡,并通过直接切割gasdermin E(GSDME)触发焦亡,不依赖半胱天冬酶-3,伴有细胞膜破裂和促炎细胞因子释放。至关重要的是,ZHPV16E7-GrB表现出选择性毒性,有效杀死HPV16阳性细胞,同时不损伤非HPV16阳性细胞,将脱靶效应降至最低。

讨论

本研究突出了ZHPV16E7-GrB的双重机制,即抑制EMT并诱导细胞死亡(凋亡和焦亡)。这些发现表明其作为HPV16相关宫颈癌的靶向治疗剂具有巨大潜力,满足了当前治疗策略中关键的未满足需求。

https://cdn.ncbi.nlm.nih.gov/pmc/blobs/08af/12319584/da08ea2cd6fd/fimmu-16-1616715-g001.jpg

文献AI研究员

20分钟写一篇综述,助力文献阅读效率提升50倍。

立即体验

用中文搜PubMed

大模型驱动的PubMed中文搜索引擎

马上搜索

文档翻译

学术文献翻译模型,支持多种主流文档格式。

立即体验