Suppr超能文献

秀丽隐杆线虫寿命与线粒体应激反应的遗传图谱分析

Genetic mapping of lifespan and mitochondrial stress response in C. elegans.

作者信息

Auwerx Johan, Li Xiaoxu, Li Weisha, Gao Arwen, Zhu YunYun, Katsyuba Elena, Overmyer Katherine, Li Terytty Yang, Wang Ziwen, Legon Luc, Plantade Lucie, Mouchiroud Laurent, Cornaglia Matteo, Li Hao, Houtkooper Riekelt, Coon Joshua

出版信息

Res Sq. 2025 Jul 31:rs.3.rs-7093535. doi: 10.21203/rs.3.rs-7093535/v1.

Abstract

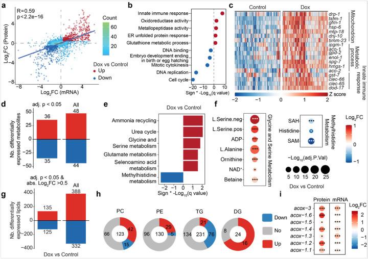
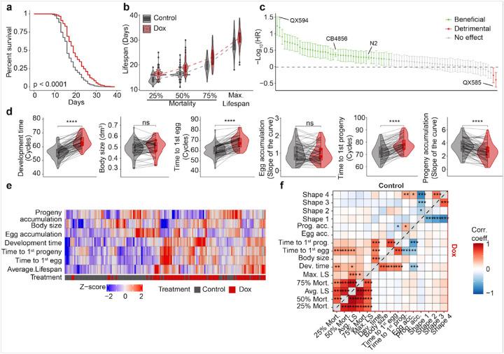
The mitochondrial unfolded protein response (UPRmt) is one of the mito-nuclear regulatory circuits that restores mitochondrial function upon stress conditions, promoting metabolic health and longevity. However, the complex gene interactions that govern this pathway and its role in aging and healthspan remain to be fully elucidated. Here, we activated the UPRmt using doxycycline (Dox) in a genetically diverse C. elegans population comprising 85 strains and observed large variation in Dox-induced lifespan extension across these strains. Through multi-omic data integration, we identified an aging-related molecular signature that was partially reversed by Dox. To identify the mechanisms underlying Dox-induced lifespan extension, we applied quantitative trait locus (QTL) mapping analyses and found one UPRmt modulator, fipp-1/FIP1L1, which was functionally validated in C. elegans and humans. In the human UK Biobank, FIP1L1 was associated with metabolic homeostasis, highlighting its translational relevance. Overall, our dataset (https://lisp-lms.shinyapps.io/RIAILs_Dox/) serves as a unique resource to dissect lifespan and mitochondrial stress response modulators in a large genetic reference population.

摘要

线粒体未折叠蛋白反应(UPRmt)是一种线粒体 - 细胞核调节回路,在应激条件下可恢复线粒体功能,促进代谢健康和延长寿命。然而,控制该途径的复杂基因相互作用及其在衰老和健康寿命中的作用仍有待充分阐明。在这里,我们在由85个菌株组成的基因多样化的秀丽隐杆线虫群体中使用强力霉素(Dox)激活UPRmt,并观察到这些菌株在Dox诱导的寿命延长方面存在很大差异。通过多组学数据整合,我们确定了一个与衰老相关的分子特征,该特征被Dox部分逆转。为了确定Dox诱导寿命延长的潜在机制,我们应用了数量性状基因座(QTL)定位分析,发现了一个UPRmt调节因子fipp-1/FIP1L1,它在秀丽隐杆线虫和人类中得到了功能验证。在人类英国生物银行中,FIP1L1与代谢稳态相关,突出了其转化相关性。总体而言,我们的数据集(https://lisp-lms.shinyapps.io/RIAILs_Dox/)是在大型遗传参考群体中剖析寿命和线粒体应激反应调节因子的独特资源。

https://cdn.ncbi.nlm.nih.gov/pmc/blobs/dfc3/12324576/b1beaf084cb7/nihpp-rs7093535v1-f0001.jpg

文献AI研究员

20分钟写一篇综述,助力文献阅读效率提升50倍。

立即体验

用中文搜PubMed

大模型驱动的PubMed中文搜索引擎

马上搜索

文档翻译

学术文献翻译模型,支持多种主流文档格式。

立即体验