Suppr超能文献

基质金属蛋白酶14作为格雷夫斯眼眶病中转化生长因子-β1诱导的细胞外基质重塑的核心介质。

MMP14 as a central mediator of TGF-β1-induced extracellular matrix remodeling in graves' orbitopathy.

作者信息

Wang Xing, Lu Jing, He Yuxia, Shu Qinxin, Lin Yuxin, Su Wenqi, Wang Peng

机构信息

Department of Ophthalmology, The First Affiliated Hospital of Chongqing Medical University, Chongqing Key Laboratory for the Prevention and Treatment of Major Blinding Eye Diseases, Chongqing, China.

出版信息

Front Endocrinol (Lausanne). 2025 Jul 22;16:1623842. doi: 10.3389/fendo.2025.1623842. eCollection 2025.

Abstract

BACKGROUND

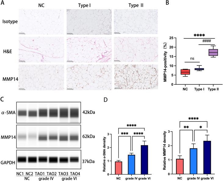
Graves' orbitopathy (GO) is an autoimmune orbital disorder characterized by chronic inflammation and aberrant extracellular matrix (ECM) remodeling, leading to progressive fibrosis. Recent studies implicate matrix metalloproteinase-14 (MMP14) in ECM degradation and tissue remodeling, yet its precise role in GO remains unclear.

DESIGN AND METHODS

Orbital adipose/connective tissues specimens were obtained from GO patients (stratified into type I and type II based on clinical classification) and non-GO controls. High-throughput RNA sequencing identified differentially expressed genes, focusing on MMP-related transcripts. MMP14 expression was quantified by immunohistochemistry and Western blotting, correlating its levels with fibrotic grade. Primary orbital fibroblasts (OFs) isolated from GO and control subjects were cultured and stimulated with TGF-β1. Quantitative real-time PCR and Western blot assays evaluated MMP14 and fibroblast activation markers (α-SMA, COL1A1, CTGF). Transcriptomic profiling of TGF-β1-treated OFs and a scratch wound assay further assessed the effect of the MMP14 inhibitor NSC-405020 on cellular motility.

RESULTS

GO type II tissues demonstrated a significant upregulation of MMP14, which correlated positively with fibrosis severity. GO- derived OFs exhibited higher basal and TGF-β1-induced MMP14 and fibrotic marker expression compared to controls. Transcriptomic analysis revealed activation of ECM-receptor interaction, PI3K-Akt, and MAPK signaling pathways enriched for MMP-associated genes. Pharmacologic inhibition of MMP14 attenuated TGF-β1-induced fibrotic markers and reduced OFs migration.

CONCLUSION

These findings indicate that MMP14 is a central mediator in GO fibrotic remodeling, highlighting its potential as a therapeutic target to alleviate orbital fibrosis. Further mechanistic studies are needed to clarify MMP14's role in GO progression.

摘要

背景

格雷夫斯眼眶病(GO)是一种自身免疫性眼眶疾病,其特征为慢性炎症和异常的细胞外基质(ECM)重塑,导致进行性纤维化。最近的研究表明基质金属蛋白酶-14(MMP14)参与ECM降解和组织重塑,但其在GO中的精确作用仍不清楚。

设计与方法

从GO患者(根据临床分类分为I型和II型)和非GO对照者获取眼眶脂肪/结缔组织标本。高通量RNA测序确定差异表达基因,重点关注与MMP相关的转录本。通过免疫组织化学和蛋白质印迹法对MMP14表达进行定量,将其水平与纤维化程度相关联。培养从GO和对照受试者分离的原代眼眶成纤维细胞(OFs),并用转化生长因子-β1(TGF-β1)刺激。定量实时PCR和蛋白质印迹分析评估MMP14和成纤维细胞活化标志物(α-平滑肌肌动蛋白、I型胶原蛋白α1链、结缔组织生长因子)。对经TGF-β1处理的OFs进行转录组分析和划痕试验,进一步评估MMP14抑制剂NSC-405020对细胞迁移的影响。

结果

GO II型组织显示MMP14显著上调,其与纤维化严重程度呈正相关。与对照相比,源自GO的OFs表现出更高的基础和TGF-β1诱导的MMP14及纤维化标志物表达。转录组分析揭示了富含MMP相关基因的ECM-受体相互作用、PI3K-Akt和MAPK信号通路的激活。MMP14的药理学抑制减弱了TGF-β1诱导的纤维化标志物表达并减少了OFs迁移。

结论

这些发现表明MMP14是GO纤维化重塑的核心介质,突出了其作为减轻眼眶纤维化治疗靶点的潜力。需要进一步的机制研究来阐明MMP14在GO进展中的作用。

https://cdn.ncbi.nlm.nih.gov/pmc/blobs/2471/12321542/66eeb3453477/fendo-16-1623842-g001.jpg

文献AI研究员

20分钟写一篇综述,助力文献阅读效率提升50倍。

立即体验

用中文搜PubMed

大模型驱动的PubMed中文搜索引擎

马上搜索

文档翻译

学术文献翻译模型,支持多种主流文档格式。

立即体验