Suppr超能文献

高维单细胞表型分析揭示了重度和中度季节性流感之间免疫细胞谱的持续差异。

High-dimensional single-cell phenotyping unveils persistent differences in immune cell profiles between severe and moderate seasonal influenza.

作者信息

Bodin Johanna, Tunheim Gro, Kristoffersen Anja B, Herstad Tove K, Vianello Eleonora, Haks Mariëlle C, van Veen Suzanne, Wæhre Torgun, Kran Anne-Marte B, Lartey Sarah L, Zhou Fan, Cox Rebecca J, Ottenhoff Tom H M, Dyrhol-Riise Anne M, Nygaard Unni C, Oftung Fredrik, Mjaaland Siri

机构信息

Section of Immunology, Department of Method Development and Analytics, Norwegian Institute of Public Health, Oslo, Norway.

Department of Infectious Diseases, Leiden University Medical Center, Leiden, Netherlands.

出版信息

Front Immunol. 2025 Jul 22;16:1576861. doi: 10.3389/fimmu.2025.1576861. eCollection 2025.

Abstract

BACKGROUND

Influenza viruses with pandemic potential and possible burden of post-viral sequelae are a global concern. To prepare for future pandemics and the development of improved vaccines, it is vital to identify the immunological changes underlying influenza disease severity.

METHODS

We combined unsupervised high-dimensional single-cell mass cytometry with gene expression analyses, plasma CXCL13 measurements, and antigen-specific immune cell assays to characterize the immune profiles of hospitalized patients with severe and moderate seasonal influenza disease during active infection and at 6-month follow-up. We used age-matched healthy donors as controls.

RESULTS

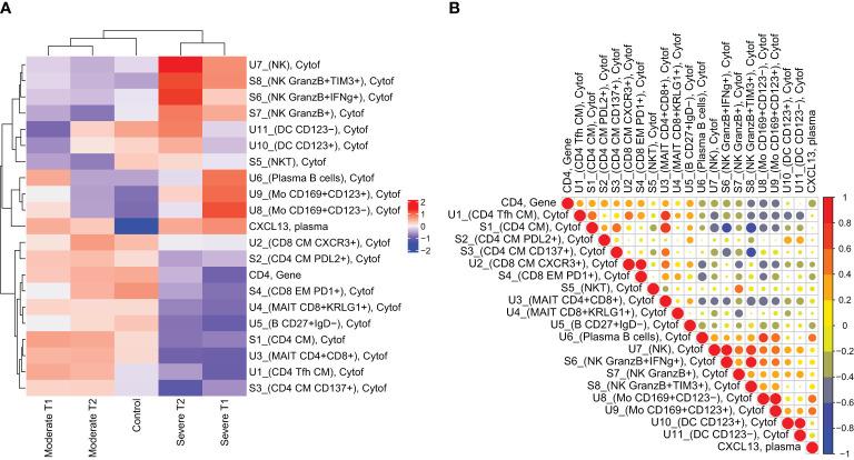
Severe disease was associated with a distinct immune profile, including lower frequencies of ICOS mucosal-associated invariant T (MAIT) cells, and CXCR5 memory B and CD4CXCR5CD95ICOS and CD8CXCR3CD95PD-1TIGIT memory T cells, as well as lower CD4 gene expression. Higher frequencies of CD16CD161 NK cells, CD169 monocytes, CD123 dendritic cells, and CD38 plasma cells and high CXCL13 plasma levels were also associated with severe disease. Alterations in immune cell subpopulations persisted at convalescence for the severely ill patients only.

CONCLUSIONS

Our results indicated a reduction in regulatory MAIT cells and memory T and B cells and an increase in the inhibitory subpopulations of monocytes and NK cells in severe influenza that persisted at convalescence. These immune cell alterations were associated with higher age and the presence of several underlying conditions that may contribute to frailty. This study illustrates the power and sensitivity of high-dimensional single-cell analyses in identifying potential cellular biomarkers for disease severity after influenza infection.

摘要

背景

具有大流行潜力以及可能引发病毒后后遗症负担的流感病毒是全球关注的问题。为应对未来的大流行以及研发改进的疫苗,识别流感疾病严重程度背后的免疫变化至关重要。

方法

我们将无监督的高维单细胞质谱流式细胞术与基因表达分析、血浆CXCL13测量以及抗原特异性免疫细胞检测相结合,以表征重症和中度季节性流感疾病住院患者在急性感染期及6个月随访时的免疫特征。我们使用年龄匹配的健康供者作为对照。

结果

重症疾病与独特的免疫特征相关联,包括诱导共刺激分子(ICOS)黏膜相关恒定T(MAIT)细胞、CXCR5记忆B细胞以及CD4CXCR5CD95ICOS和CD8CXCR3CD95PD -1TIGIT记忆T细胞频率较低,以及CD4基因表达较低。CD16CD161自然杀伤(NK)细胞、CD169单核细胞、CD123树突状细胞和CD38浆细胞的较高频率以及血浆CXCL13高水平也与重症疾病相关。仅重症患者在恢复期免疫细胞亚群仍存在改变。

结论

我们的结果表明,重症流感中调节性MAIT细胞以及记忆T和B细胞减少,单核细胞和NK细胞抑制性亚群增加,并持续至恢复期。这些免疫细胞改变与较高年龄以及可能导致身体虚弱的几种基础疾病的存在有关。本研究说明了高维单细胞分析在识别流感感染后疾病严重程度潜在细胞生物标志物方面的能力和敏感性。

https://cdn.ncbi.nlm.nih.gov/pmc/blobs/0151/12322504/176a5dcc0323/fimmu-16-1576861-g001.jpg

文献AI研究员

20分钟写一篇综述,助力文献阅读效率提升50倍。

立即体验

用中文搜PubMed

大模型驱动的PubMed中文搜索引擎

马上搜索

文档翻译

学术文献翻译模型,支持多种主流文档格式。

立即体验