Suppr超能文献

研究miR-451a作为肿瘤抑制因子在结肠癌细胞系免疫原性细胞死亡诱导和树突状细胞成熟中的潜在作用。

Investigating the potential role of miR-451a as a tumor suppressor in immunogenic cell death induction and dendritic cell maturation in colorectal cancer cell lines.

作者信息

Azizi Mahdieh, Andalib Alireza, Rezaei Marzieh

机构信息

Department of Immunology, Faculty of Medicine, Isfahan University of Medical Sciences, Isfahan, Iran.

出版信息

Cancer Cell Int. 2025 Aug 7;25(1):297. doi: 10.1186/s12935-025-03919-3.

Abstract

BACKGROUND

Colorectal cancer (CRC) remains a leading cause of cancer-related mortality, as conventional therapies are frequently hampered by treatment resistance and the presence of an immunosuppressive tumor microenvironment (TME). Immunotherapy, particularly strategies based on immunogenic cell death (ICD) induction can activate the TME by enhancing tumor immunogenicity and promoting T cell infiltration, potentially improving the efficacy of cancer immunotherapies in CRC. This study investigates the potential of miR-451a as a tumor suppressor in the release of ICD associated damage-associated molecular patterns in CRC cell lines and maturation of dendritic cells (DCs).

METHODS

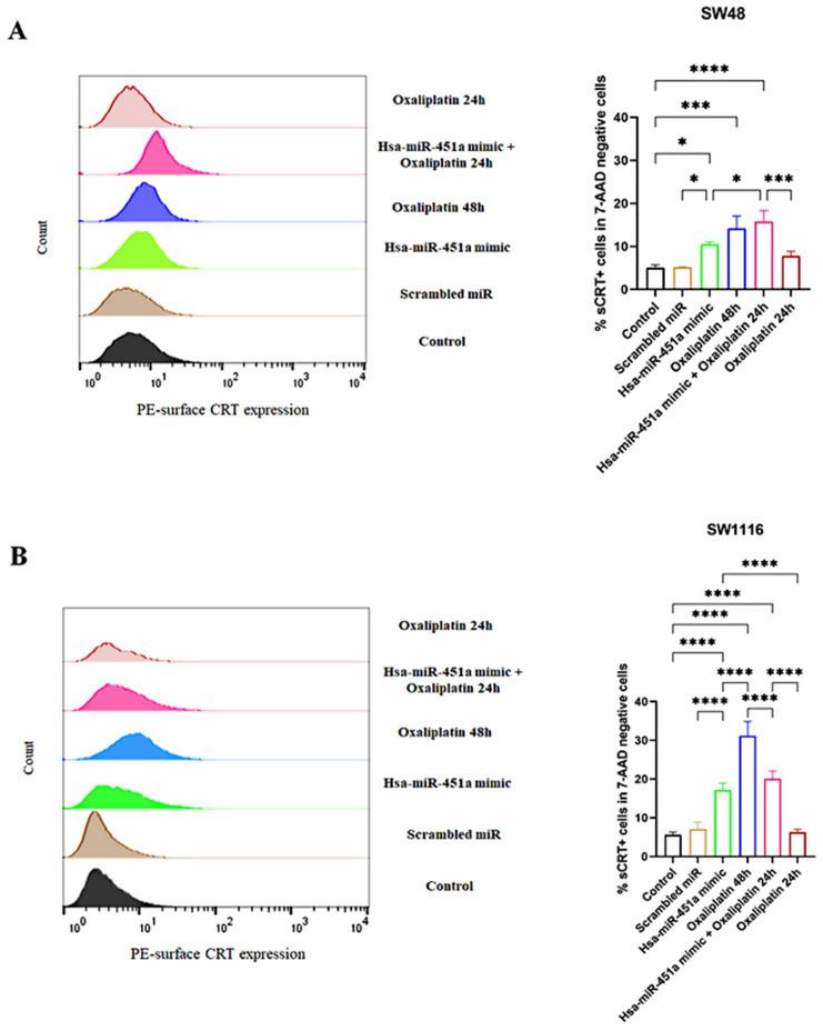
Human CRC cell lines (SW48, SW1116, SW480, and Caco-2) were treated with oxaliplatin alone or transfected with the hsa-miR-451a mimic, scrambled miRNA, or a combination of the hsa-miR-451a mimic and oxaliplatin for 48 h. Cell viability was measured using MTT assays, and apoptosis was assessed through annexin V and PI staining. Flow cytometry was employed to evaluate calreticulin (CRT) levels on the cell surface and to analyze the percentages of CD11c + CD86 + CD80 + mature DCs. Additionally, ATP levels were quantified using a luminescence assay, and HMGB1 levels were measured by ELISA.

RESULTS

Our results demonstrated that the overexpression of miR-451a significantly increased apoptosis and CRT surface exposure in all four CRC cell lines, like the effects observed with oxaliplatin, when compared to both the control and scrambled miRNA groups (P < 0.05, P < 0.01, P < 0.001, and P < 0.0001). However, the combination of miR-451a with oxaliplatin did not yield synergistic effects across all cell lines. Additionally, the ability of miR-451a to increase extracellular ATP and HMGB1 levels, as well as its effect on DC maturation, varied among cell lines.

CONCLUSIONS

The findings of this study presents novel insights into the potential role of miR-451a as a tumor-suppressive agent in CRC. By examining its effect on ICD across four different CRC cell lines, we provide a comprehensive analysis of its impact on both tumor cells and the immune system. Our results suggest that miR-451a induce certain characteristics of the ICD response, which vary depending on the cellular context.

摘要

背景

结直肠癌(CRC)仍然是癌症相关死亡的主要原因,因为传统疗法经常受到治疗耐药性和免疫抑制性肿瘤微环境(TME)的阻碍。免疫疗法,特别是基于免疫原性细胞死亡(ICD)诱导的策略,可以通过增强肿瘤免疫原性和促进T细胞浸润来激活TME,从而有可能提高CRC中癌症免疫疗法的疗效。本研究调查了miR-451a作为肿瘤抑制因子在CRC细胞系中释放与ICD相关的损伤相关分子模式以及树突状细胞(DCs)成熟方面的潜力。

方法

将人CRC细胞系(SW48、SW1116、SW480和Caco-2)单独用奥沙利铂处理,或用hsa-miR-451a模拟物、乱序miRNA转染,或用hsa-miR-451a模拟物与奥沙利铂联合处理48小时。使用MTT法测量细胞活力,并通过膜联蛋白V和PI染色评估细胞凋亡。采用流式细胞术评估细胞表面钙网蛋白(CRT)水平,并分析CD11c+CD86+CD80+成熟DCs的百分比。此外,使用发光测定法定量ATP水平,并通过ELISA测量HMGB1水平。

结果

我们的结果表明,与对照组和乱序miRNA组相比,miR-451a的过表达显著增加了所有四种CRC细胞系中的细胞凋亡和CRT表面暴露,类似于奥沙利铂观察到的效果(P<0.05、P<0.01、P<0.001和P<0.0001)。然而,miR-451a与奥沙利铂的联合在所有细胞系中均未产生协同作用。此外,miR-451a增加细胞外ATP和HMGB1水平的能力及其对DC成熟的影响在不同细胞系中有所不同。

结论

本研究结果为miR-451a作为CRC中的肿瘤抑制因子的潜在作用提供了新的见解。通过检查其对四种不同CRC细胞系中ICD的影响,我们对其对肿瘤细胞和免疫系统的影响进行了全面分析。我们的结果表明,miR-451a诱导了ICD反应的某些特征,这些特征因细胞背景而异。

https://cdn.ncbi.nlm.nih.gov/pmc/blobs/a259/12329872/cb4573b64c58/12935_2025_3919_Fig1_HTML.jpg

文献AI研究员

20分钟写一篇综述,助力文献阅读效率提升50倍。

立即体验

用中文搜PubMed

大模型驱动的PubMed中文搜索引擎

马上搜索

文档翻译

学术文献翻译模型,支持多种主流文档格式。

立即体验