Suppr超能文献

生物活性纳米材料:急性胰腺炎诱导的急性肺损伤的综合监测与调控

Bioactive Nanomaterials: Comprehensive Monitoring and Regulation of Acute Pancreatitis Induced Acute Lung Injury.

作者信息

Obeng Enoch, Ergashev Akmal, Yao Qingqing, Wu Wencan, Chen Gang

机构信息

Department of Hepatobiliary Surgery, The First Affiliated Hospital of Wenzhou Medical University, Wenzhou, Zhejiang, 325035, People's Republic of China.

Key Laboratory of Diagnosis and Treatment of Severe Hepato-Pancreatic Diseases of Zhejiang Province, The First Affiliated Hospital of Wenzhou Medical University, Wenzhou, Zhejiang, 325035, People's Republic of China.

出版信息

Int J Nanomedicine. 2025 Jul 31;20:9517-9558. doi: 10.2147/IJN.S514653. eCollection 2025.

Abstract

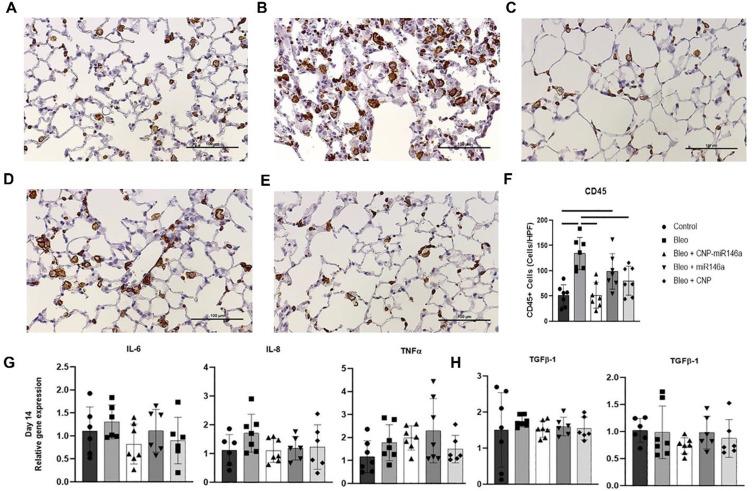
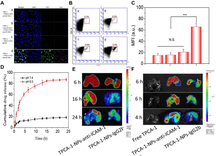
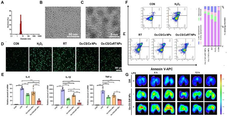
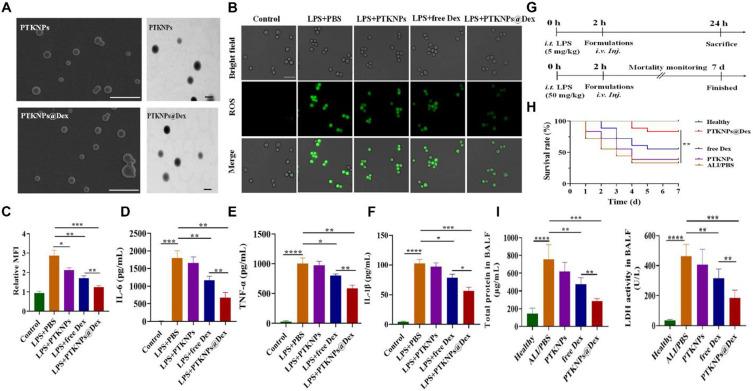
Mounting evidence suggests acute lung injury (ALI) or acute respiratory distress syndrome (ARDS) is a complication of acute pancreatitis (AP), a disorder associated with several health challenges, a common cause of multiple organ damage, and a contributing factor to mortality. The exact mechanism behind the disorder has not been fully understood over the years, although what is mostly known is that the intensity of the AP in turn plays a significant role in the state of the ALI/ARDS. The eradicative role via conventional/pharmacological intervention has caused only little impact over the years. However, the nanotechnological advancement over the years may set the stage for ameliorating the condition. This review seeks to expound on the possible potential embedded with bioactive nanomaterials tackling the limitations faced by conventional drugs by highlighting AP and its associated ALI/ARDS, the nanotechnological role in the face of the loopholes of the conventional intervention, and the use of bioactive nanomaterials ranging from anti-inflammatory to anti-oxidant for the modulation ALI/ARDS. In addition, other modulating effects of bioactive-nanoparticles, the application of nanocomposite/hybrid nanoparticles and the conclusion and future perspective encompassing the cytotoxic effect and other concerns. In all, understanding the mechanisms and the bioactive nanomaterials potential roles may create a platform that can be of potential clinical value.

摘要

越来越多的证据表明,急性肺损伤(ALI)或急性呼吸窘迫综合征(ARDS)是急性胰腺炎(AP)的一种并发症,急性胰腺炎是一种与多种健康挑战相关的疾病,是多器官损伤的常见原因,也是导致死亡的一个因素。多年来,这种疾病背后的确切机制尚未完全明了,不过,人们大多知道的是,急性胰腺炎的严重程度反过来对急性肺损伤/急性呼吸窘迫综合征的状况起着重要作用。多年来,通过传统/药物干预的根除作用收效甚微。然而,多年来纳米技术的进步可能为改善这种状况奠定基础。本综述旨在通过强调急性胰腺炎及其相关的急性肺损伤/急性呼吸窘迫综合征、面对传统干预漏洞时纳米技术的作用,以及使用从抗炎到抗氧化的生物活性纳米材料来调节急性肺损伤/急性呼吸窘迫综合征,阐述生物活性纳米材料可能具有的克服传统药物所面临局限性的潜力。此外,还包括生物活性纳米颗粒的其他调节作用、纳米复合材料/杂化纳米颗粒的应用,以及涵盖细胞毒性作用和其他问题的结论与未来展望。总之,了解其机制和生物活性纳米材料的潜在作用可能会创建一个具有潜在临床价值的平台。

https://cdn.ncbi.nlm.nih.gov/pmc/blobs/8c7c/12325117/9ba8b7fa03a6/IJN-20-9517-g0001.jpg

文献AI研究员

20分钟写一篇综述,助力文献阅读效率提升50倍。

立即体验

用中文搜PubMed

大模型驱动的PubMed中文搜索引擎

马上搜索

文档翻译

学术文献翻译模型,支持多种主流文档格式。

立即体验