Suppr超能文献

通过实时突变组引导的免疫肽组学发现敏感新抗原

Sensitive neoantigen discovery by real-time mutanome-guided immunopeptidomics.

作者信息

Shapiro Ilja E, Huber Florian, Michaux Justine, Bassani-Sternberg Michal

机构信息

Department of Oncology, University of Lausanne (UNIL) and Lausanne University Hospital (CHUV), Lausanne, Switzerland.

Ludwig Institute for Cancer Research, Lausanne Branch, Lausanne, Switzerland.

出版信息

Nat Commun. 2025 Aug 7;16(1):7269. doi: 10.1038/s41467-025-62647-4.

Abstract

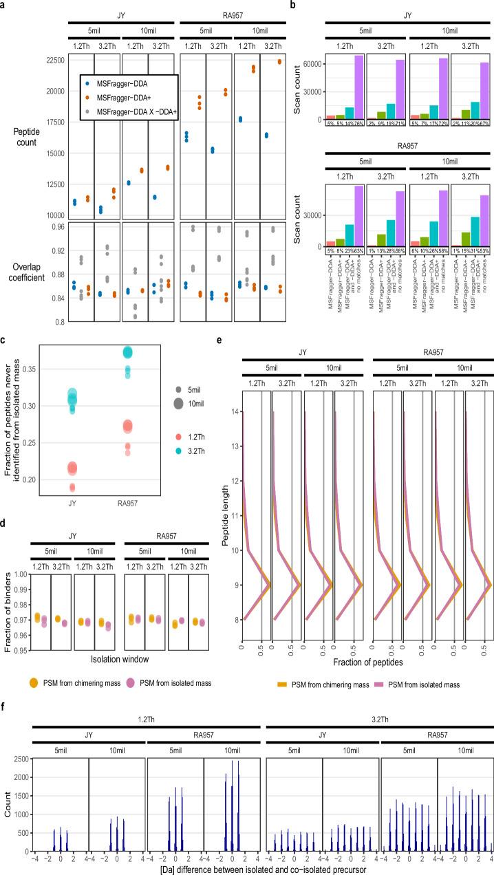
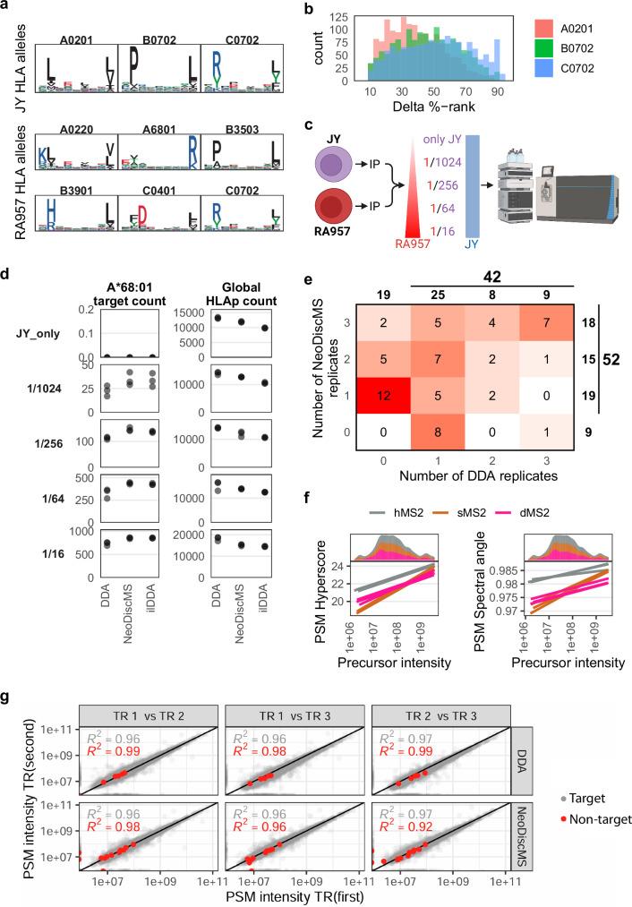
Targeting cancer-specific HLA-peptide complexes is a promising approach in immunotherapy. Mutated neoantigens are excellent targets due to their immunogenicity and cancer-specificity. Mass spectrometry (MS)-based immunopeptidomics guides the selection of naturally presented immunogenic targets within the immunopeptidome, refining immunogenicity predictions. Implementation in clinical settings, however, must achieve global depth, capturing the entirety of the immunopeptidome, maintain high target sensitivity, and cater to scarce sample inputs and short turnaround time. Here, we present NeoDiscMS, an extension of NeoDisc that enables the acquisition of personalized immunopeptidomics data. Leveraging next-generation sequencing-guided real-time spectral acquisitions, NeoDiscMS maximizes sensitivity with minimal loss of global depth. Designed for effectiveness and ease of use, with minimal effort required for implementation, NeoDiscMS enhances the detection of peptides derived from tumor-associated antigens by up to 20% and improves confidence in neoantigen identification compared to the gold standard method. NeoDiscMS advances personalization in clinical antigen discovery with more confident neoantigen detection and easy implementation.

摘要

靶向癌症特异性HLA-肽复合物是免疫治疗中一种很有前景的方法。由于其免疫原性和癌症特异性,突变的新抗原是理想的靶点。基于质谱(MS)的免疫肽组学指导在免疫肽组中选择天然呈现的免疫原性靶点,完善免疫原性预测。然而,在临床环境中的应用必须实现全局深度,捕获整个免疫肽组,保持高靶点敏感性,并适应稀缺的样本输入和短周转时间。在这里,我们展示了NeoDiscMS,它是NeoDisc的扩展,能够获取个性化的免疫肽组学数据。利用下一代测序引导的实时光谱采集,NeoDiscMS在最小化全局深度损失的情况下最大化敏感性。NeoDiscMS设计高效且易于使用,实施所需的工作量最小,与金标准方法相比,它将源自肿瘤相关抗原的肽的检测提高了20%,并提高了新抗原鉴定的可信度。NeoDiscMS通过更可靠的新抗原检测和易于实施,推动了临床抗原发现的个性化进程。

https://cdn.ncbi.nlm.nih.gov/pmc/blobs/cac5/12332187/547bb577aeeb/41467_2025_62647_Fig1_HTML.jpg

文献AI研究员

20分钟写一篇综述,助力文献阅读效率提升50倍。

立即体验

用中文搜PubMed

大模型驱动的PubMed中文搜索引擎

马上搜索

文档翻译

学术文献翻译模型,支持多种主流文档格式。

立即体验