Suppr超能文献

SREBF1介导的SND1转录激活通过SESN2/AMPK/mTOR轴与MTDH相互作用促进前列腺癌进展。

SREBF1-mediated SND1 transcriptional activation promotes prostate cancer progression via MTDH interaction through the SESN2/AMPK/mTOR axis.

作者信息

Tang Yijie, Ying Yufan, Ma Xueyou, Yi Jiahe, Liu Zixiang, Wu Yuqing, Lin Shen, Shu Xuan, Qi Zhixiang, Luo Jindan, Zheng Xiangyi, Li Jiangfeng, Xie Liping, Liu Ben

机构信息

Department of Urology, First Affiliated Hospital, School of Medicine, Zhejiang University, Hangzhou, Zhejiang, 310000, China.

Cancer Center, Zhejiang University, Hangzhou, Zhejiang, 310058, China.

出版信息

J Transl Med. 2025 Aug 7;23(1):885. doi: 10.1186/s12967-025-06762-2.

Abstract

BACKGROUND

Prostate cancer (PCa) is a prevalent cancer and a major cause of cancer-related deaths in men worldwide. Growing evidence indicates that Staphylococcal nuclease and Tudor domain containing 1 (SND1) is a multifunctional protein extensively involved in transcriptional regulation, RNA maturation, post-transcriptional modifications, and other processes. However, previous studies have rarely investigated the function of SND1 as an RNA-binding protein in PCa tumorigenesis.

METHODS

The Cancer Genome Atlas and NCBI Gene Expression Omnibus (GEO) databases were used to evaluate SND1 expression levels in PCa. We conducted a series of in vitro and in vivo functional experiments to assess the biological functions of SND1, including cell counting kit-8, colony formation, Transwell and wound-healing assays, and animal experiments in nude mice. Chromatin immunoprecipitation, dual-luciferase reporter assay, and DNA pull-down assay were performed to validate the association between the upstream transcription factor and SND1. Based on mass spectrometry, RNA-seq, and RNA immunoprecipitation (RIP)-seq, we identified the downstream targets of SND1- Sestrin 2 (SESN2), which were validated through qRT-PCR, Western blotting, RIP-qPCR, dual-luciferase reporter assay, and RNA pull-down assay. Finally, a series of functional assays and Western blotting analyses confirmed SESN2 as a downstream target of SND1.

RESULTS

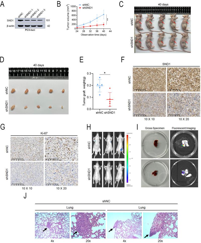
Our research identified that SND1 was significantly elevated in PCa, and knocking down SND1 repressed PCa multiplication and migration. Mechanistically, sterol regulatory element binding transcription factor 1 (SREBF1) bound to the promoter of the SND1 gene and activated its transcription, which subsequently formed a complex with metadherin (MTDH). This complex is directly bound to and degraded SESN2 mRNA, and disruption of this interaction with C26-A6 inhibited MTDH-SND1-mediated SESN2 degradation. Notably, SESN2 expression was inhibited in PCa and may exert tumor-suppressive effects by affecting the AMPK/mTOR signaling pathway. Rescue experiments indicated that knocking down SND1 or MTDH significantly inhibited PCa proliferation and migration, and knocking down SESN2 partially reversed this effect.

CONCLUSIONS

Our study reveals SND1 overexpression in PCa, which is transcriptionally activated by SREBF1. Mechanistically, SND1 interacts with MTDH and promotes SESN2 mRNA degradation, modulating PCa progression through the AMPK/mTOR pathway.

摘要

背景

前列腺癌(PCa)是一种常见癌症,也是全球男性癌症相关死亡的主要原因。越来越多的证据表明,含葡萄球菌核酸酶和Tudor结构域1(SND1)是一种多功能蛋白质,广泛参与转录调控、RNA成熟、转录后修饰及其他过程。然而,以往研究很少探究SND1作为一种RNA结合蛋白在PCa肿瘤发生中的功能。

方法

利用癌症基因组图谱和NCBI基因表达综合数据库(GEO)评估PCa中SND1的表达水平。我们进行了一系列体外和体内功能实验,以评估SND1的生物学功能,包括细胞计数试剂盒-8、集落形成、Transwell和伤口愈合实验,以及裸鼠动物实验。进行染色质免疫沉淀、双荧光素酶报告基因实验和DNA下拉实验,以验证上游转录因子与SND1之间的关联。基于质谱、RNA测序和RNA免疫沉淀测序(RIP-seq),我们鉴定出SND1的下游靶点—— sestrin 2(SESN2),并通过qRT-PCR、蛋白质免疫印迹、RIP-qPCR、双荧光素酶报告基因实验和RNA下拉实验对其进行了验证。最后,一系列功能实验和蛋白质免疫印迹分析证实SESN2是SND1的下游靶点。

结果

我们的研究发现,PCa中SND1显著升高,敲低SND1可抑制PCa的增殖和迁移。机制上,固醇调节元件结合转录因子1(SREBF1)与SND1基因的启动子结合并激活其转录,随后与黏附素(MTDH)形成复合物。该复合物直接结合并降解SESN2 mRNA,用C26-A6破坏这种相互作用可抑制MTDH-SND1介导的SESN2降解。值得注意的是,PCa中SESN2表达受到抑制,且可能通过影响AMPK/mTOR信号通路发挥肿瘤抑制作用。拯救实验表明,敲低SND1或MTDH可显著抑制PCa的增殖和迁移,敲低SESN2可部分逆转这种作用。

结论

我们的研究揭示了PCa中SND1的过表达,其由SREBF1转录激活。机制上,SND1与MTDH相互作用并促进SESN2 mRNA降解,通过AMPK/mTOR途径调节PCa进展。

https://cdn.ncbi.nlm.nih.gov/pmc/blobs/c188/12333249/004e822218a1/12967_2025_6762_Fig1_HTML.jpg

文献AI研究员

20分钟写一篇综述,助力文献阅读效率提升50倍。

立即体验

用中文搜PubMed

大模型驱动的PubMed中文搜索引擎

马上搜索

文档翻译

学术文献翻译模型,支持多种主流文档格式。

立即体验