Suppr超能文献

STOML1的过表达与鼻咽癌的良好预后相关。

Overexpression of STOML1 is associated with good prognosis in nasopharyngeal carcinoma.

作者信息

Liu Hao-Tian, Li Min, Qu Shen-Hong, Cheng Jin-Jian, Liang Ping, Lu Jin-Long, Deng Shan, Gu Jun-Zhao, Luo Yi-Qun, Gui Zhi, Huang Wen-Lin, Chen Jia-Xin

机构信息

Department of Radiotherapy I, The People's Hospital of Guangxi Zhuang Autonomous Region, Nanning, Guangxi 530021, P.R. China.

Department of Otolaryngology and Head and Neck, The People's Hospital of Guangxi Zhuang Autonomous Region, Nanning, Guangxi Zhuang Autonomous Region 530021, P.R. China.

出版信息

Oncol Lett. 2025 Jul 28;30(4):461. doi: 10.3892/ol.2025.15207. eCollection 2025 Oct.

Abstract

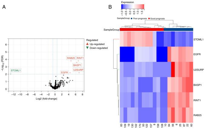
Nasopharyngeal carcinoma (NPC) is a prevalent head and neck malignancy characterized by high recurrence rate, adversely affecting patient prognosis. The present study aimed to identify key genes and mechanisms affecting NPC prognosis using DNA microarray, bioinformatics analysis and clinical data integration. The gene expression profile of patients with NPC with favorable (n=12) and unfavorable (n=8) prognoses was assessed using cDNA profiling. Bioinformatics analysis was performed to identify key prognostic factors, whilst immunohistochemistry assays were performed to evaluate the association between gene-protein expression in 107 NPC samples. The prognostic significance was assessed using Cox regression analysis, Kaplan-Meier curves, log-rank tests and receiver operating characteristic (ROC) analysis. Gene Ontology (GO) and Kyoto Encyclopedia of Genes and Genomes (KEGG) pathway enrichment analyses were performed to assess the underlying mechanisms. cDNA profiling identified six genes, including stomatin like 1 (STOML1), as significant prognostic factors. The Kaplan-Meier Plotter and The Cancer Genome Atlas database indicated that the mRNA expression levels of STOML1 were significantly associated (P<0.05) with head and neck squamous cell carcinoma prognosis. In addition, tissue microarray analysis revealed that high protein expression levels of STOML1 were significantly associated (P<0.05) with improved overall survival (OS) and disease-free survival (DFS). Furthermore, univariate and multivariate Cox analyses demonstrated that STOML1 expression is an independent prognostic factor for OS and DFS. ROC analysis also revealed improved predictive accuracy for 5-year OS when combining STOML1 expression with tumor-node-metastasis (TNM) staging [area under the curve (AUC)=0.874; P<0.001], compared with TNM staging alone (AUC=0.715; P=0.043) and STOML1 expression alone (AUC=0.774; P=0.010). Finally, GO and KEGG analyses demonstrated that the identified genes were mainly involved in pathways associated with apoptosis and cancer progression. Overall, the results of the present study suggested that STOML1 could serve a crucial role in NPC progression and could therefore serve as a valuable biomarker for NPC diagnosis and prognosis.

摘要

鼻咽癌(NPC)是一种常见的头颈部恶性肿瘤,其特征为高复发率,对患者预后产生不利影响。本研究旨在通过DNA微阵列、生物信息学分析和临床数据整合,确定影响鼻咽癌预后的关键基因和机制。使用cDNA分析评估预后良好(n = 12)和预后不良(n = 8)的鼻咽癌患者的基因表达谱。进行生物信息学分析以确定关键预后因素,同时进行免疫组织化学分析以评估107例鼻咽癌样本中基因-蛋白质表达之间的关联。使用Cox回归分析、Kaplan-Meier曲线、对数秩检验和受试者工作特征(ROC)分析评估预后意义。进行基因本体论(GO)和京都基因与基因组百科全书(KEGG)通路富集分析以评估潜在机制。cDNA分析确定了六个基因,包括类 stomatin 1(STOML1),作为重要的预后因素。Kaplan-Meier Plotter和癌症基因组图谱数据库表明,STOML1的mRNA表达水平与头颈部鳞状细胞癌预后显著相关(P<0.05)。此外,组织芯片分析显示,STOML1的高蛋白表达水平与总生存期(OS)和无病生存期(DFS)的改善显著相关(P<0.05)。此外,单因素和多因素Cox分析表明,STOML1表达是OS和DFS的独立预后因素。ROC分析还显示,将STOML1表达与肿瘤-淋巴结-转移(TNM)分期相结合时,5年OS的预测准确性提高[曲线下面积(AUC)=0.874;P<0.001],相比单独的TNM分期(AUC=0.715;P=0.043)和单独的STOML1表达(AUC=0.774;P=0.010)。最后,GO和KEGG分析表明,鉴定出的基因主要参与与细胞凋亡和癌症进展相关的通路。总体而言,本研究结果表明,STOML1可能在鼻咽癌进展中起关键作用,因此可作为鼻咽癌诊断和预后的有价值生物标志物。

https://cdn.ncbi.nlm.nih.gov/pmc/blobs/608f/12329485/8120c615ac9b/ol-30-04-15207-g00.jpg

文献AI研究员

20分钟写一篇综述,助力文献阅读效率提升50倍。

立即体验

用中文搜PubMed

大模型驱动的PubMed中文搜索引擎

马上搜索

文档翻译

学术文献翻译模型,支持多种主流文档格式。

立即体验