Suppr超能文献

免疫代谢复合指标与机器学习相结合用于糖尿病视网膜病变风险分层:来自2011 - 2020年美国国家健康与营养检查调查(NHANES)的见解

Integration of Immunometabolic Composite Indices and Machine Learning for Diabetic Retinopathy Risk Stratification: Insights from NHANES 2011 - 2020.

作者信息

Xuehao Cui, Dejia Wen, Xiaorong Li

机构信息

John Van Geest Centre for Brain Repair and MRC Mitochondrial Biology Unit, Department of Clinical Neurosciences, University of Cambridge, Cambridge, UK.

Cambridge Eye Unit, Addenbrooke's Hospital, Cambridge University Hospitals, Cambridge, UK.

出版信息

Ophthalmol Sci. 2025 Jun 16;5(6):100854. doi: 10.1016/j.xops.2025.100854. eCollection 2025 Nov-Dec.

Abstract

OBJECTIVE

This study aimed to investigate the association between immunometabolic composite indices and diabetic retinopathy (DR) and to develop predictive models using machine learning (ML) techniques to improve early detection and risk stratification for DR.

DESIGN

A cross-sectional study.

SUBJECTS AND CONTROLS

Data from the National Health and Nutrition Examination Survey 2011-2020 were analyzed, involving 8249 participants categorized into healthy controls (n = 6830), diabetes without retinopathy (n = 918), and DR (n = 501).

METHODS

Immunometabolic indices reflecting insulin resistance, inflammation, and lipid metabolism were evaluated. Multivariate logistic regression models assessed associations with DR, and Bayesian kernel machine regression analyzed nonlinear interactions. Eight ML models, including ensemble methods, were developed to predict DR risk, with feature importance determined by SHapley Additive exPlanations.

MAIN OUTCOME MEASURES

The primary outcome was DR status, classified according to the ETDRS criteria from fundus photography.

RESULTS

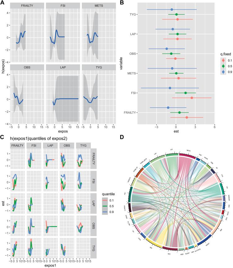
Key immunometabolic indices, notably Frailty Index (FRAILTY) and fasting serum insulin (FSI), were significantly associated with increased DR risk, whereas the metabolic score for insulin resistance (METS) showed a protective effect. Bayesian kernel machine regression highlighted complex interactions among indices. Machine learning models achieved high predictive accuracy, particularly XGBoost and LightGBM (area under the curve > 0.9). SHapley Additive exPlanations analyses identified FRAILTY, FSI, and METS as the most influential predictors.

CONCLUSIONS

Immunometabolic dysregulation significantly contributes to DR progression beyond traditional risk factors such as hyperglycemia alone. Incorporating immunometabolic indices into predictive models substantially enhances DR risk stratification, facilitating personalized screening and intervention strategies. Machine learning approaches effectively identify high-risk individuals, underscoring their utility in clinical practice for early DR detection and targeted preventive care.

FINANCIAL DISCLOSURES

The author(s) have no proprietary or commercial interest in any materials discussed in this article.

摘要

目的

本研究旨在探讨免疫代谢复合指标与糖尿病视网膜病变(DR)之间的关联,并使用机器学习(ML)技术开发预测模型,以改善DR的早期检测和风险分层。

设计

一项横断面研究。

研究对象与对照

分析了2011 - 2020年美国国家健康与营养检查调查的数据,8249名参与者被分为健康对照组(n = 6830)、无视网膜病变的糖尿病患者(n = 918)和DR患者(n = 501)。

方法

评估反映胰岛素抵抗、炎症和脂质代谢的免疫代谢指标。多变量逻辑回归模型评估与DR的关联,贝叶斯核机器回归分析非线性相互作用。开发了包括集成方法在内的8种ML模型来预测DR风险,通过SHapley加性解释确定特征重要性。

主要观察指标

主要结局为DR状态,根据眼底摄影的ETDRS标准进行分类。

结果

关键免疫代谢指标,尤其是衰弱指数(FRAILTY)和空腹血清胰岛素(FSI),与DR风险增加显著相关,而胰岛素抵抗代谢评分(METS)显示出保护作用。贝叶斯核机器回归突出了指标之间的复杂相互作用。机器学习模型实现了高预测准确性,尤其是XGBoost和LightGBM(曲线下面积> 0.9)。SHapley加性解释分析确定FRAILTY、FSI和METS为最有影响力的预测因素。

结论

免疫代谢失调对DR进展的显著影响超出了单纯高血糖等传统风险因素。将免疫代谢指标纳入预测模型可显著增强DR风险分层,有助于制定个性化筛查和干预策略。机器学习方法有效地识别高危个体,强调了它们在临床实践中用于早期DR检测和针对性预防保健的效用。

财务披露

作者对本文讨论的任何材料均无专利或商业利益。

https://cdn.ncbi.nlm.nih.gov/pmc/blobs/a782/12329596/9c67012d35df/gr1.jpg

文献AI研究员

20分钟写一篇综述,助力文献阅读效率提升50倍。

立即体验

用中文搜PubMed

大模型驱动的PubMed中文搜索引擎

马上搜索

文档翻译

学术文献翻译模型,支持多种主流文档格式。

立即体验