Suppr超能文献

生态作用和共享微生物使城市河流中的塑料球与天然颗粒相关微生物群落有所不同。

Ecological Roles and Shared Microbes Differentiate the Plastisphere from Natural Particle-Associated Microbiomes in Urban Rivers.

作者信息

Bao Yingyu, Ho Yuen-Wa, Shen Zhiyong, Lam Edmund Y, Fang James K H, Leung Kenneth M Y, Lee Patrick K H

机构信息

School of Energy and Environment, City University of Hong Kong, Hong Kong SAR, China.

Department of Food Science and Nutrition and Research Institute for Future Food, The Hong Kong Polytechnic University, Hong Kong SAR, China.

出版信息

Environ Sci Technol. 2025 Aug 19;59(32):17298-17309. doi: 10.1021/acs.est.5c06538. Epub 2025 Aug 8.

Abstract

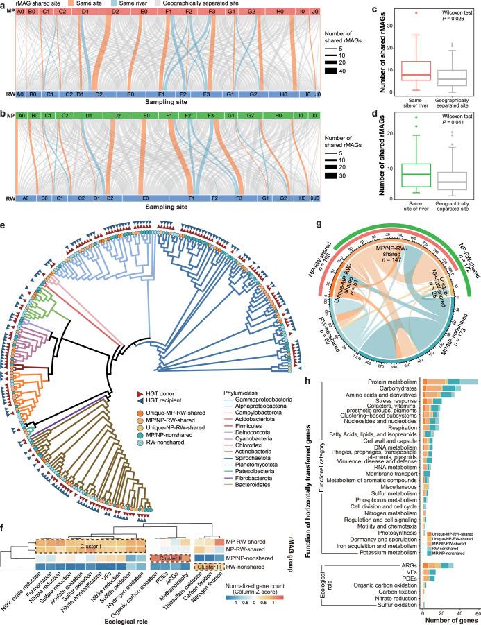
The "plastisphere," comprising microbes associated with microplastics (MPs), may have substantial ecological impacts on riverine ecosystems. However, little is known about how the microbiomes associated with anthropogenic MPs compare with those associated with natural particles (NPs) in urban rivers with varying MP pollution levels. We therefore conducted a comparative analysis of the metagenomes associated with MPs and NPs (100-5000 μm) and river water (RW) across 10 urban river systems. Although we found similarities in taxonomic and functional compositions between the microbiomes associated with MPs and NPs, the plastisphere exhibited distinct associations with specialized taxa and life-history strategies. These unique traits enhanced the potential of the plastisphere for complex carbohydrate and plastic degradation, nitrate and nitric oxide reduction, and antibiotic resistance and virulence compared with the NP or RW microbiomes. Furthermore, MPs supported the sharing of unique microbes with the surrounding RW; these shared microbes possessed enhanced horizontal gene transfer capabilities and potentially could disperse traits of the plastisphere into the broader RW microbiomes. This study highlights the distinct ecological roles and shared microbes of the plastisphere, indicating that MP pollution may substantially and uniquely impact the function and health of riverine ecosystems.

摘要

由与微塑料(MPs)相关的微生物组成的“塑料球”,可能会对河流生态系统产生重大生态影响。然而,对于在微塑料污染水平各异的城市河流中,与人为微塑料相关的微生物群落与与天然颗粒(NPs)相关的微生物群落相比情况如何,我们知之甚少。因此,我们对横跨10个城市河流系统的与微塑料和天然颗粒(100 - 5000微米)以及河水(RW)相关的宏基因组进行了比较分析。尽管我们发现与微塑料和天然颗粒相关的微生物群落在分类和功能组成上存在相似性,但塑料球与特定分类群和生活史策略表现出明显的关联。与天然颗粒或河水微生物群落相比,这些独特特征增强了塑料球进行复杂碳水化合物和塑料降解、硝酸盐和一氧化氮还原以及抗生素抗性和毒力的潜力。此外,微塑料促进了与周围河水之间独特微生物的共享;这些共享微生物具有增强的水平基因转移能力,并且有可能将塑料球的特征扩散到更广泛的河水微生物群落中。这项研究突出了塑料球独特的生态作用和共享的微生物,表明微塑料污染可能会对河流生态系统的功能和健康产生重大且独特的影响。

https://cdn.ncbi.nlm.nih.gov/pmc/blobs/ae0c/12369012/10173700d0e5/es5c06538_0001.jpg

相似文献

1
Ecological Roles and Shared Microbes Differentiate the Plastisphere from Natural Particle-Associated Microbiomes in Urban Rivers.
Environ Sci Technol. 2025 Aug 19;59(32):17298-17309. doi: 10.1021/acs.est.5c06538. Epub 2025 Aug 8.
2
The Spatiotemporal Successions of Bacterial and Fungal Plastisphere Communities and Their Effects on Microplastic Degradation in Soil Ecosystems.
Environ Sci Technol. 2025 Jul 29;59(29):15408-15419. doi: 10.1021/acs.est.5c06662. Epub 2025 Jul 15.
4
Potential impact of marine-derived plastisphere as a Vibrio carrier on marine ecosystems: Current status and future perspectives.
J Hazard Mater. 2025 Sep 5;495:138927. doi: 10.1016/j.jhazmat.2025.138927. Epub 2025 Jun 14.
6
Metagenomic insight into the ecological effects of the plastisphere in coastal salt marshes.
Mar Pollut Bull. 2025 Dec;221:118476. doi: 10.1016/j.marpolbul.2025.118476. Epub 2025 Jul 25.
9
Multifaceted analysis of microplastic pollution dynamics in the Yamuna river: Assessing anthropogenic impacts and ecological consequences.
J Hazard Mater. 2024 Dec 5;480:135976. doi: 10.1016/j.jhazmat.2024.135976. Epub 2024 Sep 28.

本文引用的文献

1
Twenty years of microplastic pollution research-what have we learned?
Science. 2024 Oct 25;386(6720):eadl2746. doi: 10.1126/science.adl2746.
2
Stable, fluorescent markers for tracking synthetic communities and assembly dynamics.
Microbiome. 2024 May 7;12(1):81. doi: 10.1186/s40168-024-01792-2.
3
4
Biodegradation of phthalic acid esters (PAEs) by Janthinobacterium sp. strain E1 under stress conditions.
J Gen Appl Microbiol. 2024 Jul 20;70(1). doi: 10.2323/jgam.2023.12.002. Epub 2024 Jan 15.
5
Seawater Accelerated the Aging of Polystyrene and Enhanced Its Toxic Effects on .
Int J Mol Sci. 2023 Dec 7;24(24):17219. doi: 10.3390/ijms242417219.
6
Metagenomics-Based Microbial Ecological Community Threshold and Indicators of Anthropogenic Disturbances in Estuarine Sediments.
Environ Sci Technol. 2024 Jan 9;58(1):780-794. doi: 10.1021/acs.est.3c08076. Epub 2023 Dec 20.
7
Exposure protocol for ecotoxicity testing of microplastics and nanoplastics.
Nat Protoc. 2023 Nov;18(11):3534-3564. doi: 10.1038/s41596-023-00886-9. Epub 2023 Oct 10.
8
River export of macro- and microplastics to seas by sources worldwide.
Nat Commun. 2023 Aug 10;14(1):4842. doi: 10.1038/s41467-023-40501-9.
9
Enrichment and characterization of a nitric oxide-reducing microbial community in a continuous bioreactor.
Nat Microbiol. 2023 Aug;8(8):1574-1586. doi: 10.1038/s41564-023-01425-8. Epub 2023 Jul 10.
10
Abundance, distribution and composition of microplastics in sediment and fish species from an Urban River of Bangladesh.
Sci Total Environ. 2023 Aug 10;885:163876. doi: 10.1016/j.scitotenv.2023.163876. Epub 2023 May 5.

文献AI研究员

20分钟写一篇综述,助力文献阅读效率提升50倍。

立即体验

用中文搜PubMed

大模型驱动的PubMed中文搜索引擎

马上搜索

文档翻译

学术文献翻译模型,支持多种主流文档格式。

立即体验