Suppr超能文献

2型糖尿病与慢性阻塞性肺疾病之间共享的通路和生物标志物的综合生物信息学分析。

A comprehensive bioinformatics analysis of pathways and biomarkers shared between type 2 diabetes mellitus and chronic obstructive pulmonary disease.

作者信息

Hu Tingting, Duan Xiaomei, Gao Jiale, Li Zheng, Xu Dan, Jing Jing, Li Fengsen, Ding Jianbing, Ma Li, Jiang Min, Wang Jing

机构信息

Clinical Laboratory Center, Traditional Chinese Medicine Hospital Affiliated to Xinjiang Medical University, Urumqi, China.

Xinjiang Laboratory of Respiratory Disease Research, Traditional Chinese Medicine Hospital Affiliated to Xinjiang Medical University, Urumqi, China.

出版信息

Front Immunol. 2025 Jul 25;16:1536551. doi: 10.3389/fimmu.2025.1536551. eCollection 2025.

Abstract

BACKGROUND

T2DM and COPD are prevalent and high-burden diseases which are closely related, with poor patient outcomes. In this study, we aimed to identify common diagnostic markers for T2DM and COPD and their therapeutic potential.

METHODS

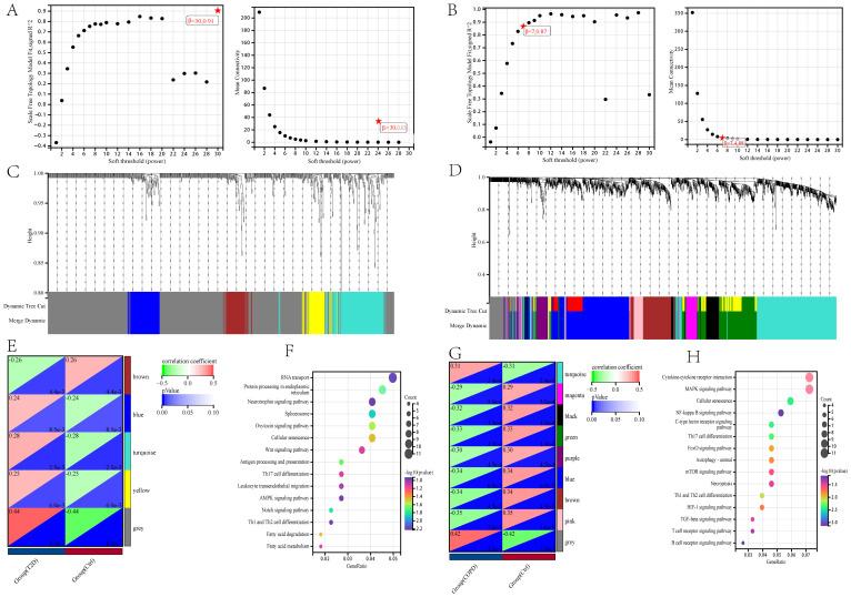
Microarray data from the GEO database were analyzed to identify DEGs, whereas WGCNA, co-differential gene analyses were employed to identify co-expression modules and DEGs functions. Diagnostic markers were determined through machine learning and validated with human blood PBMC and single-cell sequencing.

RESULTS

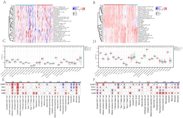
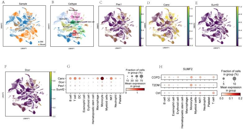
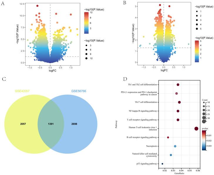
A total of 738 and 1391 DEGs were identified for T2DM and COPD, respectively. Among these, 25 key genes and 75 co-differential genes were recognized, predominantly enriched in immune-related pathways, particularly those involving T-cell signaling. Eight diagnostic markers were identified through machine learning approaches. Subsequent validation using human PBMC from three groups (Ctrl, COPD, and T2DM, n=15 each) confirmed PES1 (AUC 0.676 and 0.615), CANX (AUC 0.668 and 0.642), SUMF2 (AUC 0.684 and 0.679), and DCXR (0.625 and 0.606) as shared diagnostic markers. Analysis of single-cell sequencing data from blood and bone marrow and RT-qPCR results from healthy individuals and patients with T2DM combined with COPD showed that only SUMF2 showed a statistically significant difference in expression levels in comorbid patients and was strongly associated with T-cell subpopulations.

CONCLUSION

The T-cell pathway may be involved in the pathogenesis of T2DM and COPD, and SUMF2 may be a potential diagnostic marker, and its high expression in T-cell subsets suggests a possible role in the immunomodulatory mechanisms underlying the two diseases.

摘要

背景

2型糖尿病(T2DM)和慢性阻塞性肺疾病(COPD)是常见的高负担疾病,二者密切相关,患者预后较差。在本研究中,我们旨在确定T2DM和COPD的共同诊断标志物及其治疗潜力。

方法

分析来自基因表达综合数据库(GEO数据库)的微阵列数据以识别差异表达基因(DEGs),而加权基因共表达网络分析(WGCNA)和共差异基因分析则用于识别共表达模块和DEGs功能。通过机器学习确定诊断标志物,并用人血外周血单个核细胞(PBMC)和单细胞测序进行验证。

结果

分别为T2DM和COPD鉴定出738个和1391个DEGs。其中,识别出25个关键基因和75个共差异基因,主要富集于免疫相关途径,特别是涉及T细胞信号传导的途径。通过机器学习方法确定了8个诊断标志物。随后使用来自三组(对照组、COPD组和T2DM组,每组n = 15)的人PBMC进行验证,确认PES1(曲线下面积[AUC]为0.676和0.615)、钙网蛋白(CANX,AUC为0.668和0.642)、硫酸酯酶修饰因子2(SUMF2,AUC为0.684和0.679)和乙醛酸还原酶(DCXR,AUC为0.625和0.606)为共同诊断标志物。对来自血液和骨髓的单细胞测序数据以及健康个体和T2DM合并COPD患者的逆转录定量聚合酶链反应(RT-qPCR)结果分析表明,只有SUMF2在合并症患者中的表达水平存在统计学显著差异,并且与T细胞亚群密切相关。

结论

T细胞途径可能参与T2DM和COPD的发病机制,SUMF2可能是一种潜在的诊断标志物,其在T细胞亚群中的高表达表明其在这两种疾病潜在免疫调节机制中可能发挥作用。

https://cdn.ncbi.nlm.nih.gov/pmc/blobs/5a6f/12331674/7023c78d56e5/fimmu-16-1536551-g001.jpg

文献AI研究员

20分钟写一篇综述,助力文献阅读效率提升50倍。

立即体验

用中文搜PubMed

大模型驱动的PubMed中文搜索引擎

马上搜索

文档翻译

学术文献翻译模型,支持多种主流文档格式。

立即体验