Suppr超能文献

脑脊液中全基因组cfDNA片段化模式反映髓母细胞瘤分组。

Genome-wide cfDNA fragmentation patterns in cerebrospinal fluid reflect medulloblastoma groups.

作者信息

Markowitz Alexander L, Munugula Chetan, Christodoulou Eirini, Ji Jianling, Xu Liya, Cotter Jennifer A, Yellapantula Venkata

机构信息

Department of Pathology and Laboratory Medicine, Children's Hospital Los Angeles, Los Angeles, CA, USA.

Department of Pathology, Keck School of Medicine, University of Southern California, Los Angeles, CA, USA.

出版信息

NPJ Precis Oncol. 2025 Aug 12;9(1):280. doi: 10.1038/s41698-025-01067-5.

Abstract

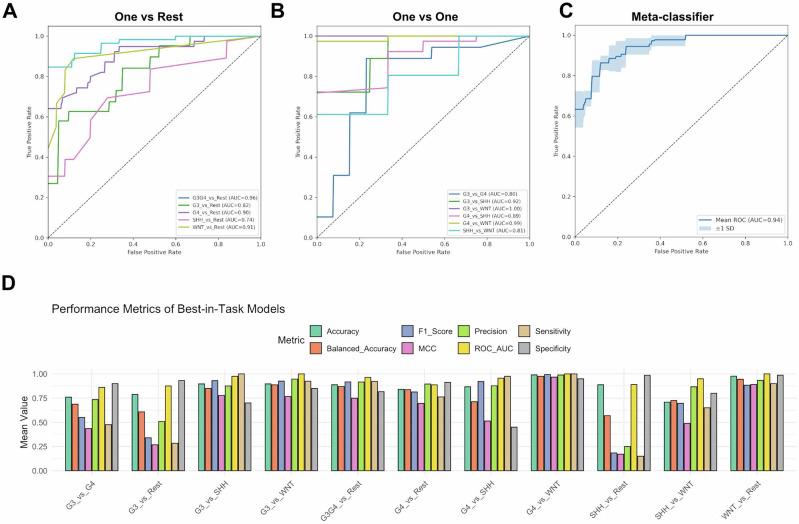
Identifying molecular groups in medulloblastoma currently requires invasive biopsies for accurate diagnosis. We analyzed cerebrospinal fluid cell-free DNA (cfDNA) fragmentation patterns in 122 samples as a minimally-invasive alternative. Our analysis confirmed established group-specific copy number alterations and identified distinct fragmentation patterns for each group. Our integrated meta-classifier achieved high accuracy (mean-AUC 0.94) in distinguishing the four molecular groups, demonstrating cfDNA fragmentomics' potential for improving diagnosis and personalized treatment strategies.

摘要

目前,要确定髓母细胞瘤中的分子组需要进行侵入性活检才能准确诊断。我们分析了122份样本中的脑脊液游离DNA(cfDNA)片段化模式,作为一种微创替代方法。我们的分析证实了既定的组特异性拷贝数改变,并确定了每组不同的片段化模式。我们的综合元分类器在区分这四个分子组方面达到了很高的准确率(平均AUC为0.94),证明了cfDNA片段组学在改善诊断和个性化治疗策略方面的潜力。

https://cdn.ncbi.nlm.nih.gov/pmc/blobs/fd4c/12343951/253646fe8ec1/41698_2025_1067_Fig1_HTML.jpg

文献AI研究员

20分钟写一篇综述,助力文献阅读效率提升50倍。

立即体验

用中文搜PubMed

大模型驱动的PubMed中文搜索引擎

马上搜索

文档翻译

学术文献翻译模型,支持多种主流文档格式。

立即体验