Suppr超能文献

新型内质网应激相关基因特征揭示CDKN3作为神经母细胞瘤的预后指标。

Novel endoplasmic reticulum stress-related gene signature unveils CDKN3 as a prognosticator in neuroblastoma.

作者信息

Li Zhongyuan, Lu Lin, Xia Yuren, Zhao Qiang, Gong Baocheng

机构信息

Department of Pediatric Oncology, National Clinical Research Center for Cancer, Key Laboratory of Cancer Prevention and Therapy, Tianjin's Clinical Research Center for Cancer, Tianjin Medical University Cancer Institute & Hospital, Tianjin Medical University, Tianjin, China.

出版信息

Transl Pediatr. 2025 Jul 31;14(7):1471-1488. doi: 10.21037/tp-2025-142. Epub 2025 Jul 28.

Abstract

BACKGROUND

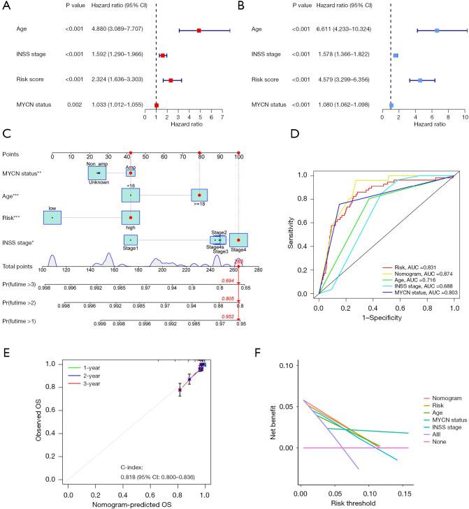
Neuroblastoma (NB) is the most common extracranial solid tumor in children and a major cause of pediatric cancer mortality. This study aims to develop an endoplasmic reticulum (ER) stress-based risk model to evaluate patient prognosis, identify novel therapeutic targets, and predict immunotherapy responses.

METHODS

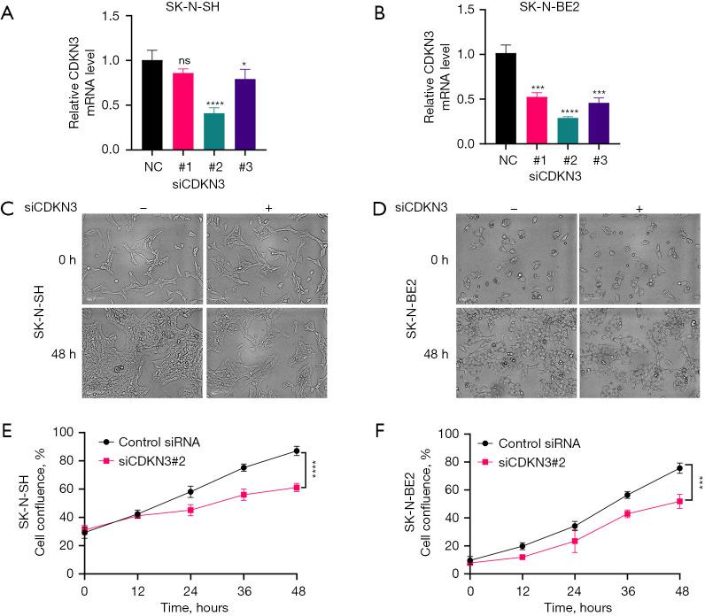
NB cases with transcriptome and clinical data were obtained from Gene Expression Omnibus (GEO) and ArrayExpress databases. ER stress-related genes were extracted from GeneCards. Differentially expressed genes (DEGs) were identified to construct an ER stress-related gene signature for prognosis prediction. The predictive ability was assessed using survival analysis, receiver operating characteristic (ROC) curves, and statistical tools. The relationship between the ER stress risk score and clinicopathological features, immune infiltration, and drug sensitivity was evaluated. A predictive nomogram was developed for prognostic accuracy. Immunohistochemistry (IHC) validated the hub gene using NB clinical specimens.

RESULTS

A five-gene signature (, , , , ) was established, effectively stratifying patients into high- and low-risk groups with significant differences in overall survival. The model demonstrated robust predictive performance in training and testing datasets. High-risk NB patients exhibited poorer clinicopathological characteristics and a higher likelihood of being unresponsive to immunotherapy. Specific targeted agents were identified for high-risk patients. A nomogram integrating the gene signature and clinical variables enhanced prognostic accuracy. IHC analysis of CDKN3 supported its role as a biomarker for poor prognosis in NB.

CONCLUSIONS

This five-gene model linked to ER stress can independently forecast NB prognosis and correlates with immune and antitumor agent susceptibility, providing a basis for personalized treatment strategies.

摘要

背景

神经母细胞瘤(NB)是儿童最常见的颅外实体瘤,也是儿童癌症死亡的主要原因。本研究旨在建立一种基于内质网(ER)应激的风险模型,以评估患者预后、识别新的治疗靶点并预测免疫治疗反应。

方法

从基因表达综合数据库(GEO)和ArrayExpress数据库中获取具有转录组和临床数据的NB病例。从基因卡片中提取ER应激相关基因。鉴定差异表达基因(DEG)以构建用于预后预测的ER应激相关基因特征。使用生存分析、受试者工作特征(ROC)曲线和统计工具评估预测能力。评估ER应激风险评分与临床病理特征、免疫浸润和药物敏感性之间的关系。开发了一种预测列线图以提高预后准确性。免疫组织化学(IHC)使用NB临床标本验证了核心基因。

结果

建立了一个五基因特征(,,,,),有效地将患者分为高风险和低风险组,总生存期存在显著差异。该模型在训练和测试数据集中表现出强大的预测性能。高风险NB患者表现出较差的临床病理特征,对免疫治疗无反应的可能性更高。为高风险患者确定了特定的靶向药物。整合基因特征和临床变量的列线图提高了预后准确性。CDKN3的IHC分析支持其作为NB预后不良生物标志物的作用。

结论

这种与ER应激相关的五基因模型可以独立预测NB预后,并与免疫和抗肿瘤药物敏感性相关,为个性化治疗策略提供了依据。

https://cdn.ncbi.nlm.nih.gov/pmc/blobs/5535/12336884/5efe104eb700/tp-14-07-1471-f1.jpg

文献AI研究员

20分钟写一篇综述,助力文献阅读效率提升50倍。

立即体验

用中文搜PubMed

大模型驱动的PubMed中文搜索引擎

马上搜索

文档翻译

学术文献翻译模型,支持多种主流文档格式。

立即体验