Suppr超能文献

生物信息学分析确定脂质滴相关基因特征为子宫内膜癌有前景的预后和诊断模型。

Bioinformatics Analysis Identifies Lipid Droplet-Associated Gene Signatures as Promising Prognostic and Diagnostic Models for Endometrial Cancer.

作者信息

Ayyagari Vijayalakshmi N, Li Miao, Diaz-Sylvester Paula, Groesch Kathleen, Wilson Teresa, Shah Ejaz M, Brard Laurent

机构信息

Division of Gynecologic Oncology, Department of Obstetrics and Gynecology, Southern Illinois University School of Medicine, Springfield, Illinois, USA.

Simmons Cancer Institute, Southern Illinois University School of Medicine, Springfield, Illinois, USA.

出版信息

Cancer Rep (Hoboken). 2025 Aug;8(8):e70313. doi: 10.1002/cnr2.70313.

Abstract

BACKGROUND

Effective diagnostic and prognostic tools are critical for early detection and improved outcomes in endometrial cancer (EC). Although metabolic dysregulation plays a key role in EC pathogenesis, the clinical relevance of lipid droplet-associated genes (LDAGs) remains largely unexplored. This study aims to establish LDAG-based gene signatures with strong diagnostic and prognostic potential in EC.

AIMS

To identify LDAG signatures with prognostic and diagnostic utility in EC.

METHODS AND RESULTS

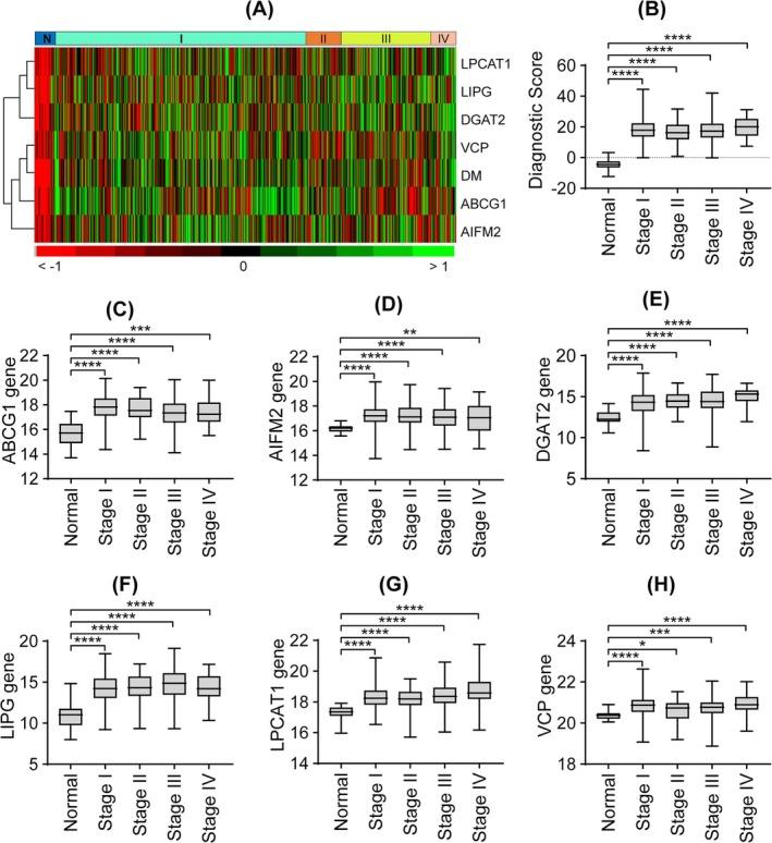
A curated set of LDAGs was systematically analyzed across publicly available EC datasets to identify differentially expressed LDAGs (DE-LDAGs). Survival-associated DE-LDAGs were then identified using univariate Cox regression. A four-gene prognostic model was developed through LASSO-based feature selection followed by multivariate Cox regression and validated using Kaplan-Meier survival and time-dependent receiver operating characteristic (ROC) analyses. From the same pool of survival-associated DE-LDAGs, a six-gene diagnostic model was constructed using LASSO, ROC analysis, and logistic regression. Model performance was evaluated using ROC curves and support vector machine (SVM) classification. Functional enrichment and protein-protein interaction (PPI) network analyses were conducted to assess the biological relevance of the identified genes. Our results demonstrate that the four-gene prognostic model (LMLN, LMO3, PRKAA2, and RAB10) stratified EC patients into high- and low-risk groups with significantly different survival outcomes (p < 0.05; time-dependent AUC > 0.70). The six-gene diagnostic model (AIFM2, ABCG1, LIPG, DGAT2, LPCAT1, and VCP) demonstrated near-perfect classification of tumor versus normal tissues (AUC ≈0.99 in ROC analysis; 99.8% accuracy in SVM analysis). Functional enrichment linked DE-LDAGs to lipid metabolism, ER stress response, cholesterol homeostasis, and autophagy, underscoring their biological relevance in EC pathobiology.

CONCLUSION

This study provides the first comprehensive analysis of LDAGs in EC, establishing robust prognostic and diagnostic gene signatures with strong biological relevance. These signatures support a metabolism-driven framework for EC classification and may offer potential clinical utility in early detection, risk stratification, and personalized treatment.

摘要

背景

有效的诊断和预后工具对于子宫内膜癌(EC)的早期检测和改善预后至关重要。尽管代谢失调在EC发病机制中起关键作用,但脂滴相关基因(LDAGs)的临床相关性仍 largely 未被探索。本研究旨在建立在EC中具有强大诊断和预后潜力的基于LDAGs的基因特征。

目的

识别在EC中具有预后和诊断效用的LDAG特征。

方法与结果

在公开可用的EC数据集中系统分析一组精心挑选的LDAGs,以识别差异表达的LDAGs(DE-LDAGs)。然后使用单变量Cox回归识别与生存相关的DE-LDAGs。通过基于LASSO的特征选择,随后进行多变量Cox回归,开发了一个四基因预后模型,并使用Kaplan-Meier生存分析和时间依赖的受试者工作特征(ROC)分析进行验证。从同一组与生存相关的DE-LDAGs中,使用LASSO、ROC分析和逻辑回归构建了一个六基因诊断模型。使用ROC曲线和支持向量机(SVM)分类评估模型性能。进行功能富集和蛋白质-蛋白质相互作用(PPI)网络分析,以评估所识别基因的生物学相关性。我们的结果表明,四基因预后模型(LMLN、LMO3、PRKAA2和RAB10)将EC患者分为高风险和低风险组,生存结果有显著差异(p < 0.05;时间依赖的AUC > 0.70)。六基因诊断模型(AIFM2、ABCG1、LIPG、DGAT2、LPCAT1和VCP)在肿瘤与正常组织的分类中表现近乎完美(ROC分析中AUC≈0.99;SVM分析中准确率为99.8%)。功能富集将DE-LDAGs与脂质代谢、内质网应激反应、胆固醇稳态和自噬联系起来,强调了它们在EC病理生物学中的生物学相关性。

结论

本研究首次对EC中的LDAGs进行了全面分析,建立了具有强大生物学相关性的稳健预后和诊断基因特征。这些特征支持了一个由代谢驱动的EC分类框架,并可能在早期检测、风险分层和个性化治疗中提供潜在的临床效用。

https://cdn.ncbi.nlm.nih.gov/pmc/blobs/13df/12350079/477c53395979/CNR2-8-e70313-g004.jpg

文献AI研究员

20分钟写一篇综述,助力文献阅读效率提升50倍。

立即体验

用中文搜PubMed

大模型驱动的PubMed中文搜索引擎

马上搜索

文档翻译

学术文献翻译模型,支持多种主流文档格式。

立即体验