Suppr超能文献

多组学特征揭示了结直肠癌连续体中的网络调控机制。

Multiomics Signature Reveals Network Regulatory Mechanisms in a CRC Continuum.

作者信息

Higareda-Almaraz Juan Carlos, Mancuso Francesco Mattia, Canal-Noguer Pol, Kruusmaa Kristi, Bertossi Arianna

机构信息

Universal Diagnostics S.A., 41013 Seville, Spain.

Research & Development, Universal Diagnostics d.o.o., 1000 Ljubljana, Slovenia.

出版信息

Int J Mol Sci. 2025 Jul 23;26(15):7077. doi: 10.3390/ijms26157077.

Abstract

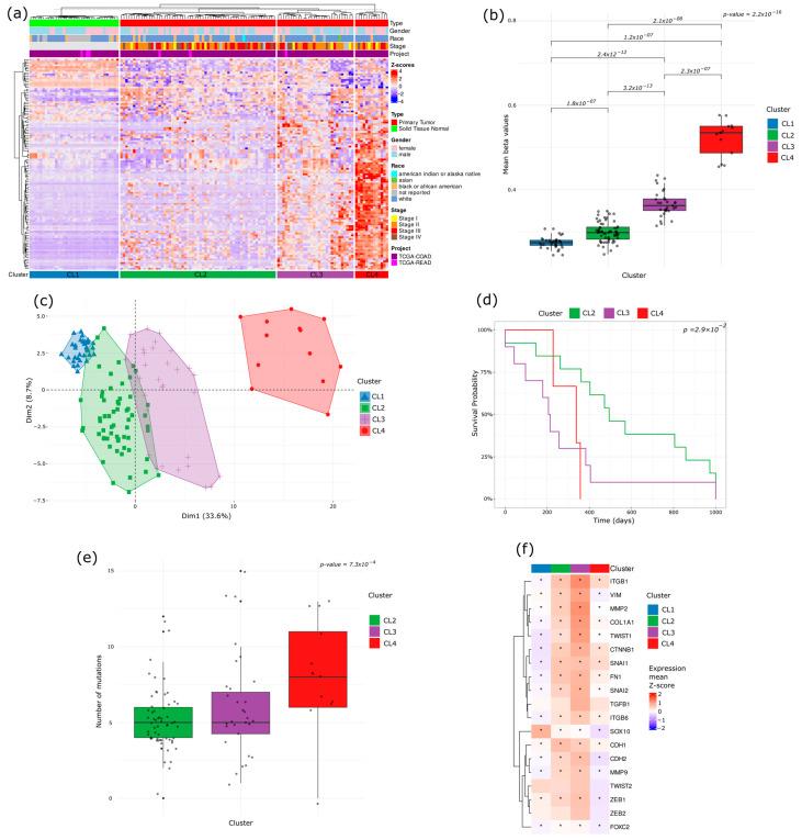
Sporadic colorectal cancer (CRC), the third leading cause of cancer-related death globally, arises through a continuum from normal tissue to adenomas, progressing from low-grade (LGD) to high-grade dysplasia (HGD); yet, the early epigenetic drivers of this transition remain unclear. To investigate these events, we profiled LGD and HGD adenomas using EM-seq, and identified a consensus differential methylation signature (DMS) of 626 regions through two independent bioinformatics pipelines. This signature effectively distinguished LGD from HGD in both tissue and plasma-derived cell-free DNA (cfDNA), highlighting specific methylation patterns. Functional annotation indicated enrichment for regulatory elements associated with transcription factor activity and cell signaling. Applying the DMS to the TCGA CRC dataset revealed three tumor subtypes with increasing hypermethylation and one normal cluster. The most hypermethylated subtype exhibited poor survival, high mutation burden, and disrupted transcriptional networks. While overlapping with classical CpG Island Methylator Phenotype (CIMP) categories, the DMS captured a broader spectrum of methylation alterations. These findings suggest that the DMS captures functionally relevant, antecedent epigenetic alterations in CRC progression, enabling the robust stratification of dysplasia severity and tumor subtypes. This signature holds promise for enhancing preclinical detection and molecular classification, and warrants further evaluation in larger prospective cohorts.

摘要

散发性结直肠癌(CRC)是全球癌症相关死亡的第三大主要原因,它从正常组织发展为腺瘤,再从低级别(LGD)发育异常进展到高级别(HGD)发育异常;然而,这种转变的早期表观遗传驱动因素仍不清楚。为了研究这些事件,我们使用EM-seq对LGD和HGD腺瘤进行了分析,并通过两个独立的生物信息学管道确定了626个区域的一致性差异甲基化特征(DMS)。该特征在组织和血浆来源的游离DNA(cfDNA)中均能有效区分LGD和HGD,突出了特定的甲基化模式。功能注释表明与转录因子活性和细胞信号传导相关的调控元件富集。将DMS应用于TCGA CRC数据集,发现了三种甲基化程度逐渐增加的肿瘤亚型和一个正常簇。甲基化程度最高的亚型表现出较差的生存率、高突变负担和转录网络紊乱。虽然与经典的CpG岛甲基化表型(CIMP)类别重叠,但DMS捕获了更广泛的甲基化改变谱。这些发现表明,DMS捕获了CRC进展中功能相关的前期表观遗传改变,能够对发育异常严重程度和肿瘤亚型进行有力分层。这一特征有望加强临床前检测和分子分类,并值得在更大的前瞻性队列中进一步评估。

https://cdn.ncbi.nlm.nih.gov/pmc/blobs/3079/12346659/0b6e2c4caa08/ijms-26-07077-g001.jpg

文献AI研究员

20分钟写一篇综述,助力文献阅读效率提升50倍。

立即体验

用中文搜PubMed

大模型驱动的PubMed中文搜索引擎

马上搜索

文档翻译

学术文献翻译模型,支持多种主流文档格式。

立即体验