Suppr超能文献

单细胞RNA测序可在卵巢癌批量RNA测序实验中识别不同细胞群体。

scRNA-seq Can Identify Different Cell Populations in Ovarian Cancer Bulk RNA-seq Experiments.

作者信息

Gabrilovich Sofia, Devor Eric, Cardillo Nicholas, Bender David, Goodheart Michael, Gonzalez-Bosquet Jesus

机构信息

Department of Obstetrics and Gynecology, Medical College of Wisconsin, 9200 W Wisconsin Ave, Milwaukee, WI 53226, USA.

Department of Obstetrics and Gynecology, University of Iowa, 200 Hawkins Dr., Iowa City, IA 52242, USA.

出版信息

Int J Mol Sci. 2025 Aug 4;26(15):7512. doi: 10.3390/ijms26157512.

Abstract

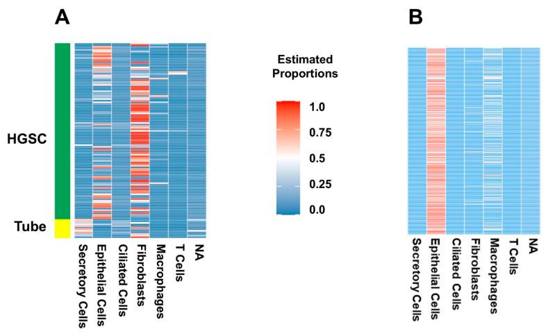
High-grade serous ovarian cancer (HGSC) is a heterogeneous disease. RNA sequencing (RNAseq) of bulk solid tissue is of limited use in these populations due to heterogeneity. Single-cell RNA-seq (scRNA-seq) allows for the identification of diverse genetic compositions of heterogeneous cell populations. New computational methodologies are now available that use scRNAseq results to estimate cell type proportions in bulk RNAseq data. We performed bulk RNA-seq gene expression analysis on 112 HGSC specimens and 12 benign fallopian tube (FT) controls. We identified several publicly available scRNAseq datasets for use as annotation and reference datasets. Deconvolution was performed with MUlti-Subject SIngle Cell Deconvolution (MuSiC) to estimate cell type proportions in the bulk RNA-seq data. Datasets from the Cancer Genome Atlas (TCGA). HGSC repositories were also evaluated. Clinical variables and percentages of cell types were compared for differences in clinical outcomes and treatment results. Pathway enrichment analysis was also performed. Different annotations for referenced scRNA-seq datasets used for deconvolution of bulk RNA-seq data revealed different cellular proportions that were significantly associated with clinical outcomes; for example, higher proportions of macrophages were associated with a better response to primary chemotherapy. Our deconvolution study of bulk RNAseq HGSC samples identified cell populations within the tumor that may be associated with some of the observed clinical outcomes.

摘要

高级别浆液性卵巢癌(HGSC)是一种异质性疾病。由于其异质性,对实体组织进行批量RNA测序(RNAseq)在这些人群中的用途有限。单细胞RNA测序(scRNA-seq)能够识别异质性细胞群体的不同基因组成。现在有新的计算方法可利用scRNAseq结果来估计批量RNAseq数据中的细胞类型比例。我们对112个HGSC标本和12个良性输卵管(FT)对照进行了批量RNA-seq基因表达分析。我们确定了几个公开可用的scRNAseq数据集用作注释和参考数据集。使用多主体单细胞反卷积(MuSiC)进行反卷积,以估计批量RNA-seq数据中的细胞类型比例。还评估了来自癌症基因组图谱(TCGA)、HGSC储存库的数据集。比较了临床变量和细胞类型百分比在临床结局和治疗结果方面的差异。还进行了通路富集分析。用于批量RNA-seq数据反卷积的参考scRNA-seq数据集的不同注释揭示了与临床结局显著相关的不同细胞比例;例如,较高比例的巨噬细胞与对一线化疗的更好反应相关。我们对批量RNAseq HGSC样本的反卷积研究确定了肿瘤内可能与一些观察到的临床结局相关的细胞群体。

https://cdn.ncbi.nlm.nih.gov/pmc/blobs/564d/12347332/0dead261651f/ijms-26-07512-g001.jpg

文献AI研究员

20分钟写一篇综述,助力文献阅读效率提升50倍。

立即体验

用中文搜PubMed

大模型驱动的PubMed中文搜索引擎

马上搜索

文档翻译

学术文献翻译模型,支持多种主流文档格式。

立即体验