Suppr超能文献

一种具有杀菌活性和巨噬细胞代谢重编程功能的多功能自组装水凝胶,用于糖尿病性骨缺损修复。

A multifunctional self-assembled hydrogel with bactericidal activity and macrophage metabolic reprogramming for diabetic bone defect repair.

作者信息

Wang Liangliang, Wu Zebin, Chen Xu, Bai Jiaxiang, Li Wenming, Ge Gaoran, Zhang Wei, Li Wenhao, Qin Yi, Zhao Gongyin, Wang Yuji, Pan Guoqing, Xu Yaozeng, Geng Dechun

机构信息

Department of Orthopaedics, The First Affiliated Hospital of Soochow University, Suzhou, 215006, China.

Department of Orthopaedics, The Second People's Hospital of Changzhou, The Third Affiliated Hospital of Nanjing Medical University, Changzhou Medical Center, Nanjing Medical University, Changzhou, 213003, China.

出版信息

Mater Today Bio. 2025 Jul 31;34:102162. doi: 10.1016/j.mtbio.2025.102162. eCollection 2025 Oct.

Abstract

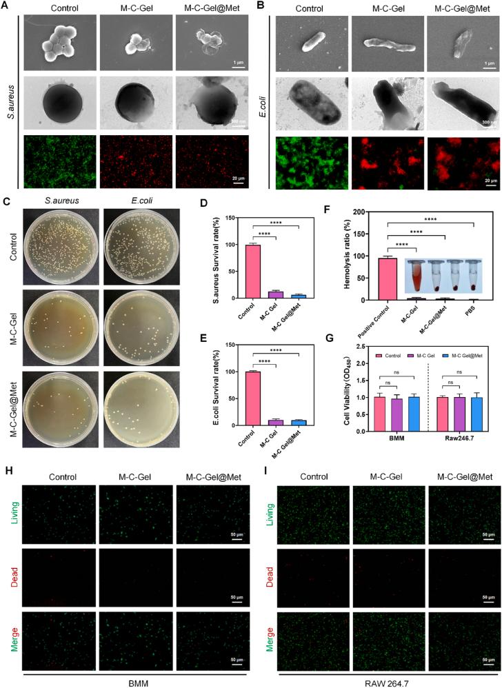
Diabetic bone defects are associated with chronic inflammation, impaired healing, and high susceptibility to infection, posing serious clinical challenges. Recent studies have identified macrophage metabolic dysfunction as a key contributor to this impaired regenerative process. Targeting macrophage metabolism offers a promising strategy to rebalance the inflammatory microenvironment and promote bone repair. Metformin, a well-established antidiabetic agent, has been shown to reprogram macrophage metabolism by enhancing oxidative phosphorylation and promoting anti-inflammatory M2 polarization. However, its therapeutic efficacy is limited by poor local retention and lack of antibacterial activity. To overcome these limitations, we developed a multifunctional self-assembled hydrogel (M - C Gel@Met) based on multivalent PEG-antimicrobial polymers and clay nanosheets, enabling sustained co-delivery of metformin and antimicrobial peptides. This hydrogel not only mimics the dynamic structure of the extracellular matrix and adapts to irregular defects, but also provides potent antibacterial protection while reprogramming macrophage metabolism. In diabetic bone defect models, M - C Gel@Met effectively alleviated inflammation, enhanced osteogenesis, and accelerated bone regeneration. Overall, this strategy presents a biomaterial-based immunometabolic strategy integrating infection control and metabolic modulation for diabetic bone repair.

摘要

糖尿病性骨缺损与慢性炎症、愈合受损以及高感染易感性相关,带来了严峻的临床挑战。最近的研究已确定巨噬细胞代谢功能障碍是这种再生过程受损的关键因素。针对巨噬细胞代谢提供了一种有前景的策略,以重新平衡炎症微环境并促进骨修复。二甲双胍是一种成熟的抗糖尿病药物,已被证明可通过增强氧化磷酸化和促进抗炎性M2极化来重新编程巨噬细胞代谢。然而,其治疗效果受到局部滞留性差和缺乏抗菌活性的限制。为克服这些限制,我们基于多价聚乙二醇-抗菌聚合物和粘土纳米片开发了一种多功能自组装水凝胶(M - C Gel@Met),能够持续共递送二甲双胍和抗菌肽。这种水凝胶不仅模拟细胞外基质的动态结构并适应不规则缺损,还在重新编程巨噬细胞代谢的同时提供有效的抗菌保护。在糖尿病性骨缺损模型中,M - C Gel@Met有效减轻炎症、增强成骨作用并加速骨再生。总体而言,该策略提出了一种基于生物材料的免疫代谢策略,将感染控制和代谢调节整合用于糖尿病性骨修复。

https://cdn.ncbi.nlm.nih.gov/pmc/blobs/6dad/12345316/b5c423012d46/ga1.jpg

文献AI研究员

20分钟写一篇综述,助力文献阅读效率提升50倍。

立即体验

用中文搜PubMed

大模型驱动的PubMed中文搜索引擎

马上搜索

文档翻译

学术文献翻译模型,支持多种主流文档格式。

立即体验