Suppr超能文献

狼疮定通过靶向核因子κB信号通路恢复系统性红斑狼疮相关性骨质疏松症的骨稳态:一项网络药理学与实验研究

Lang-chuang-ding restores bone homeostasis in systemic lupus erythematosus associated osteoporosis by targeting NF-κB signaling: a network pharmacology and experimental study.

作者信息

Luo Huan, Zhou Huiqing, Shen Shuchao, Zeng Lingfeng, Ruan Hongfeng

机构信息

Department of Pharmacy, the Second Affiliated Hospital, Zhejiang University School of Medicine, Hangzhou, China.

Institute of Orthopaedics and Traumatology, The First Affiliated Hospital of Zhejiang Chinese Medical University (Zhejiang Provincial Hospital of Traditional Chinese Medicine), Hangzhou, China.

出版信息

Front Endocrinol (Lausanne). 2025 Jul 30;16:1639261. doi: 10.3389/fendo.2025.1639261. eCollection 2025.

Abstract

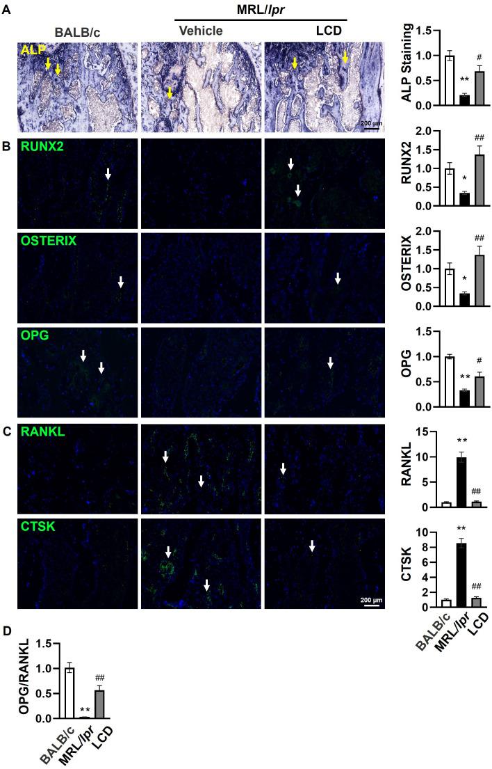
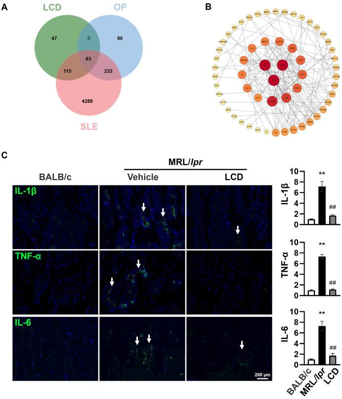
Systemic lupus erythematosus (SLE) is frequently associated with secondary osteoporosis (OP), substantially compromising patients' quality of life. Although Lang-chuang-ding (LCD), a traditional Chinese medicine formulation, has demonstrated efficacy in suppressing SLE progression, its therapeutic potential for SLE-associated OP remains uninvestigated. This study investigated the therapeutic effects and underlying pharmacological mechanisms of LCD on SLE-associated OP through experimental validation using MRL mouse model in conjunction with network pharmacology analysis. Our findings demonstrated that LCD significantly attenuated bone loss in the distal femur by improving bone morphometric parameters, including bone mineral density (BMD), trabecular number (Tb.N), and trabecular bone separation (Tb.Sp), while simultaneously suppressing osteoclast activity and promoting osteogenesis. Network pharmacological analysis identified 63 overlapping targets among LCD components, SLE-related genes, and OP-associated targets, with inflammatory mediators TNF-α, IL-6, and IL-1β emerging as pivotal hub targets. KEGG enrichment analysis revealed significant NF-κB pathway enrichment among the core therapeutic targets. Experimental validation demonstrated that LCD effectively suppressed inflammatory responses by markedly reducing pro-inflammatory cytokines IL-1β, TNF-α, and IL-6 expression while simultaneously inhibiting NF-κB pathway activation through downregulation of p-IκB, P65, and p-P65 in the distal femur. Collectively, these findings demonstrate that LCD effectively ameliorates SLE-associated OP through modulation of inflammatory cytokine networks and the NF-κB signaling pathway, establishing its therapeutic potential as a mechanism-based intervention for SLE-associated OP.

摘要

系统性红斑狼疮(SLE)常与继发性骨质疏松症(OP)相关,严重影响患者的生活质量。尽管中药方剂狼疮定(LCD)已显示出抑制SLE进展的疗效,但其对SLE相关OP的治疗潜力仍未得到研究。本研究通过使用MRL小鼠模型进行实验验证并结合网络药理学分析,研究了LCD对SLE相关OP的治疗效果及潜在的药理机制。我们的研究结果表明,LCD通过改善骨形态计量学参数,包括骨密度(BMD)、骨小梁数量(Tb.N)和骨小梁间距(Tb.Sp),显著减轻了股骨远端的骨质流失,同时抑制破骨细胞活性并促进成骨作用。网络药理学分析确定了LCD成分、SLE相关基因和OP相关靶点之间的63个重叠靶点,炎症介质TNF-α、IL-6和IL-1β成为关键的枢纽靶点。KEGG富集分析显示核心治疗靶点中显著富集NF-κB通路。实验验证表明,LCD通过显著降低促炎细胞因子IL-1β、TNF-α和IL-6的表达,有效抑制炎症反应,同时通过下调股骨远端的p-IκB、P65和p-P65来抑制NF-κB通路的激活。总的来说,这些发现表明,LCD通过调节炎症细胞因子网络和NF-κB信号通路,有效改善SLE相关OP,确立了其作为SLE相关OP基于机制的干预措施的治疗潜力。

https://cdn.ncbi.nlm.nih.gov/pmc/blobs/e743/12343237/702cda2e734f/fendo-16-1639261-g001.jpg

文献AI研究员

20分钟写一篇综述,助力文献阅读效率提升50倍。

立即体验

用中文搜PubMed

大模型驱动的PubMed中文搜索引擎

马上搜索

文档翻译

学术文献翻译模型,支持多种主流文档格式。

立即体验