Suppr超能文献

在低氧应激模型中靶向缺氧诱导因子-1可保护视网膜色素上皮细胞免于细胞死亡和代谢失调。

Targeting hypoxia-inducible factor-1 in a hypoxidative stress model protects retinal pigment epithelium cells from cell death and metabolic dysregulation.

作者信息

Schubert Annika, Lobo Barbosa da Silva Maria Eduarda, Ambrock Tabea, Terosian Orbel, Malyshkina Anna, Padberg Claudia, Larafa Safa, Matschke Johann, Fandrey Joachim, Henning Yoshiyuki

机构信息

Institute of Physiology, University Hospital Essen, University of Duisburg-Essen, Essen, Germany.

Institute of Cell Biology (Cancer Research), University Hospital Essen, University of Duisburg-Essen, Essen, Germany.

出版信息

Cell Death Discov. 2025 Aug 14;11(1):380. doi: 10.1038/s41420-025-02675-7.

Abstract

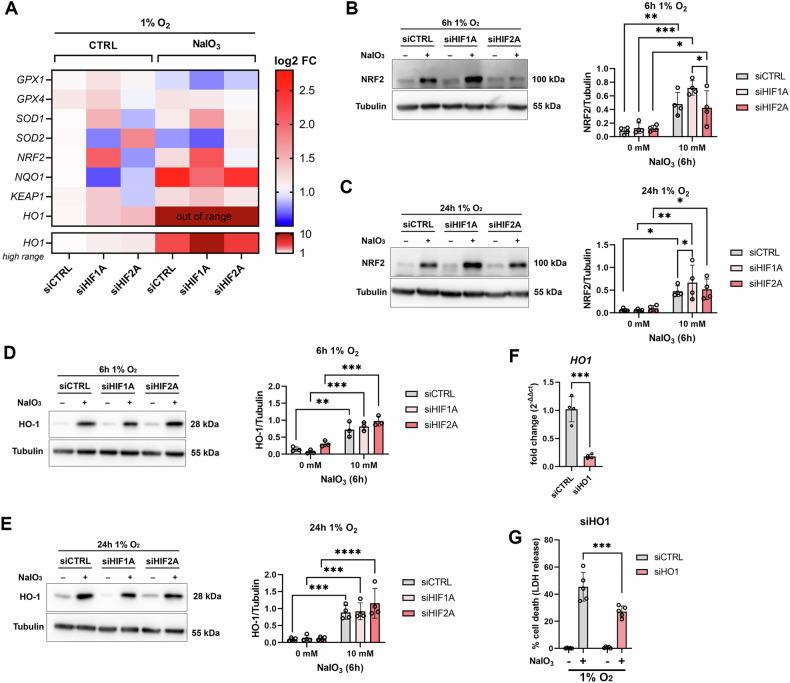
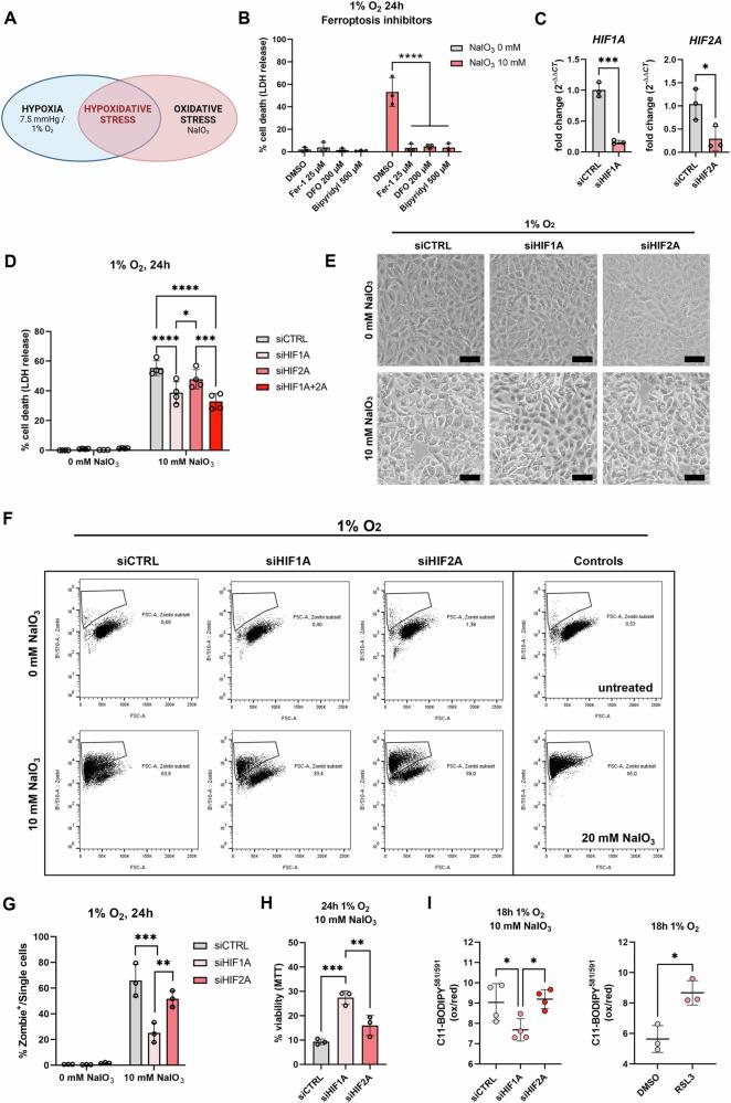
Oxidative stress and hypoxia lead to dysfunction of retinal pigment epithelium (RPE) cells and are hallmarks of diseases such as age-related macular degeneration (AMD), the most common blinding disease in the elderly population. We have previously shown that a combination of these two risk factors, i.e. hypoxidative stress, exacerbates RPE cell death by ferroptosis. Hypoxia leads to stabilization of hypoxia-inducible factors (HIFs), key regulators of cellular adaptation to hypoxic conditions. In the present study, we have therefore investigated the roles of HIF-1 and HIF-2 in RPE cell death in a human RPE cell line under hypoxidative stress. For this purpose, we conducted siRNA-mediated knockdowns of the α-subunits of HIF-1 and HIF-2. We found that especially iron metabolism, in particular the expression of transferrin receptor 1 (TFR1) was affected by HIF-1α silencing, resulting in decreased intracellular iron levels and ferroptosis susceptibility. We also found that heme oxygenase 1 (HO-1) contributed to cell death by hypoxidative stress. In addition, we also observed that cell metabolism was improved by HIF-1α silencing under hypoxia, most likely contributing to the protective effect. Furthermore, we identified an FDA-approved small molecule inhibitor, Vorinostat, to downregulate HIF-1α, TFR1, and HO-1 and improve cell metabolism, which eventually resulted in a full rescue of RPE cells from hypoxidative stress-induced cell death. In conclusion, this study highlights the importance of considering targeted HIF inhibition as a promising approach to protect RPE cells from degeneration.

摘要

氧化应激和缺氧会导致视网膜色素上皮(RPE)细胞功能障碍,是年龄相关性黄斑变性(AMD)等疾病的标志,AMD是老年人群中最常见的致盲疾病。我们之前已经表明,这两种风险因素的组合,即低氧氧化应激,会通过铁死亡加剧RPE细胞死亡。缺氧会导致缺氧诱导因子(HIFs)稳定,HIFs是细胞适应缺氧条件的关键调节因子。因此,在本研究中,我们研究了HIF-1和HIF-2在低氧氧化应激下人RPE细胞系RPE细胞死亡中的作用。为此,我们进行了siRNA介导的HIF-1和HIF-2α亚基的敲低。我们发现,尤其是铁代谢,特别是转铁蛋白受体1(TFR1)的表达受HIF-1α沉默的影响,导致细胞内铁水平降低和铁死亡易感性降低。我们还发现血红素加氧酶1(HO-1)通过低氧氧化应激导致细胞死亡。此外,我们还观察到,在缺氧条件下,HIF-1α沉默可改善细胞代谢,这很可能有助于产生保护作用。此外,我们鉴定出一种FDA批准的小分子抑制剂伏立诺他,可下调HIF-1α、TFR1和HO-1并改善细胞代谢,最终使RPE细胞从低氧氧化应激诱导的细胞死亡中完全获救。总之,本研究强调了将靶向HIF抑制作为保护RPE细胞免于退化的一种有前景方法的重要性。

https://cdn.ncbi.nlm.nih.gov/pmc/blobs/953a/12354819/7aa1d46dae26/41420_2025_2675_Fig1_HTML.jpg

文献AI研究员

20分钟写一篇综述,助力文献阅读效率提升50倍。

立即体验

用中文搜PubMed

大模型驱动的PubMed中文搜索引擎

马上搜索

文档翻译

学术文献翻译模型,支持多种主流文档格式。

立即体验