Suppr超能文献

雷帕霉素包被的硒纳米颗粒通过线粒体自噬减轻血管内皮细胞的氧化衰老。

Rapamycin coated selenium nanoparticles relieve oxidative senescence of vascular endothelium by mitophagy.

作者信息

Zhang Yutian, Wang Jingru, Yang Hui, He Leting, Cui Miao, Ling Qinjie, He Jingjun, Gou Shan, Liu Fei, Cai Zhihui, Huang Zhi

机构信息

Department of Health Management of the Guangdong Second Provincial General Hospital & Postdoctoral Research Station of Basic Medicine of the School of Medicine, Department of Bioscience and Biotechnology of the College of Life Science and Technology, Jinan University, Guangzhou, 510632, China.

Department of Health Management of the Guangdong Second Provincial General Hospital & Postdoctoral Research Station of Basic Medicine of the School of Medicine, Department of Bioscience and Biotechnology of the College of Life Science and Technology, Jinan University, Guangzhou, 510632, China; State Key Laboratory of Bioactive Molecules and Druggability Assessment, Jinan University, Guangzhou, 510632, China.

出版信息

Redox Biol. 2025 Aug 12;86:103822. doi: 10.1016/j.redox.2025.103822.

Abstract

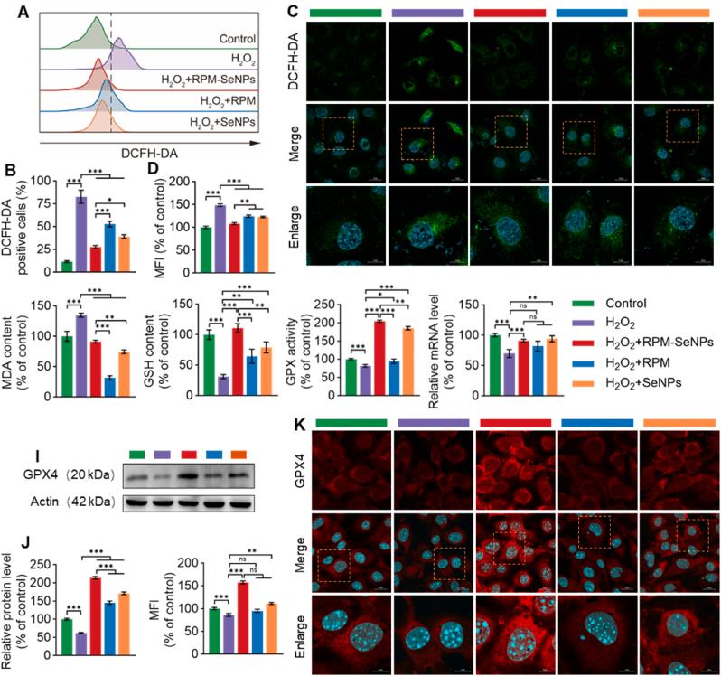
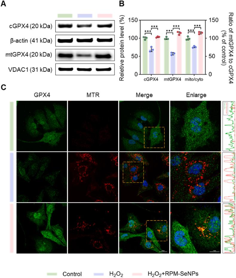
Rapamycin (RPM) extends longevity in various species and combats vascular senescence related diseases. Selenium nanoparticles (SeNPs) have attracted attention as a potential therapy for cardiovascular diseases due to their excellent antioxidant and drug-carrying capacity. However, RPM coated SeNPs (RPM-SeNPs) have not been reported and their potential for preventing endothelial oxidative senescence remains unclear. In the present study, RPM-SeNPs were generated by selenite and RPM with ascorbic acid reduction. Stability and dispersity of SeNPs were increased by coating with RPM, resulting in an average diameter of 67.51 ± 2.07 nm with a RPM:Se molar ratio of 1:120. Notably, RPM-SeNPs exhibited ameliorative effects on oxidative endothelial senescence in mouse aortas or MAECs induced by paraquat or hydrogen peroxide, respectively. There were evidenced by decreased SA-β-gal activity, lower SASP levels, and decreased endothelial dysfunction. Mechanically, RPM-SeNPs reduced oxidative stress in endothelial cells by upregulating GPX4, particularly mitochondrial GPX4 (mtGPX4) that mitigated of ROS and relieved mitochondria dysfunction. By downregulating the PI3K/Akt/mTOR pathway, RPM-SeNPs inhibited ULK1 phosphorylation at Ser757, subsequently leading to the activation of mitophagy and the reversal of mitochondrial dysfunction, including mitochondrial membrane potential collapse and ATP deficiency. Thus, these results suggest that RPM-SeNPs rescue endothelial cells from oxidative stress induced senescence by upregulating mtGPX4 and activating mitophagy. These results provide insight into the mechanisms of functionalizing SeNPs for potentially treating senescence-related diseases.

摘要

雷帕霉素(RPM)可延长多种物种的寿命,并对抗与血管衰老相关的疾病。由于具有出色的抗氧化和载药能力,硒纳米颗粒(SeNPs)作为心血管疾病的潜在治疗方法受到了关注。然而,RPM包覆的SeNPs(RPM-SeNPs)尚未见报道,其预防内皮细胞氧化衰老的潜力仍不清楚。在本研究中,通过亚硒酸盐和RPM与抗坏血酸还原反应生成了RPM-SeNPs。用RPM包覆可提高SeNPs的稳定性和分散性,RPM与Se的摩尔比为1:120时,平均直径为67.51±2.07nm。值得注意的是,RPM-SeNPs分别对百草枯或过氧化氢诱导的小鼠主动脉或MAECs中的氧化内皮衰老具有改善作用。这通过SA-β-半乳糖苷酶活性降低、SASP水平降低和内皮功能障碍减轻得到证明。从机制上讲,RPM-SeNPs通过上调GPX4,特别是线粒体GPX4(mtGPX4)来降低内皮细胞中的氧化应激,mtGPX4可减轻ROS并缓解线粒体功能障碍。通过下调PI3K/Akt/mTOR途径,RPM-SeNPs抑制了Ser757位点的ULK1磷酸化,随后导致线粒体自噬激活和线粒体功能障碍的逆转,包括线粒体膜电位崩溃和ATP缺乏。因此,这些结果表明,RPM-SeNPs通过上调mtGPX4和激活线粒体自噬,使内皮细胞从氧化应激诱导的衰老中恢复。这些结果为功能化SeNPs用于潜在治疗衰老相关疾病的机制提供了见解。

https://cdn.ncbi.nlm.nih.gov/pmc/blobs/62d6/12391273/f5fec6fee87c/ga1.jpg

文献AI研究员

20分钟写一篇综述,助力文献阅读效率提升50倍。

立即体验

用中文搜PubMed

大模型驱动的PubMed中文搜索引擎

马上搜索

文档翻译

学术文献翻译模型,支持多种主流文档格式。

立即体验