Suppr超能文献

自然杀伤细胞衍生的细胞外囊泡增强非小细胞肺癌中的细胞毒性和免疫细胞募集。

NK cell-derived extracellular vesicles enhance cytotoxicity and immune cell recruitment in non-small cell lung cancer.

作者信息

Palade Joanna, Alsop Eric, Tang Nanyun, Antone Jerry, Paredes Dorothy M, Halder Tithi Ghosh, Soldi Raffaella, Bargenquast Taylor, Schwartz Gary, Finholt Jennifer, Snipes George J, Sharma Sunil, Berens Michael, Whitsett Timothy G, Van Keuren-Jensen Kendall, Kelly Ronan J

机构信息

Translational Genomics Research Institute (TGen), Phoenix, AZ, United States.

The Charles A. Sammons Cancer Center, Baylor University Medical Center, Dallas, TX, United States.

出版信息

Front Immunol. 2025 Jul 24;16:1633010. doi: 10.3389/fimmu.2025.1633010. eCollection 2025.

Abstract

INTRODUCTION

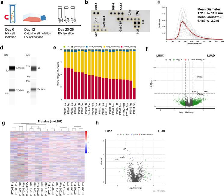
Immune-based agents, especially Immune Checkpoint Inhibitors (ICI), are standard of care therapy in non-small cell lung cancers (NSCLC); however, a significant number of patient tumors fail to respond, or develop resistance. While target expression, mutation burden and oncogenic pathways impact responses, an established mechanism contributing to ICI therapy failure is evasion of T-cell responses via downregulation of human leukocyte antigen (HLA). Conversely, natural killer (NK) cells eQector function is enhanced in the absence of HLA, making NK cellular therapies an attractive option for ICI resistant tumors. Challenges for current NK cell therapies include failure to adequately infiltrate solid tumors and long-term persistence, which may be overcome by deploying NK-derived extracellular vesicles (NKEVs) as a personalized novel adoptive cellular therapeutic with cytotoxic effects.

METHODS

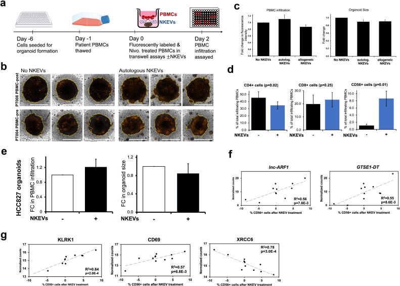
In a human NSCLC cohort (n=10), we used single cell RNAseq and antibody labeling (CITEseq) to examine the immune cell landscape in peripheral immune cells (PBMCs) and tumors. NKEVs retrieved from patient NK cells were characterized with proteomics and bulk RNAseq, and EV functionality was assessed using primary tumor organoids.

RESULTS

We identified circulating NK cell subsets, describing diQerences in cell composition, gene expression and signaling, related to time point, NSCLC subtype (adenocarcinoma, squamous cell), composition and tumor grade. Next, we examined the functional capabilities of patient NKEVs in organoid structures derived from primary tumor cells, finding that exposure to patient NKEVs resulted in a 40-45% decrease in organoid viability, and significantly lowered the cisplatin dose required to elicit cytotoxicity. In Nivolumab treated PBMC co-culture experiments, NKEV addition favorably shifted the organoid infiltrating immune population to significantly fewer CD4+ T cells and more CD56+ NK cells. Finally, we used the multi-omic characterization of NKEV molecular cargo to identify RNA transcripts and proteins associated with cytotoxic and immune recruiting functions.

CONCLUSIONS

This work demonstrated that NKEVs can be successfully harvested from patient derived, expanded NK cells, and highlights their heterogeneous cargo, and anti-tumor properties in combination with standard-of-care therapies.

摘要

引言

基于免疫的药物,尤其是免疫检查点抑制剂(ICI),是非小细胞肺癌(NSCLC)的标准治疗方法;然而,相当数量的患者肿瘤无反应或产生耐药性。虽然靶标表达、突变负荷和致癌途径会影响反应,但导致ICI治疗失败的一个既定机制是通过下调人类白细胞抗原(HLA)逃避T细胞反应。相反,在没有HLA的情况下,自然杀伤(NK)细胞的效应功能会增强,这使得NK细胞疗法成为ICI耐药肿瘤的一个有吸引力的选择。当前NK细胞疗法面临的挑战包括无法充分浸润实体瘤和长期存活,通过部署NK衍生的细胞外囊泡(NKEV)作为具有细胞毒性作用的个性化新型过继性细胞疗法可能会克服这些挑战。

方法

在一个人类NSCLC队列(n = 10)中,我们使用单细胞RNA测序和抗体标记(CITEseq)来检查外周免疫细胞(PBMC)和肿瘤中的免疫细胞格局。从患者NK细胞中提取的NKEV通过蛋白质组学和大量RNA测序进行表征,并使用原发性肿瘤类器官评估EV的功能。

结果

我们鉴定了循环NK细胞亚群,描述了与时间点、NSCLC亚型(腺癌、鳞状细胞癌)、组成和肿瘤分级相关的细胞组成、基因表达和信号传导方面的差异。接下来,我们检查了患者NKEV在源自原发性肿瘤细胞的类器官结构中的功能能力,发现暴露于患者NKEV导致类器官活力降低40 - 45%,并显著降低了引发细胞毒性所需的顺铂剂量。在纳武单抗处理的PBMC共培养实验中,添加NKEV有利地将浸润类器官的免疫群体转变为显著更少的CD4 + T细胞和更多的CD56 + NK细胞。最后,我们使用NKEV分子货物的多组学表征来鉴定与细胞毒性和免疫募集功能相关的RNA转录本和蛋白质。

结论

这项工作表明,可以从患者来源的扩增NK细胞中成功收获NKEV,并突出了它们的异质货物以及与标准治疗方法联合时的抗肿瘤特性。

https://cdn.ncbi.nlm.nih.gov/pmc/blobs/64ec/12355224/8beaff3faf14/fimmu-16-1633010-g001.jpg

文献AI研究员

20分钟写一篇综述,助力文献阅读效率提升50倍。

立即体验

用中文搜PubMed

大模型驱动的PubMed中文搜索引擎

马上搜索

文档翻译

学术文献翻译模型,支持多种主流文档格式。

立即体验