Suppr超能文献

深圳两个受不同人为影响的沿海生态系统中的微生物特征和抗生素抗性基因谱。

Microbial signatures and ARGs profiles in two coastal ecosystems of Shenzhen under distinct anthropogenic influences.

作者信息

Lu Xindi, Yu Shan, Zhang Lijuan, Liu Siwei, Lu Hailong

机构信息

Beijing International Center for Gas Hydrate, School of Earth and Space Sciences, Peking University, Beijing 100871, China.

Peking University Shenzhen Graduate School, Shenzhen 518055, China.

出版信息

iScience. 2025 Jul 16;28(8):113133. doi: 10.1016/j.isci.2025.113133. eCollection 2025 Aug 15.

Abstract

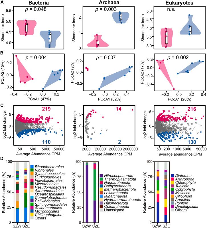
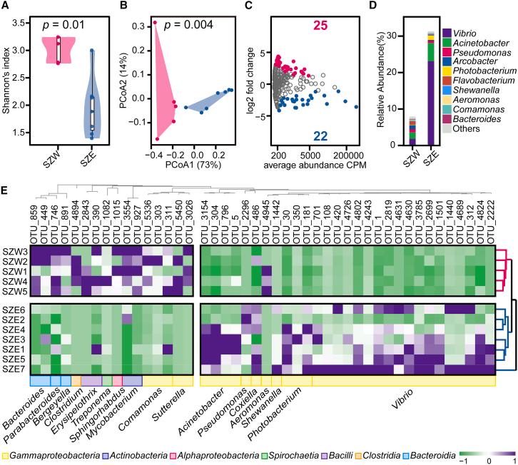
Megacity coastal areas, under human activity pressure, are recognized as reservoirs of human pathogens and antibiotic resistance genes (ARGs). However, the dynamics and potential health risks under different anthropogenic stressors remain unclear. In this study, surface seawaters were sampled from Shenzhen's western (SZW) and eastern (SZE) coasts, considering the influences of intensive population and industrial activities, as well as tourism and recreational activities. This study revealed distinct microbiomes and selective enrichments of heavy metals and ARGs in SZW and SZE areas, with correlations between most ARGs with . The microbiome-ARG co-occurrence network of SZE was more complex, containing diverse human pathogens and ARGs, highlighting health risks even in low-population density recreational areas. Hub pathogens and ARGs may contribute to shaping these networks, and have the potential to serve as new indicators for different coastal human disturbances. These findings aid in developing strategies for urban coastal sustainability and mitigating antimicrobial resistance.

摘要

在人类活动压力下,特大城市的沿海地区被认为是人类病原体和抗生素抗性基因(ARGs)的储存库。然而,不同人为压力源下的动态变化和潜在健康风险仍不明确。在本研究中,考虑到密集的人口和工业活动以及旅游和娱乐活动的影响,从深圳西部(SZW)和东部(SZE)海岸采集了表层海水样本。本研究揭示了SZW和SZE地区不同的微生物群落以及重金属和ARGs的选择性富集,大多数ARGs之间存在相关性。SZE的微生物群落-ARG共现网络更为复杂,包含多种人类病原体和ARGs,突出了即使在低人口密度的娱乐区也存在健康风险。关键病原体和ARGs可能有助于塑造这些网络,并有潜力作为不同沿海人类干扰的新指标。这些发现有助于制定城市沿海可持续发展战略并减轻抗菌药物耐药性。

https://cdn.ncbi.nlm.nih.gov/pmc/blobs/b2cc/12355585/371ea38b1574/fx1.jpg

文献AI研究员

20分钟写一篇综述,助力文献阅读效率提升50倍。

立即体验

用中文搜PubMed

大模型驱动的PubMed中文搜索引擎

马上搜索

文档翻译

学术文献翻译模型,支持多种主流文档格式。

立即体验