Suppr超能文献

负载β-酸的pH响应性磁性FeO修饰壳聚糖纳米颗粒用于改善结直肠癌治疗。

pH-responsive magnetic FeO modified chitosan nanoparticles loaded with β-acids to improve colorectal cancer treatment.

作者信息

Guo Songlin, Qiao Xia, Ding Lu, Liu Jiayue, Xu Yanan, Cao Jia, Tian Weidong, Ma Duan, Zhang Xu, Tian Bingren

机构信息

Surgery Laboratory, Institute of Medical Sciences, General Hospital of Ningxia Medical University, Yinchuan, Ningxia, China.

State Key Laboratory of Quality Research in Chinese Medicine, Institute of Chinese Medical Sciences, University of Macau, Macao, China.

出版信息

Mater Today Bio. 2025 Jul 29;34:102151. doi: 10.1016/j.mtbio.2025.102151. eCollection 2025 Oct.

Abstract

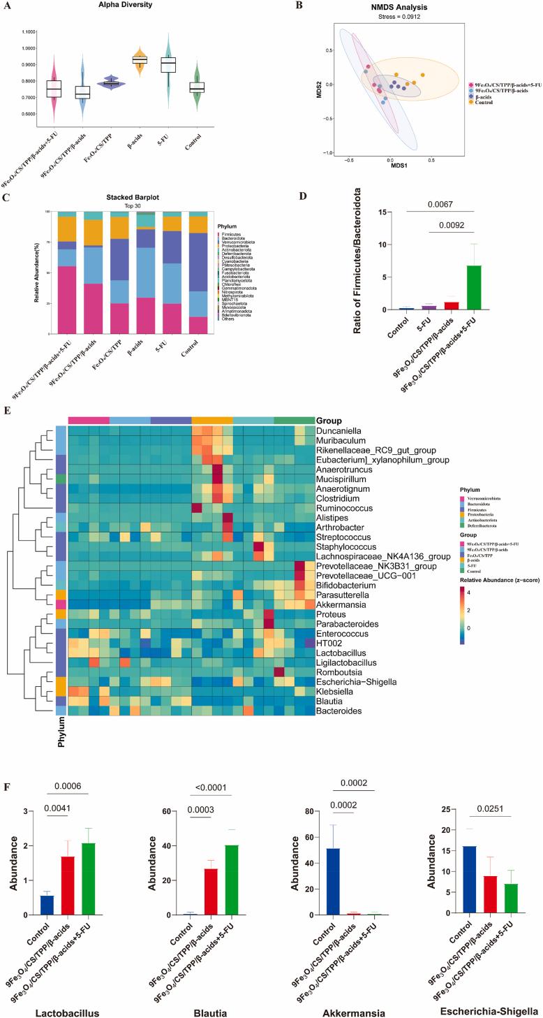
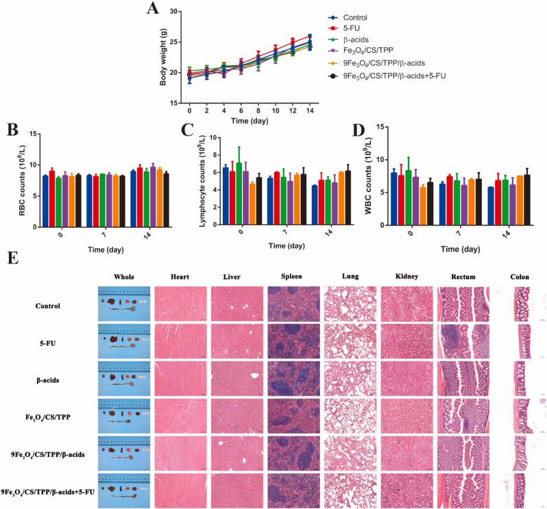
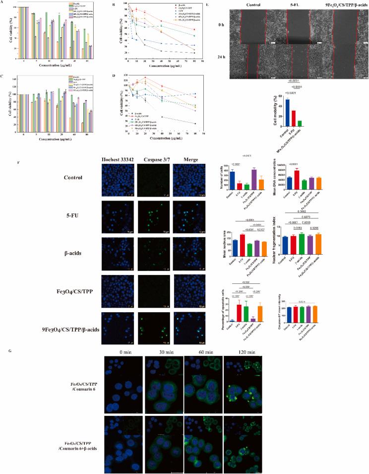
Oral drug delivery systems designed for antitumor drug administration in colorectal cancer treatment encounter substantial challenges regarding effective delivery, controlled release, and intestinal microbiota homeostasis. In this study, dual-stimulation (pH + magnetic) responsive chitosan nanoparticles (FeO/chitosan (CS)/TPP) loaded with hops β-acids were synthesized for colorectal cancer treatment. experiments revealed that the fabricated nanoparticles demonstrated sizes ranging from 233 to 381 nm, with zeta potential values exceeding 10 mV. Release studies indicated that β-acids release was pH-dependent. Notably, the β-acids-loaded nanoparticles proved antimicrobial activity through membrane protein interactions. Cell proliferation assays confirmed that these nanoparticles effectively eliminated HCT116 cells while showing minimal toxicity toward NCM460 cells. Following oral administration to mice with in situ colorectal cancer, histopathological evaluation demonstrated that the nanoparticles induced apoptosis at the tumor site, leading to reduced tumor growth. Additionally, the drug-loaded nanoparticles showed enhanced antitumor efficacy compared to free 5-FU. The findings suggest that these nanoparticles significantly increase beneficial bacterial populations while decreasing levels of harmful bacteria. These dual-function nanoparticles, which exhibit both chemotherapeutic and antimicrobial properties, present a promising novel strategy for treating colorectal cancer.

摘要

用于结直肠癌治疗中抗肿瘤药物给药的口服给药系统在有效递送、控释和肠道微生物群稳态方面面临重大挑战。在本研究中,合成了负载啤酒花β-酸的双刺激(pH + 磁)响应性壳聚糖纳米颗粒(FeO/壳聚糖(CS)/TPP)用于结直肠癌治疗。实验表明,制备的纳米颗粒尺寸范围为233至381 nm,zeta电位值超过10 mV。释放研究表明,β-酸的释放依赖于pH值。值得注意的是,负载β-酸的纳米颗粒通过膜蛋白相互作用证明具有抗菌活性。细胞增殖试验证实,这些纳米颗粒有效地消除了HCT116细胞,同时对NCM460细胞显示出最小的毒性。对原位结直肠癌小鼠口服给药后,组织病理学评估表明,纳米颗粒在肿瘤部位诱导细胞凋亡,导致肿瘤生长减缓。此外,与游离5-氟尿嘧啶相比,载药纳米颗粒显示出增强的抗肿瘤疗效。研究结果表明,这些纳米颗粒显著增加有益细菌种群,同时降低有害细菌水平。这些具有化疗和抗菌特性的双功能纳米颗粒为治疗结直肠癌提供了一种有前景的新策略。

https://cdn.ncbi.nlm.nih.gov/pmc/blobs/f790/12355082/e4dee45407b6/ga1.jpg

文献AI研究员

20分钟写一篇综述,助力文献阅读效率提升50倍。

立即体验

用中文搜PubMed

大模型驱动的PubMed中文搜索引擎

马上搜索

文档翻译

学术文献翻译模型,支持多种主流文档格式。

立即体验