Suppr超能文献

通过不良结局途径和累积暴露途径进行综合计算分析,以探索氡气和烟草烟雾对肺癌的协同作用。

Comprehensive computational analysis via Adverse Outcome Pathways and Aggregate Exposure Pathways in exploring synergistic effects from radon and tobacco smoke on lung cancer.

作者信息

Jaylet Thomas, Chauhan Vinita, Mezquita Laura, Boroumand Nadia, Laurent Olivier, Elihn Karine, Lundholm Lovisa, Armant Olivier, Audouze Karine

机构信息

Université Paris Cité, Inserm, HealthFex, Paris, France.

Consumer and Clinical Radiation Protection Bureau, Health Canada, Ottawa, ON, Canada.

出版信息

Front Public Health. 2025 Jul 31;13:1571290. doi: 10.3389/fpubh.2025.1571290. eCollection 2025.

Abstract

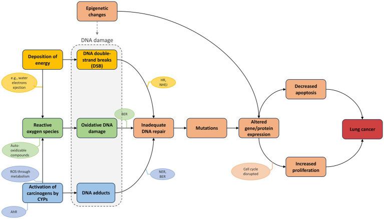
Lung cancer remains the leading cause of cancer mortality worldwide, with tobacco smoke and radon exposure being the primary risk factors. The interaction between these two factors has been described as sub-multiplicative, but a better understanding is needed of how they jointly contribute to lung carcinogenesis. In this context, a comprehensive analysis of current knowledge regarding the effects of radon and tobacco smoke on lung cancer was conducted using a computational approach. Information on this co-exposure was extracted and clustered from databases, particularly the literature, using the text mining tool AOP-helpFinder and other artificial intelligence (AI) resources. The collected information was then organized into Aggregate Exposure Pathway (AEP) and Adverse Outcome Pathways (AOP) models. AEPs and AOPs represent analytical concepts useful for assessing the potential risks associated with exposure to various stressors. AOPs provide a structured framework to organize knowledge of essential Key Events (KEs) from a Molecular Initiating Event (MIE) to an Adverse Outcome (AO) at an organism or population level, while AEPs model exposures from the initial source of the stressor to the internal exposure site within the target organism, situated upstream of the AOP. Combining these frameworks offered an integrated method for knowledge consolidation of radon and tobacco smoke, detailing the association from the environment to a mechanistic level, and highlighting specific differences between the two stressors in DNA damage, mutational profiles, and histological types. This approach also identified gaps in understanding joint exposure, particularly the lack of mechanistic studies on the precise role of certain KEs such as inflammation, as well as the need for studies that more closely replicate real-world exposure conditions. In conclusion, this study demonstrates the potential of AI and machine learning tools in developing alternative toxicological models. It highlights the complex interaction between radon and tobacco smoke and encourages collaboration among scientific communities to conduct future studies aiming to fully understand the mechanisms associated with this co-exposure.

摘要

肺癌仍然是全球癌症死亡的主要原因,烟草烟雾和氡暴露是主要风险因素。这两个因素之间的相互作用被描述为低于相乘作用,但需要更好地了解它们如何共同导致肺癌发生。在此背景下,使用计算方法对有关氡和烟草烟雾对肺癌影响的现有知识进行了全面分析。使用文本挖掘工具AOP-helpFinder和其他人工智能(AI)资源,从数据库(尤其是文献)中提取并聚类了有关这种共同暴露的信息。然后将收集到的信息组织成聚集暴露途径(AEP)和不良结局途径(AOP)模型。AEP和AOP代表有助于评估与接触各种应激源相关潜在风险的分析概念。AOP提供了一个结构化框架,用于在生物体或种群水平上组织从分子起始事件(MIE)到不良结局(AO)的关键事件(KE)的基本知识,而AEP则对从应激源的初始来源到目标生物体内的内部暴露部位的暴露进行建模,位于AOP的上游。结合这些框架提供了一种综合方法,用于整合氡和烟草烟雾的知识,详细说明从环境到机制层面的关联,并突出两种应激源在DNA损伤、突变谱和组织学类型方面的具体差异。这种方法还确定了在理解联合暴露方面的差距,特别是缺乏关于某些关键事件(如炎症)的确切作用的机制研究,以及需要更紧密复制实际暴露条件的研究。总之,本研究证明了人工智能和机器学习工具在开发替代毒理学模型方面的潜力。它突出了氡和烟草烟雾之间复杂的相互作用,并鼓励科学界之间开展合作,以进行未来的研究,旨在全面了解与这种共同暴露相关的机制。

https://cdn.ncbi.nlm.nih.gov/pmc/blobs/e918/12350471/f74b5cc86b42/fpubh-13-1571290-g001.jpg

文献AI研究员

20分钟写一篇综述,助力文献阅读效率提升50倍。

立即体验

用中文搜PubMed

大模型驱动的PubMed中文搜索引擎

马上搜索

文档翻译

学术文献翻译模型,支持多种主流文档格式。

立即体验