Suppr超能文献

利脾降浊汤通过PERK/PINK1/GPx4通路改善代谢功能障碍相关脂肪性肝炎的机制

Mechanism of Lipi Jiangzhuo Decoction in Improving Metabolic Dysfunction-Associated Steatohepatitis Through the PERK/PINK1/GPx4 Pathway.

作者信息

Pan Linlin, Liu Juhai, Pang Guowei, Liu Guirong, Tian Yuan

机构信息

College of Traditional Chinese Medicine, Shandong University of Traditional Chinese Medicine, Jinan City, Shandong Province, People's Republic of China.

Acupuncture and Moxibustion Massage College, Shandong University of Traditional Chinese Medicine, Jinan City, Shandong Province, People's Republic of China.

出版信息

J Inflamm Res. 2025 Aug 13;18:10969-10994. doi: 10.2147/JIR.S532630. eCollection 2025.

Abstract

BACKGROUND

Metabolic dysfunction-associated steatohepatitis (MASH) is characterized primarily by hepatocyte lipoapoptosis and hepatic inflammation, frequently developing from overweight/obesity. To date, no specific therapeutics exist to reverse MASH. Although resmetirom has been approved in some regions, patients in many Asian countries, including China, still lack access to approved pharmacotherapy for MASH. Lipi Jiangzhuo decoction (LPJZD) is a promising traditional Chinese medicine formula for MASH. However, to date, there have been no comprehensive studies clarifying its potential mechanism of action. This study aims to elucidate the underlying mechanism of action of LPJZD in the treatment of MASH.

MATERIALS AND METHODS

A MASH mouse model was established by feeding a high-fat diet and subjecting them to fatigue protocols and cold stress for 12 weeks. After treating MASH mice with LPJZD, biochemical assays were conducted to assess the efficacy of LPJZD in alleviating the MASH symptoms. In addition, the in vitro effects of LPJZD on MASH were evaluated using L-02 cells. Specifically, we analyzed the effect of LPJZD on endoplasmic reticulum (ER) stress, mitophagy, and ferroptosis by Western blot analysis, flow cytometry, immunofluorescence staining, and enzyme-linked immunosorbent assay.

RESULTS

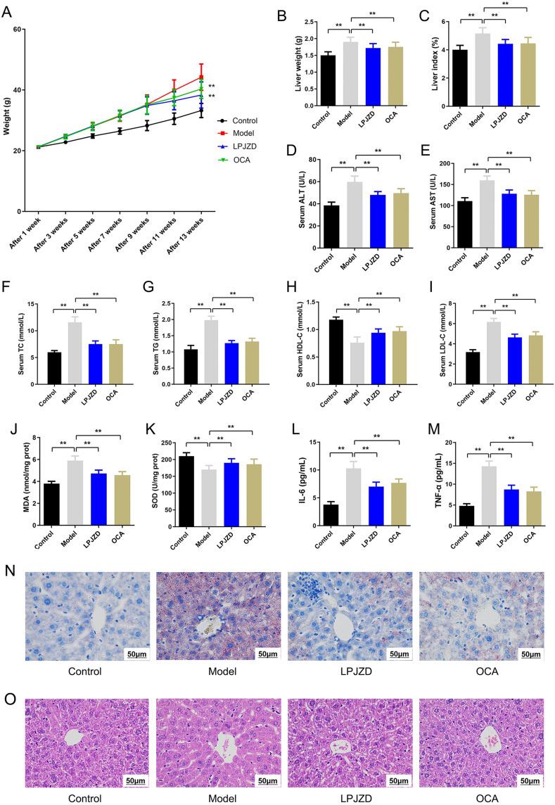
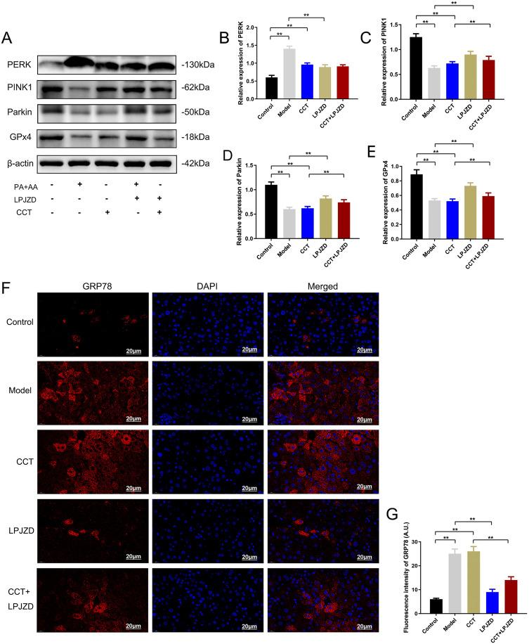
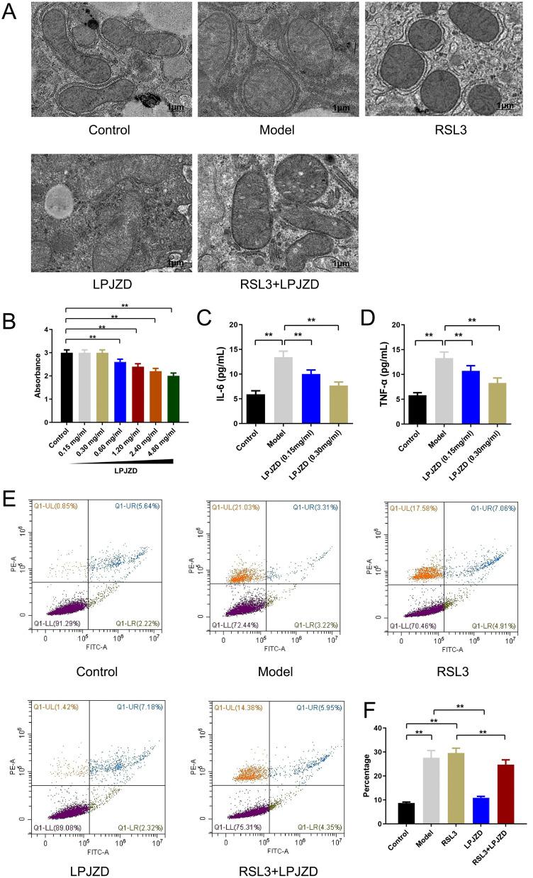
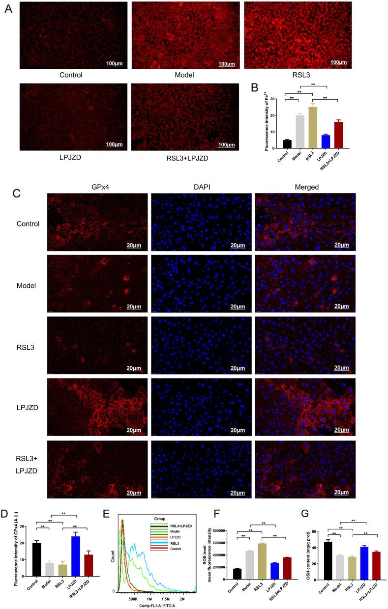
In vivo, LPJZD effectively improved the inflammatory response, reduced body weight and blood lipid levels, improved liver function, reduced liver lipid droplet accumulation, and ameliorated the pathological status of MASH mice. In vitro, LPJZD effectively inhibited ferroptosis by reducing ferrous ions and reactive oxygen species levels, increasing GPx4 protein expression, elevating glutathione levels, and ameliorating mitochondrial swelling and matrix thinning. Simultaneously, LPJZD activated mitophagy by increasing PINK1 and Parkin protein expression, augmenting mitophagosome number, and restoring mitochondrial membrane potential. Additionally, LPJZD suppressed ER stress by decreasing PERK protein expression. Notably, activation of ER stress using a PERK activator attenuated LPJZD's effects on mitophagy activation and ferroptosis inhibition, inhibition of mitophagy via a PINK1 inhibitor diminished LPJZD's anti-ferroptotic effect, and administration of a GPx4 inhibitor reduced LPJZD's suppression of ferroptosis. Therefore, these results demonstrate that LPJZD ameliorates MASH by regulating the PERK/PINK1/GPx4 pathway.

CONCLUSION

LPJZD can improve MASH by regulating ER stress-mitophagy -ferroptosis axis in liver cells. The role of LPJZD in anti-inflammatory therapy provides new insights for the clinical prevention and treatment of MASH.

摘要

背景

代谢功能障碍相关脂肪性肝炎(MASH)主要特征为肝细胞脂质凋亡和肝脏炎症,常由超重/肥胖发展而来。迄今为止,尚无逆转MASH的特异性治疗方法。尽管resmetirom已在某些地区获批,但包括中国在内的许多亚洲国家的患者仍无法获得获批的MASH药物治疗。降脂降浊汤(LPJZD)是一种有前景的用于治疗MASH的中药方剂。然而,迄今为止,尚无全面研究阐明其潜在作用机制。本研究旨在阐明LPJZD治疗MASH的潜在作用机制。

材料与方法

通过喂食高脂饮食并使其经历疲劳方案和冷应激12周建立MASH小鼠模型。用LPJZD治疗MASH小鼠后,进行生化分析以评估LPJZD缓解MASH症状的疗效。此外,使用L-02细胞评估LPJZD对MASH的体外作用。具体而言,我们通过蛋白质免疫印迹分析、流式细胞术、免疫荧光染色和酶联免疫吸附测定分析LPJZD对内质网(ER)应激、线粒体自噬和铁死亡的影响。

结果

在体内,LPJZD有效改善炎症反应,降低体重和血脂水平,改善肝功能,减少肝脏脂质滴积累,并改善MASH小鼠的病理状态。在体外,LPJZD通过降低亚铁离子和活性氧水平、增加GPx4蛋白表达、提高谷胱甘肽水平以及改善线粒体肿胀和基质变薄有效抑制铁死亡。同时,LPJZD通过增加PINK1和Parkin蛋白表达、增加线粒体自噬体数量以及恢复线粒体膜电位激活线粒体自噬。此外,LPJZD通过降低PERK蛋白表达抑制ER应激。值得注意的是,使用PERK激活剂激活ER应激减弱了LPJZD对线粒体自噬激活和铁死亡抑制的作用,通过PINK1抑制剂抑制线粒体自噬减弱了LPJZD的抗铁死亡作用,而给予GPx4抑制剂降低了LPJZD对铁死亡的抑制作用。因此,这些结果表明LPJZD通过调节PERK/PINK1/GPx4途径改善MASH。

结论

LPJZD可通过调节肝细胞内质网应激-线粒体自噬-铁死亡轴改善MASH。LPJZD在抗炎治疗中的作用为MASH的临床预防和治疗提供了新的见解。

https://cdn.ncbi.nlm.nih.gov/pmc/blobs/b9b8/12358153/3d68bf016d03/JIR-18-10969-g0001.jpg

文献AI研究员

20分钟写一篇综述,助力文献阅读效率提升50倍。

立即体验

用中文搜PubMed

大模型驱动的PubMed中文搜索引擎

马上搜索

文档翻译

学术文献翻译模型,支持多种主流文档格式。

立即体验