Suppr超能文献

MoDorado:通过对修饰调用程序的非标签使用增强纳米孔测序中tRNA修饰的检测。

MoDorado: enhanced detection of tRNA modifications in nanopore sequencing by off-label use of modification callers.

作者信息

Rübsam Franziskus N M, Liu-Wei Wang, Sun Yu, Patel Bhargesh Indravadan, van der Toorn Wiep, Piechotta Michael, Dieterich Christoph, Kleist Max von, Ehrenhofer-Murray Ann E

机构信息

Institut für Biologie, Lebenswissenschaftliche Fakultät, Humboldt-Universität zu Berlin, 10115 Berlin, Germany.

Systems Medicine of Infectious Disease (P5), Robert Koch Institute, 13353 Berlin, Germany.

出版信息

Nucleic Acids Res. 2025 Aug 11;53(15). doi: 10.1093/nar/gkaf795.

Abstract

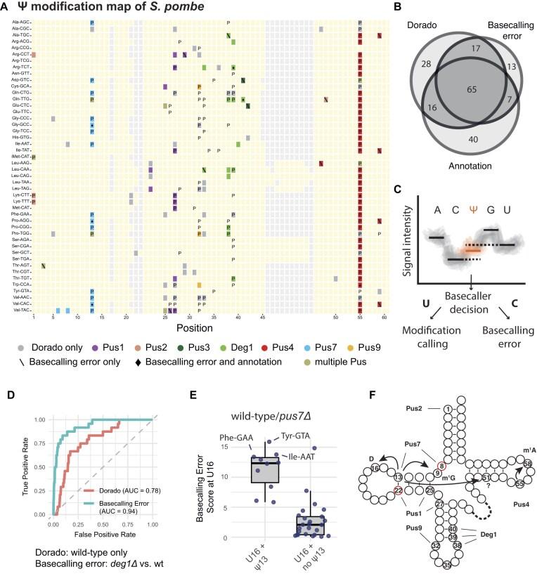
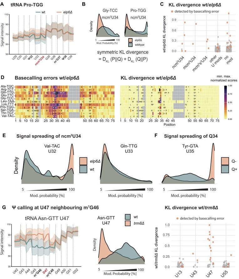
Rapid and accurate identification of transfer RNA (tRNA) modifications is crucial for understanding their role in protein translation and disease. However, their detection on tRNAs is challenging due to high modification density. With the release of the nanopore direct RNA sequencing kit SQK-RNA004, de novo modification calling models became available for pseudouridine (Ψ), m6A, inosine, and m5C, as part of the Dorado basecaller. By applying the Ψ model to tRNAs, we mapped both known and previously uncharacterized Ψ sites in Schizosaccharomyces pombe, and identified the corresponding pseudouridine synthases. This led to the discovery of two novel modification sites, Pus7-dependent Ψ8 and Pus1-dependent Ψ22. Furthermore, we have developed MoDorado, an algorithm to detect modifications beyond those used in model training ("off-label use"). It does so by assessing differences in modification predictions between modified and nonmodified samples using pre-trained, modification-specific models. By repurposing the Ψ/m6A/inosine/m5C models, MoDorado detected seven additional modifications (ncm5U, mcm5U, mcm5s2U, m7G, queuosine, m1A, and i6A), thus generating an expanded map of these tRNA modifications in S. pombe. This work provides a generalized framework for leveraging pre-trained models in determining the intricate landscape of tRNA modifications.

摘要

快速准确地识别转运RNA(tRNA)修饰对于理解其在蛋白质翻译和疾病中的作用至关重要。然而,由于修饰密度高,在tRNA上检测这些修饰具有挑战性。随着纳米孔直接RNA测序试剂盒SQK-RNA004的发布,作为Dorado碱基识别器的一部分,用于假尿苷(Ψ)、N6-甲基腺苷(m6A)、肌苷和5-甲基胞嘧啶(m5C)的从头修饰识别模型变得可用。通过将Ψ模型应用于tRNA,我们绘制了粟酒裂殖酵母中已知和以前未表征的Ψ位点,并鉴定了相应的假尿苷合酶。这导致发现了两个新的修饰位点,即Pus7依赖性的Ψ8和Pus1依赖性的Ψ22。此外,我们开发了MoDorado,一种用于检测模型训练中未使用的修饰(“标签外使用”)的算法。它通过使用预训练的、特定于修饰的模型评估修饰样本和未修饰样本之间修饰预测的差异来实现这一点。通过重新利用Ψ/m6A/肌苷/m5C模型,MoDorado检测到另外七种修饰(ncm5U、mcm5U、mcm5s2U、m7G、Que、m1A和i6A),从而生成了粟酒裂殖酵母中这些tRNA修饰的扩展图谱。这项工作为利用预训练模型确定tRNA修饰的复杂情况提供了一个通用框架。

https://cdn.ncbi.nlm.nih.gov/pmc/blobs/9fdc/12362250/a190d75d5f57/gkaf795figgra1.jpg

文献AI研究员

20分钟写一篇综述,助力文献阅读效率提升50倍。

立即体验

用中文搜PubMed

大模型驱动的PubMed中文搜索引擎

马上搜索

文档翻译

学术文献翻译模型,支持多种主流文档格式。

立即体验