Suppr超能文献

肝细胞源性FGL1的消融不会加重代谢功能障碍相关脂肪性肝病。

Ablation of Hepatocyte Derived-FGL1 Does Not Aggravate Metabolic Dysfunction-Associated Steatotic Liver Disease.

作者信息

Personnaz Jean, Cannizzo Lisa, Martin Céline Marie Pauline, Desquesnes Aurore, Sotin Manon, DaSilva Joanna, Perrier Prunelle, Guillou Hervé, Kautz Léon

机构信息

IRSD, INSERM, INRAE, ENVT, Univ Toulouse III-Paul Sabatier (UPS), Université de Toulouse, Toulouse, France.

Toxalim (Research Center in Food Toxicology), INRAE, ENVT, INP-PURPAN, UMR 1331, UPS, Université de Toulouse, Toulouse, France.

出版信息

FASEB J. 2025 Aug 31;39(16):e70962. doi: 10.1096/fj.202501997R.

Abstract

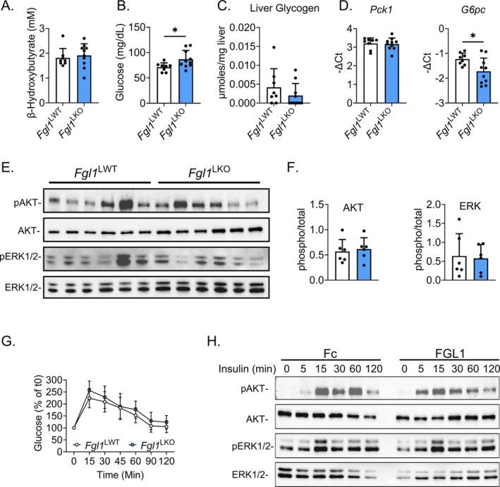
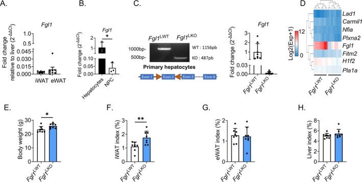
Metabolic dysfunction-associated steatotic liver disease (MASLD) begins with simple steatosis, which can progress to hepatocellular carcinoma (HCC). The pathogenesis of MASLD alters the secretion of hepatokines such as fibrinogen-like 1 (FGL1), a candidate mediator of liver steatosis and hyperglycemia. To investigate the contribution of FGL1 to liver diseases, we compared wild-type mice to mice with hepatocyte-specific deletion of Fgl1 subjected to a steatosis or HCC experimental protocol. We found that mice deficient for Fgl1 in hepatocytes showed higher levels of plasma glucose, pronounced metabolic alterations, and liver injury when fed a western diet compared to their wild-type counterparts. However, both genotypes exhibited similar lipid deposition in the liver. Similarly, wild type and Fgl1-deficient mice displayed comparable liver alterations during HCC progression. We observed that FGL1 expression was repressed during MASLD progression in mice and humans concomitantly with the severity of liver injury. Altogether, these findings suggest that FGL1 is not a major contributor to the pathogenesis of MASLD and HCC.

摘要

代谢功能障碍相关脂肪性肝病(MASLD)始于单纯性脂肪变性,可进展为肝细胞癌(HCC)。MASLD的发病机制改变了纤维蛋白原样1(FGL1)等肝细胞因子的分泌,FGL1是肝脏脂肪变性和高血糖的候选介质。为了研究FGL1对肝脏疾病的作用,我们将野生型小鼠与肝细胞特异性缺失Fgl1的小鼠进行比较,这些小鼠接受脂肪变性或HCC实验方案。我们发现,与野生型对照相比,肝细胞中Fgl1缺陷的小鼠在喂食西式饮食时表现出血浆葡萄糖水平升高、明显的代谢改变和肝损伤。然而,两种基因型在肝脏中的脂质沉积相似。同样,野生型和Fgl1缺陷小鼠在HCC进展过程中表现出相当的肝脏改变。我们观察到,在小鼠和人类的MASLD进展过程中,FGL1表达与肝损伤的严重程度同时受到抑制。总之,这些发现表明FGL1不是MASLD和HCC发病机制的主要因素。

https://cdn.ncbi.nlm.nih.gov/pmc/blobs/f841/12365863/b5e79a003fc1/FSB2-39-e70962-g004.jpg

文献AI研究员

20分钟写一篇综述,助力文献阅读效率提升50倍。

立即体验

用中文搜PubMed

大模型驱动的PubMed中文搜索引擎

马上搜索

文档翻译

学术文献翻译模型,支持多种主流文档格式。

立即体验