Suppr超能文献

人工智能驱动的多模态算法可预测透明细胞肾细胞癌的免疫治疗和靶向治疗结果。

AI-driven multimodal algorithm predicts immunotherapy and targeted therapy outcomes in clear cell renal cell carcinoma.

作者信息

Stupichev Danil, Miheecheva Natalia, Postovalova Ekaterina, Lyu Yang, Ramachandran Akshaya, Galkin Ilya, Khegai Gleb, Perevoshchikova Kristina, Love Anna, Menshikova Sofia, Tarasov Artem, Svekolkin Viktor, Bruttan Maria, Varlamova Arina, Kriukov Kirill, Ataullakhanov Ravshan, Fowler Nathan, Cheng Emily, Bagaev Alexander, Hsieh James J

机构信息

BostonGene Corporation, Waltham, MA 02453, USA.

Department of Medicine, Washington University, St. Louis, MO 63110, USA.

出版信息

Cell Rep Med. 2025 Aug 19;6(8):102299. doi: 10.1016/j.xcrm.2025.102299.

Abstract

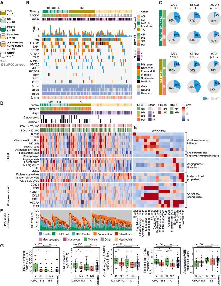
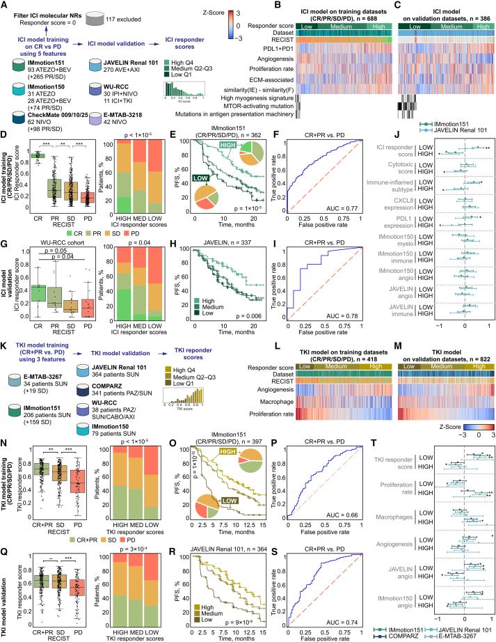
Treatment for metastatic clear cell renal cell carcinoma (ccRCC) has dramatically advanced with tyrosine kinase inhibitor (TKI) and immune checkpoint inhibitor (ICI) administration. However, most patients eventually succumb to their disease, and toxicities associated with individual treatment modalities are significant. Multiple single-modality transcriptomic signatures have been developed to predict treatment response, yielding insightful yet inconsistent results when applied to independent cohorts. By unifying transcriptomic data from 14 cohorts (total n = 3,621), we present harmonized immune tumor microenvironment (HiTME) ccRCC subtypes validated with spatial proteomics. This AI-based multimodal approach integrates genomic, transcriptomic, and tumor microenvironment (TME) features for ICI and TKI therapy response prediction.

摘要

随着酪氨酸激酶抑制剂(TKI)和免疫检查点抑制剂(ICI)的应用,转移性透明细胞肾细胞癌(ccRCC)的治疗取得了显著进展。然而,大多数患者最终仍会死于该疾病,且与单一治疗方式相关的毒性反应较为严重。已经开发了多种单模态转录组特征来预测治疗反应,但应用于独立队列时,结果虽有启发性却并不一致。通过整合来自14个队列(总计n = 3621)的转录组数据,我们展示了经空间蛋白质组学验证的协调免疫肿瘤微环境(HiTME)ccRCC亚型。这种基于人工智能的多模态方法整合了基因组、转录组和肿瘤微环境(TME)特征,用于预测ICI和TKI治疗反应。

https://cdn.ncbi.nlm.nih.gov/pmc/blobs/ff68/12432380/1111820d2ca4/fx1.jpg

文献AI研究员

20分钟写一篇综述,助力文献阅读效率提升50倍。

立即体验

用中文搜PubMed

大模型驱动的PubMed中文搜索引擎

马上搜索

文档翻译

学术文献翻译模型,支持多种主流文档格式。

立即体验