Suppr超能文献

2型糖尿病中泛素-蛋白酶体系统和细胞焦亡相关生物标志物的鉴定及机制研究

Identification and mechanistic insights of ubiquitin-proteasome system and pyroptosis-related biomarkers in type 2 diabetes mellitus.

作者信息

Yuan Xiao-Jing, Zhang Zi-Chen, Li Jie, Ye Shan-Dong, Zhou Wan

机构信息

Department of Endocrinology, The First Affiliated Hospital of University of Science and Technology of China, Division of Life Sciences and Medicine, University of Science and Technology of China, Hefei 230001, Anhui Province, China.

Department of Endocrinology, Anhui Provincial Hospital, Affiliated to Anhui Medical University, Hefei 230001, Anhui Province, China.

出版信息

World J Diabetes. 2025 Aug 15;16(8):104879. doi: 10.4239/wjd.v16.i8.104879.

Abstract

BACKGROUND

Pyroptosis and ubiquitination have been identified as key processes influencing the pathogenesis of diabetes mellitus (DM).

AIM

To investigate the genes associated with the ubiquitin-proteasome system (UPS) and pyroptosis in type 2 DM (T2DM), and elucidate their mechanisms of action in T2DM.

METHODS

The datasets GSE76894, GSE41762, and GSE86469 were utilized in this study. UPS-related genes (UPSGs) and pyroptosis-related genes (PRGs) were obtained from existing literature. Differential expression analysis was performed to identify differentially expressed genes (DEGs). DEGs were intersected with UPSGs and PRGs to identify differentially expressed UPSGs and PRGs. Ubiquitin-pyroptosis-related biomarkers were determined using Spearman's correlation, -tests, and receiver operating characteristic curve analysis. Pathway enrichment of biomarkers was assessed using Gene Set Enrichment Analysis (GSEA). Single sample GSEA (ssGSEA) and Spearman's correlation were used to analyze the relationship between biomarkers and immune cells. A competitive endogenous RNA network was constructed. Subsequently, drugs related to the biomarkers were identified and a gene-drug network was established. In dataset GSE86469, single-cell sequencing was utilized to determine cell types. Finally, the expression levels of biomarkers were validated through quantitative PCR (qPCR) and western blot analysis.

RESULTS

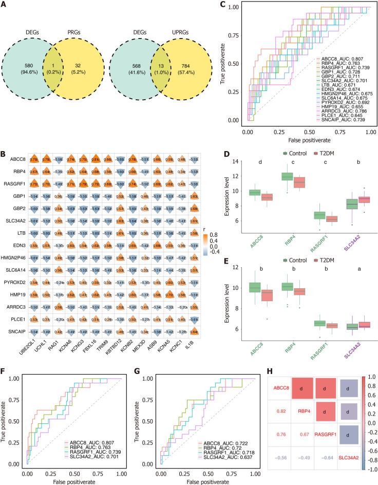
A total of 581 DEGs were identified in GSE76894. Four genes [ATP binding cassette subfamily C member 8 (), retinol binding protein 4 (), Ras protein-specific guanine nucleotide-releasing factor 1 (), and solute carrier family 34 member 2 ()] were identified as ubiquitin-pyroptosis-related biomarkers in T2DM, based on consistent expression trends and significant differences in GSE76894 and GSE41762. These biomarkers were enriched in oxidative phosphorylation and mitogen-activated protein kinase signaling pathways, which are relevant to DM. ssGSEA revealed significant differences in the enrichment scores of nine immune cell types between groups. A total of 17 microRNAs (miRNAs) and 36 long non-coding RNAs (lncRNAs) were identified, forming numerous miRNA-lncRNA interactions. Additionally, 22 drugs related to the biomarkers, such as gliclazide and tretinoin, were identified. In GSE86469, eight cell types, including alpha and beta cells, were characterized. qPCR and western blot analysis confirmed that the expression trends of RASGRF1 and SLC34A2 were consistent with the findings in GSE76894.

CONCLUSION

This study identified four ubiquitin-pyroptosis-related biomarkers (, , , and ) in T2DM through bioinformatics analysis, providing novel insights into the diagnosis and treatment of T2DM.

摘要

背景

细胞焦亡和泛素化已被确定为影响糖尿病(DM)发病机制的关键过程。

目的

研究2型糖尿病(T2DM)中与泛素-蛋白酶体系统(UPS)和细胞焦亡相关的基因,并阐明它们在T2DM中的作用机制。

方法

本研究使用了数据集GSE76894、GSE41762和GSE86469。从现有文献中获取与UPS相关的基因(UPSGs)和与细胞焦亡相关的基因(PRGs)。进行差异表达分析以鉴定差异表达基因(DEGs)。将DEGs与UPSGs和PRGs进行交集分析,以鉴定差异表达的UPSGs和PRGs。使用Spearman相关性分析、检验和受试者工作特征曲线分析来确定泛素-细胞焦亡相关的生物标志物。使用基因集富集分析(GSEA)评估生物标志物的通路富集情况。使用单样本GSEA(ssGSEA)和Spearman相关性分析来分析生物标志物与免疫细胞之间的关系。构建竞争性内源性RNA网络。随后,鉴定与生物标志物相关的药物并建立基因-药物网络。在数据集GSE86469中,利用单细胞测序来确定细胞类型。最后,通过定量PCR(qPCR)和蛋白质免疫印迹分析验证生物标志物的表达水平。

结果

在GSE76894中总共鉴定出581个DEGs。基于GSE76894和GSE41762中一致的表达趋势和显著差异,四个基因[ATP结合盒亚家族C成员8()、视黄醇结合蛋白4()、Ras蛋白特异性鸟嘌呤核苷酸释放因子1()和溶质载体家族34成员2()]被确定为T2DM中泛素-细胞焦亡相关的生物标志物。这些生物标志物在与DM相关的氧化磷酸化和丝裂原活化蛋白激酶信号通路中富集。ssGSEA显示两组之间九种免疫细胞类型的富集分数存在显著差异。总共鉴定出17个微小RNA(miRNA)和36个长链非编码RNA(lncRNA),形成了众多的miRNA-lncRNA相互作用。此外,鉴定出22种与生物标志物相关的药物,如格列齐特和维甲酸。在GSE86469中,鉴定出包括α细胞和β细胞在内的八种细胞类型。qPCR和蛋白质免疫印迹分析证实RASGRF1和SLC34A2的表达趋势与GSE76894中的结果一致。

结论

本研究通过生物信息学分析在T2DM中鉴定出四个泛素-细胞焦亡相关的生物标志物(、、和),为TTDM的诊断和治疗提供了新的见解。

https://cdn.ncbi.nlm.nih.gov/pmc/blobs/fd79/12362490/abca0ffb2d2b/wjd-16-8-104879-g001.jpg

文献AI研究员

20分钟写一篇综述,助力文献阅读效率提升50倍。

立即体验

用中文搜PubMed

大模型驱动的PubMed中文搜索引擎

马上搜索

文档翻译

学术文献翻译模型,支持多种主流文档格式。

立即体验