Suppr超能文献

通过整合单细胞组学分析预测人类角膜的细胞状态和关键转录因子

Prediction of cell states and key transcription factors of the human cornea through integrated single-cell omics analyses.

作者信息

Arts Julian A, Fallo Sofia, Florencio Melanie S, Smits Jos G A, Lima Cunha Dulce, Roubroeks Janou A Y, Dickman Mor M, LaPointe Vanessa L S, Yu Rosemary, Zhou Huiqing

机构信息

Department of Molecular Developmental Biology, Radboud Institute for Molecular Life Sciences (RIMLS), P.O. Box 9101, Nijmegen 6500HB, The Netherlands.

Department of Cell Biology-Inspired Tissue Engineering, MERLN Institute for Technology-Inspired Regenerative Medicine, P.O. Box 616, Maastricht 6200MD, The Netherlands.

出版信息

PNAS Nexus. 2025 Jul 29;4(8):pgaf235. doi: 10.1093/pnasnexus/pgaf235. eCollection 2025 Aug.

Abstract

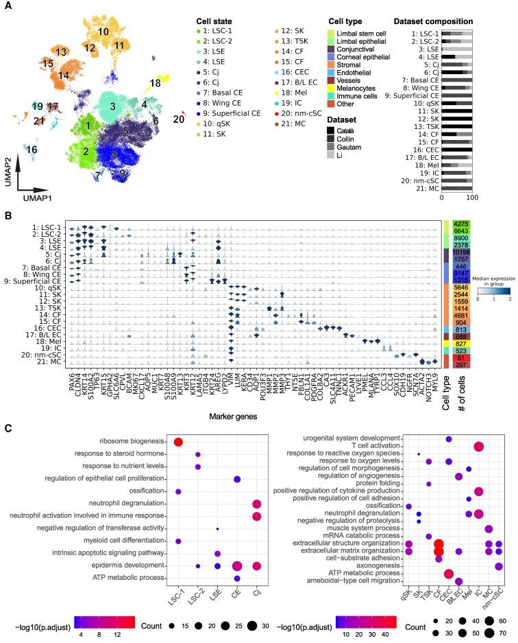
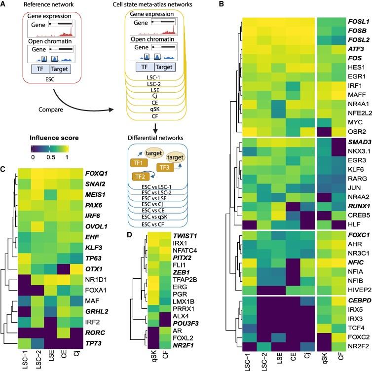
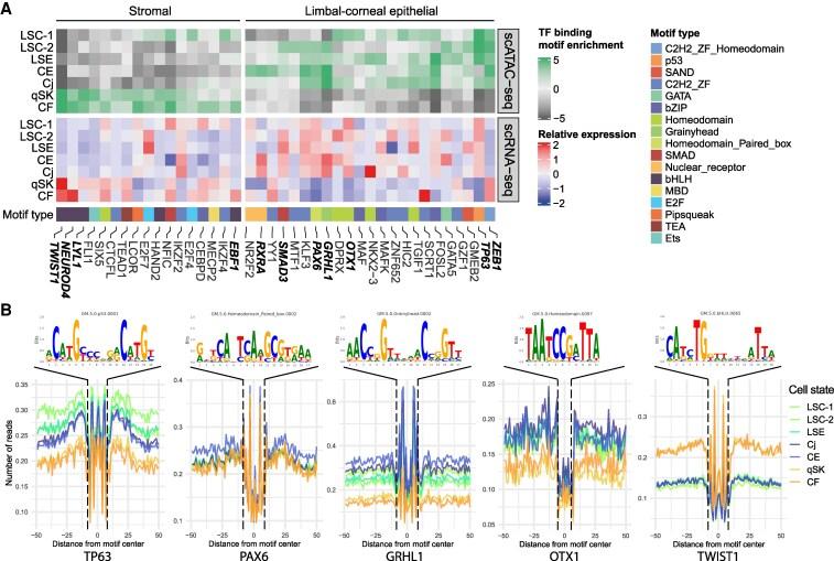
The cornea, a transparent tissue composed of multiple layers, allows light to enter the eye. Several single-cell RNA-seq (scRNA-seq) analyses have been performed to explore the cell states and to understand the cellular composition of the human cornea. However, inconsistences in cell state annotations between these studies complicate the application of these findings in corneal studies. To address this, we integrated scRNA-seq data from four published studies and created a human corneal cell state meta-atlas. This meta-atlas was subsequently evaluated in two applications. First, we developed a machine learning pipeline cPredictor, using the human corneal cell state meta-atlas as input, to annotate corneal cell states. We demonstrated the accuracy of cPredictor and its ability to identify novel marker genes and rare cell states in the human cornea. Furthermore, cPredictor revealed the differences of the cell states between pluripotent stem cell-derived corneal organoids and the human cornea. Second, we integrated the scRNA-seq-based cell state meta-atlas with chromatin accessibility data, conducting motif-focused and gene regulatory network analyses. These approaches identified distinct transcription factors (TFs) driving cell states of the human cornea. The novel marker genes and TFs were validated by immunohistochemistry. Overall, this study offers a reliable and accessible reference for profiling corneal cell states, which facilitates future research in cornea development, disease, and regeneration.

摘要

角膜是一种由多层组成的透明组织,可使光线进入眼睛。已经进行了多项单细胞RNA测序(scRNA-seq)分析,以探索细胞状态并了解人类角膜的细胞组成。然而,这些研究之间细胞状态注释的不一致使得这些发现应用于角膜研究变得复杂。为了解决这个问题,我们整合了来自四项已发表研究的scRNA-seq数据,并创建了一个人类角膜细胞状态元图谱。随后在两个应用中对这个元图谱进行了评估。首先,我们开发了一个机器学习管道cPredictor,以人类角膜细胞状态元图谱作为输入,用于注释角膜细胞状态。我们证明了cPredictor的准确性及其识别人类角膜中新的标记基因和稀有细胞状态的能力。此外,cPredictor揭示了多能干细胞衍生的角膜类器官与人类角膜之间细胞状态的差异。其次,我们将基于scRNA-seq的细胞状态元图谱与染色质可及性数据整合,进行基序聚焦和基因调控网络分析。这些方法确定了驱动人类角膜细胞状态的不同转录因子(TFs)。新的标记基因和TFs通过免疫组织化学进行了验证。总体而言,这项研究为分析角膜细胞状态提供了一个可靠且易于获取的参考,有助于未来在角膜发育、疾病和再生方面的研究。

https://cdn.ncbi.nlm.nih.gov/pmc/blobs/f7b5/12363670/599e3f51fce0/pgaf235f1.jpg

文献AI研究员

20分钟写一篇综述,助力文献阅读效率提升50倍。

立即体验

用中文搜PubMed

大模型驱动的PubMed中文搜索引擎

马上搜索

文档翻译

学术文献翻译模型,支持多种主流文档格式。

立即体验